如何在PHP项目中巧妙实现支付接口及订单处理细节?
- 内容介绍
- 文章标签
- 相关推荐
本文共计1560个文字,预计阅读时间需要7分钟。
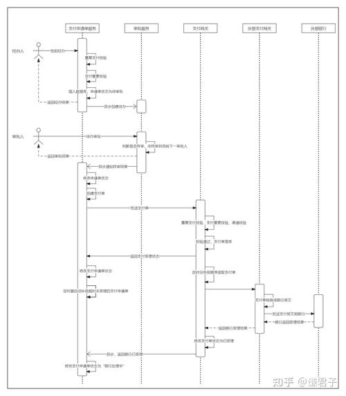
在PHP项目中实现支付接口和订单处理是确保项目快速发展的关键部分。以下是实现这两个功能的基本步骤:
1. 支付接口实现: - 选择合适的支付网关,如支付宝、微信支付等。 - 注册并获取网关提供的API密钥和配置文件。 - 创建支付页面,用户选择支付方式后,向支付网关发送支付请求。 - 处理支付网关的回调通知,验证支付状态,并更新订单信息。
2. 订单处理: - 设计订单数据模型,包括订单号、商品信息、用户信息、订单状态等。 - 创建订单处理逻辑,包括生成订单、修改订单状态、查询订单详情等。 - 确保订单数据的准确性和完整性,以及与支付接口的无缝对接。
本文共计1560个文字,预计阅读时间需要7分钟。
在PHP项目中实现支付接口和订单处理是确保项目快速发展的关键部分。以下是实现这两个功能的基本步骤:
1. 支付接口实现: - 选择合适的支付网关,如支付宝、微信支付等。 - 注册并获取网关提供的API密钥和配置文件。 - 创建支付页面,用户选择支付方式后,向支付网关发送支付请求。 - 处理支付网关的回调通知,验证支付状态,并更新订单信息。
2. 订单处理: - 设计订单数据模型,包括订单号、商品信息、用户信息、订单状态等。 - 创建订单处理逻辑,包括生成订单、修改订单状态、查询订单详情等。 - 确保订单数据的准确性和完整性,以及与支付接口的无缝对接。

