微信支付零钱无法使用的原因有哪些?
- 内容介绍
- 文章标签
- 相关推荐
本文共计994个文字,预计阅读时间需要4分钟。
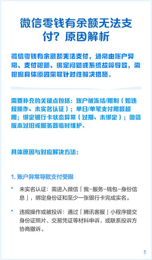
微信支付不成功原因可能包括:账户余额不足、支付限额、网络连接问题、微信账号异常、绑定的银行卡信息错误、支付密码错误等。解决方法有:充值余额、绑定银行卡。
微信用不了零钱支付是账户余额不足、支付限额限制、网络连接问题、微信账号异常、绑定的银行卡信息有误、支付密码错误等原因。1、账户余额不足,用户可以通过充值、绑定银行卡等方式来增加账户余额;2、支付限额限制,限制的方式主要是按照认证等级划分;3、网络连接问题,用户可以尝试切换网络环境,或者检查网络连接是否正常等等。
本教程操作环境:ios系统、微信8.0.37版本、iphone14手机。
微信作为一款功能强大、使用广泛的社交媒体应用程序,为人们的生活、工作提供了很多便利。微信支付是其中一个重要的功能,可以方便快捷地进行支付交易。然而,有时候我们会遇到微信无法用零钱支付的情况,这给很多用户带来了困扰。那么,微信用不了零钱支付的原因是什么呢?
1、可能是账户余额不足。在微信支付中,要使用零钱支付,首先需要确保账户的余额是足够的。如果余额不足,那么就无法进行零钱支付。用户可以通过充值、绑定银行卡等方式来增加账户余额,从而解决此问题。
2、可能是支付限额限制。微信对于账户的支付操作有一定的限制,限制的方式主要是按照认证等级划分。普通用户的限额相对较低,需要提高认证等级才能享受更高的支付限额。如果用户的认证等级较低,或者未进行相关的认证操作,那么就有可能会出现无法用零钱支付的情况。
3、可能是网络连接问题。微信支付需要依赖网络连接进行交易操作,如果网络连接不稳定或者出现异常,就有可能导致支付失败。用户可以尝试切换网络环境,或者检查网络连接是否正常,来解决这个问题。
4、还可能存在其他的原因。
本文共计994个文字,预计阅读时间需要4分钟。
微信支付不成功原因可能包括:账户余额不足、支付限额、网络连接问题、微信账号异常、绑定的银行卡信息错误、支付密码错误等。解决方法有:充值余额、绑定银行卡。
微信用不了零钱支付是账户余额不足、支付限额限制、网络连接问题、微信账号异常、绑定的银行卡信息有误、支付密码错误等原因。1、账户余额不足,用户可以通过充值、绑定银行卡等方式来增加账户余额;2、支付限额限制,限制的方式主要是按照认证等级划分;3、网络连接问题,用户可以尝试切换网络环境,或者检查网络连接是否正常等等。
本教程操作环境:ios系统、微信8.0.37版本、iphone14手机。
微信作为一款功能强大、使用广泛的社交媒体应用程序,为人们的生活、工作提供了很多便利。微信支付是其中一个重要的功能,可以方便快捷地进行支付交易。然而,有时候我们会遇到微信无法用零钱支付的情况,这给很多用户带来了困扰。那么,微信用不了零钱支付的原因是什么呢?
1、可能是账户余额不足。在微信支付中,要使用零钱支付,首先需要确保账户的余额是足够的。如果余额不足,那么就无法进行零钱支付。用户可以通过充值、绑定银行卡等方式来增加账户余额,从而解决此问题。
2、可能是支付限额限制。微信对于账户的支付操作有一定的限制,限制的方式主要是按照认证等级划分。普通用户的限额相对较低,需要提高认证等级才能享受更高的支付限额。如果用户的认证等级较低,或者未进行相关的认证操作,那么就有可能会出现无法用零钱支付的情况。
3、可能是网络连接问题。微信支付需要依赖网络连接进行交易操作,如果网络连接不稳定或者出现异常,就有可能导致支付失败。用户可以尝试切换网络环境,或者检查网络连接是否正常,来解决这个问题。
4、还可能存在其他的原因。

