如何实现PHP环境下针对长尾关键词的高并发秒杀系统?
- 内容介绍
- 文章标签
- 相关推荐
本文共计487个文字,预计阅读时间需要2分钟。
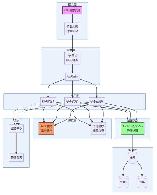
在秒杀、抢票等地方,我们常遇到高并发问题。以下提供四种解决方案:
1. 使用文件锁【PHP】php$f=fopen(lockfile, c);flock($f, LOCK_EX);// 处理业务逻辑flock($f, LOCK_UN);fclose($f);
在秒杀、抢火车票等地方我们通常用遇到这样高并发的问题下面我提供了四种解决方案1、使用文件锁[php]viewplaincopy$f在秒杀、抢火车票等地方我们通常用遇到这样高并发的问题下面我提供了四种解决方案
1、使用文件锁
2、使用消息队列
我们常用到Memcacheq、Radis。
比如有100张票可供用户抢那么就可以把这100张票放到缓存中读写时不要加锁。
本文共计487个文字,预计阅读时间需要2分钟。
在秒杀、抢票等地方,我们常遇到高并发问题。以下提供四种解决方案:
1. 使用文件锁【PHP】php$f=fopen(lockfile, c);flock($f, LOCK_EX);// 处理业务逻辑flock($f, LOCK_UN);fclose($f);
在秒杀、抢火车票等地方我们通常用遇到这样高并发的问题下面我提供了四种解决方案1、使用文件锁[php]viewplaincopy$f在秒杀、抢火车票等地方我们通常用遇到这样高并发的问题下面我提供了四种解决方案
1、使用文件锁
2、使用消息队列
我们常用到Memcacheq、Radis。
比如有100张票可供用户抢那么就可以把这100张票放到缓存中读写时不要加锁。

