如何通过17张图实战,理清K8S网络排错思路?
- 内容介绍
- 文章标签
- 相关推荐
本文共计10981个文字,预计阅读时间需要44分钟。
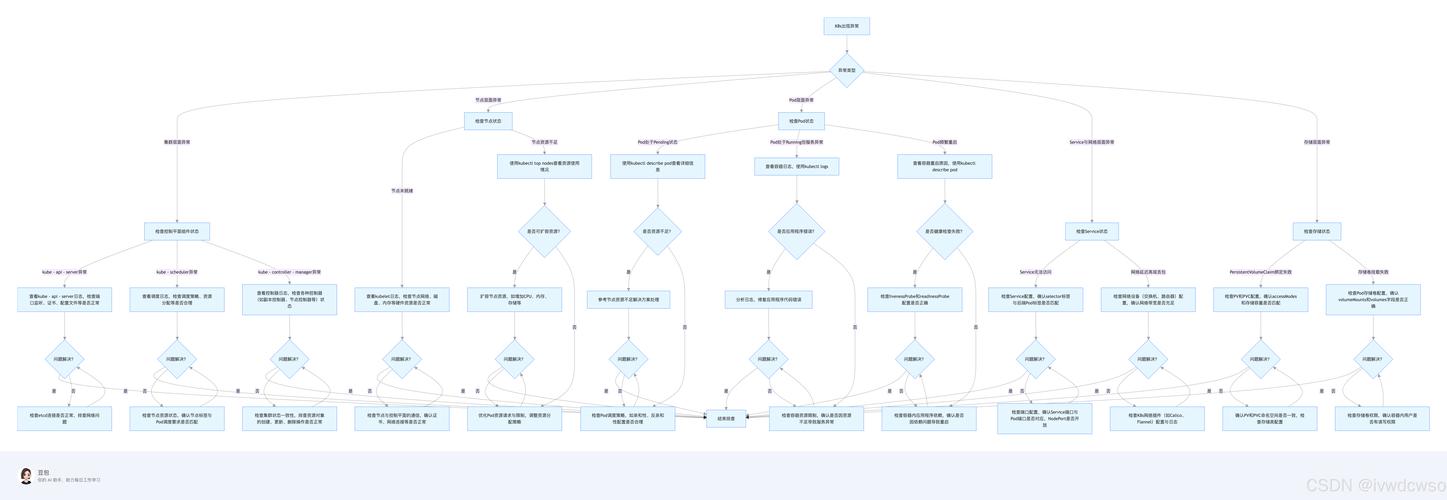
作者:Cylon概述:本文将引入一个思考路径:在Kubernetes集群发生网络异常时如何排查。
文章将探讨Kubernetes集群中网络排查的思路,包括网络异常模型、常用工具,并提供一些案例。
作者:Cylon
Overview
本文将引入一个思路:“在 Kubernetes 集群发生网络异常时如何排查”。文章将引入 Kubernetes 集群中网络排查的思路,包含网络异常模型,常用工具,并且提出一些案例以供学习。
本文共计10981个文字,预计阅读时间需要44分钟。
作者:Cylon概述:本文将引入一个思考路径:在Kubernetes集群发生网络异常时如何排查。
文章将探讨Kubernetes集群中网络排查的思路,包括网络异常模型、常用工具,并提供一些案例。
作者:Cylon
Overview
本文将引入一个思路:“在 Kubernetes 集群发生网络异常时如何排查”。文章将引入 Kubernetes 集群中网络排查的思路,包含网络异常模型,常用工具,并且提出一些案例以供学习。

