PHP流程控制中,如何实现双向条件分支结构来快速入门?
- 内容介绍
- 文章标签
- 相关推荐
本文共计634个文字,预计阅读时间需要3分钟。
前言:在上文中《[web 开发基础]PHP 的流程控制之单一分支结构+-PHP 快速入门(12)》中,我们了解到PHP提供了三种基本结构。
在PHP中,为了支持这三种结构,提供了实现所需的功能。
前言
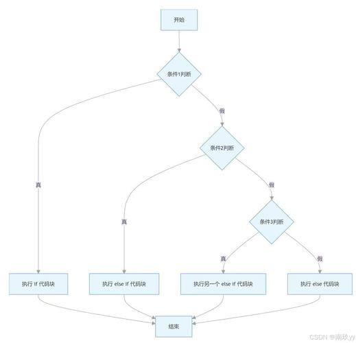
在上一篇文章《PHP 的流程控制之单一分支结构 -PHP 快速入门 (12)》中我们了解到PHP提供了三种基本结构。在PHP中,为支持这三种结构,提供了实现这三种结构所需的语句或者说是语法。在程序结构中,最基本的就是顺序结构。顺序结构就是语句按出现的先后次序从上往下进行顺序执行。从上在PHP的程序设计语言中,顺序结构语句主要是赋值语句、输入、输出语句等。分支结构也是其中一种结构,且分支结构包含多种不同的类型,本文主要介绍关于双向条件分支结构(if...else...)
双向条件分支结构(if...else)
if语句中也可以包含else子句,经常需要在满足某个条件时执行一条语句,而在不满足条件时执行其他语句,这正是else子句的功能。else延伸了if语句,可以在if语句中的表达式的值为false时执行语句。这里要注意的是,else语句是if语句的子句,必须和if一起使用,不能单独存在。else语法格式如下:
if(表达式) //if是主句,用于判断表达式是否成立
语句块1;
else
语句块2;
在上面的格式中,如果表达式为真,则执行语句块1,否则执行语句块2.语句块1和语句块2都可以是复合语句(代码块);如果是复合语句,则必须使用花括号"{}"括起来.其语法如下:
if(表达式){ //if是主句,用于判断表达式是否成立
语句块1;
}else{
语句块2;
}
代码实践
下面我们通过实例来了解双向条件分支语句结构的使用,比如:下面的代码中,对变量$a和$b进行判断,当变量$a的值大于变量$b的值是,显示“变量$a大于变量$b”;当变量$a的值小于变量$b的值时,显示“变量$a小于变量$b”。条件判断之后的代码将接着继续往下执行。
<?php
$a=10;
$b=30;
if($a > $b){//判断$a和$b的大小
echo "变量\$a大于变量\$b"; //输条件成立结果
}else{
echo "变量\$a小于变量\$b"; //输出条件不成立的结果
}
echo "<br>";//在浏览器中显示换行
echo "变量\$a和变量\$b已完成比较";
?>
执行结果如下:
本文共计634个文字,预计阅读时间需要3分钟。
前言:在上文中《[web 开发基础]PHP 的流程控制之单一分支结构+-PHP 快速入门(12)》中,我们了解到PHP提供了三种基本结构。
在PHP中,为了支持这三种结构,提供了实现所需的功能。
前言
在上一篇文章《PHP 的流程控制之单一分支结构 -PHP 快速入门 (12)》中我们了解到PHP提供了三种基本结构。在PHP中,为支持这三种结构,提供了实现这三种结构所需的语句或者说是语法。在程序结构中,最基本的就是顺序结构。顺序结构就是语句按出现的先后次序从上往下进行顺序执行。从上在PHP的程序设计语言中,顺序结构语句主要是赋值语句、输入、输出语句等。分支结构也是其中一种结构,且分支结构包含多种不同的类型,本文主要介绍关于双向条件分支结构(if...else...)
双向条件分支结构(if...else)
if语句中也可以包含else子句,经常需要在满足某个条件时执行一条语句,而在不满足条件时执行其他语句,这正是else子句的功能。else延伸了if语句,可以在if语句中的表达式的值为false时执行语句。这里要注意的是,else语句是if语句的子句,必须和if一起使用,不能单独存在。else语法格式如下:
if(表达式) //if是主句,用于判断表达式是否成立
语句块1;
else
语句块2;
在上面的格式中,如果表达式为真,则执行语句块1,否则执行语句块2.语句块1和语句块2都可以是复合语句(代码块);如果是复合语句,则必须使用花括号"{}"括起来.其语法如下:
if(表达式){ //if是主句,用于判断表达式是否成立
语句块1;
}else{
语句块2;
}
代码实践
下面我们通过实例来了解双向条件分支语句结构的使用,比如:下面的代码中,对变量$a和$b进行判断,当变量$a的值大于变量$b的值是,显示“变量$a大于变量$b”;当变量$a的值小于变量$b的值时,显示“变量$a小于变量$b”。条件判断之后的代码将接着继续往下执行。
<?php
$a=10;
$b=30;
if($a > $b){//判断$a和$b的大小
echo "变量\$a大于变量\$b"; //输条件成立结果
}else{
echo "变量\$a小于变量\$b"; //输出条件不成立的结果
}
echo "<br>";//在浏览器中显示换行
echo "变量\$a和变量\$b已完成比较";
?>
执行结果如下:

