在误闯红灯后该如何正确处理以避免处罚?
- 内容介绍
- 文章标签
- 相关推荐
本文共计719个文字,预计阅读时间需要3分钟。
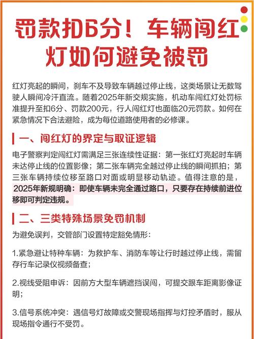
1. 违规闯红灯立即停车,可免处罚。电子警察抓拍闯红灯违法行为时,一般需拍3张照片取证。十根设置红灯。一张是车辆在红灯时未越过停止线的照片,另一张是车辆在红灯时已越过停止线的照片。
1、误闯红灯立即停车可免处罚路口电子眼拍摄闯红灯违法行为时,一般要拍3张照片取证十堰设置红灯。一张是车辆在红灯时还没越过停止线的照片,1、误闯红灯立即停车可免处罚
路口电子眼拍摄闯红灯违法行为时,一般要拍3张照片取证十堰设置红灯。一张是车辆在红灯时还没越过停止线的照片,另外两张是车辆在红灯中继续前行,越过停止线和彻底驶进路口的照片,3张照片会明显记录车辆在红灯过程中的位置移动。如果车辆在红灯时只是刚刚越过停止线,但立即停住,交管部门不会对其进行处罚。
而对于跟车问题,交警表示通过路口应提前减速,可以拉开与大车的距离,留出观察红绿灯的时间和空间十堰设置红灯。交警提示,如果已经越过停止线千万不要倒车,那样不仅容易和后车或行人发生碰撞,而且也将因为有位移,被电子眼记录在案。
2、误闯红灯可申诉
如不是因为驾驶人自身过错原因造成的闯红灯,除了通过法制员审核等形式在前期予以纠正外,还可以通过行政复议、行政诉讼等渠道申诉解决十堰设置红灯。
在驾车过程中,因被前方大车遮挡视线而误闯红灯的情况时,对于这样的特殊情况,交管部门将按照执法程序进行核实和纠正,如果确实因为前车遮挡信号灯导致后车误闯红灯,或是司机为了紧急运送病人闯了红灯,除了通过法制员审核等形式在前期予以纠正外,当事人还可以通过行政复议、行政诉讼等渠道申诉解决十堰设置红灯。
3、司机误闯红灯可申诉免罚
司机在刚变红灯时没刹住车过了停车线,将视情况而定,如果车尾还在线内,监控无法形成有效照片,交警执法时或按越线停车处罚50元,而不是闯红灯十堰设置红灯。
本文共计719个文字,预计阅读时间需要3分钟。
1. 违规闯红灯立即停车,可免处罚。电子警察抓拍闯红灯违法行为时,一般需拍3张照片取证。十根设置红灯。一张是车辆在红灯时未越过停止线的照片,另一张是车辆在红灯时已越过停止线的照片。
1、误闯红灯立即停车可免处罚路口电子眼拍摄闯红灯违法行为时,一般要拍3张照片取证十堰设置红灯。一张是车辆在红灯时还没越过停止线的照片,1、误闯红灯立即停车可免处罚
路口电子眼拍摄闯红灯违法行为时,一般要拍3张照片取证十堰设置红灯。一张是车辆在红灯时还没越过停止线的照片,另外两张是车辆在红灯中继续前行,越过停止线和彻底驶进路口的照片,3张照片会明显记录车辆在红灯过程中的位置移动。如果车辆在红灯时只是刚刚越过停止线,但立即停住,交管部门不会对其进行处罚。
而对于跟车问题,交警表示通过路口应提前减速,可以拉开与大车的距离,留出观察红绿灯的时间和空间十堰设置红灯。交警提示,如果已经越过停止线千万不要倒车,那样不仅容易和后车或行人发生碰撞,而且也将因为有位移,被电子眼记录在案。
2、误闯红灯可申诉
如不是因为驾驶人自身过错原因造成的闯红灯,除了通过法制员审核等形式在前期予以纠正外,还可以通过行政复议、行政诉讼等渠道申诉解决十堰设置红灯。
在驾车过程中,因被前方大车遮挡视线而误闯红灯的情况时,对于这样的特殊情况,交管部门将按照执法程序进行核实和纠正,如果确实因为前车遮挡信号灯导致后车误闯红灯,或是司机为了紧急运送病人闯了红灯,除了通过法制员审核等形式在前期予以纠正外,当事人还可以通过行政复议、行政诉讼等渠道申诉解决十堰设置红灯。
3、司机误闯红灯可申诉免罚
司机在刚变红灯时没刹住车过了停车线,将视情况而定,如果车尾还在线内,监控无法形成有效照片,交警执法时或按越线停车处罚50元,而不是闯红灯十堰设置红灯。

