PHP希尔排序算法实例,如何实现长尾词优化?
- 内容介绍
- 文章标签
- 相关推荐
本文共计1073个文字,预计阅读时间需要5分钟。
本文实例讲述了PHP排序算法之希尔排序(Shell Sort)。分享给大家供大家参考,具体如下:
基本思想:
希尔排序是指记录按下标的一定增量分组,对每一组使用 直接插入排序 ,随着增量逐渐减少,每组包含的关键字越来越多,当增量减少至 1 时,整个序列恰好被分成一组,算法便终止。
操作步骤:
先取一个小于 n(序列记录个数) 的整数 d1 作为第一个增量,把文件的全部记录分组。所有距离为 d1 的倍数的记录放在同一个组中。先在各组内进行 直接插入排序;然后,取第二个增量 d2 < d1 重复上述的分组和排序,直至所取的增量 dt=1( dt < d(t-1) …< d2 < d1),即所有记录放在同一组中进行 直接插入排序 为止.
该方法实质上是一种分组插入方法
比较相隔较远距离(称为增量)的数,使得数移动时能跨过多个元素,则进行一次比[2] 较就可能消除多个元素交换。D.L.shell于1959年在以他名字命名的排序算法中实现了这一思想。算法先将要排序的一组数按某个增量d分成若干组,每组中记录的下标相差d.对每组中全部元素进行排序,然后再用一个较小的增量对它进行,在每组中再进行排序。当增量减到1时,整个要排序的数被分成一组,排序完成。
一般的初次取序列的一半为增量,以后每次减半,直到增量为1。
关于增量的取法,据说迄今为止还没有找到一种最好的增量序列,不过有一个强烈的要求是 最后一个增量值必须等于 1 才行。
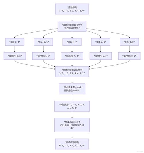
给定实例的shell排序的排序过程
假设待排序文件有10个记录,其关键字分别是:
49,38,65,97,76,13,27,49,55,04。
增量序列的取值依次为:
5,3,1
算法实现:
<?php //希尔排序(对直接插入排序的改进) function ShellSort(array &$arr) { $count = count($arr); $inc = $count; //增量 do { //计算增量 //$inc = floor($inc / 3) + 1; $inc = ceil($inc / 2); for ($i = $inc; $i < $count; $i++) { $temp = $arr[$i]; //设置哨兵 //需将$temp插入有序增量子表 for ($j = $i - $inc; $j >= 0 && $arr[$j + $inc] < $arr[$j]; $j -= $inc) { $arr[$j + $inc] = $arr[$j]; //记录后移 } //插入 $arr[$j + $inc] = $temp; } //增量为1时停止循环 } while ($inc > 1); } //$arr = array(9,1,5,8,3,7,4,6,2); $arr = array(49,38,65,97,76,13,27,49,55,04); ShellSort($arr); var_dump($arr);
运行结果:
array(10) { [0]=> int(4) [1]=> int(13) [2]=> int(27) [3]=> int(38) [4]=> int(49) [5]=> int(49) [6]=> int(55) [7]=> int(65) [8]=> int(76) [9]=> int(97) }
复杂度分析:
通过以上代码的分析,相信大家已经有些明白,希尔排序的关键并不是随便分组后各自排序,而是将相隔某个“增量”的记录组成一个子序列,实现跳跃式的移动,使得排序的效率提高。
最坏的情况下时间复杂度是 O(n^2)。
希尔排序是不稳定排序。
本文参考自《大话数据结构》,在此仅作记录,方便以后查阅,大神勿喷!
PS:这里再为大家推荐一款关于排序的演示工具供大家参考:
在线动画演示插入/选择/冒泡/归并/希尔/快速排序算法过程工具:
tools.jb51.net/aideddesign/paixu_ys
更多关于PHP相关内容感兴趣的读者可查看本站专题:《php排序算法总结》、《PHP数据结构与算法教程》、《php程序设计算法总结》、《php字符串(string)用法总结》、《PHP数组(Array)操作技巧大全》、《PHP常用遍历算法与技巧总结》及《PHP数学运算技巧总结》
希望本文所述对大家PHP程序设计有所帮助。
本文共计1073个文字,预计阅读时间需要5分钟。
本文实例讲述了PHP排序算法之希尔排序(Shell Sort)。分享给大家供大家参考,具体如下:
基本思想:
希尔排序是指记录按下标的一定增量分组,对每一组使用 直接插入排序 ,随着增量逐渐减少,每组包含的关键字越来越多,当增量减少至 1 时,整个序列恰好被分成一组,算法便终止。
操作步骤:
先取一个小于 n(序列记录个数) 的整数 d1 作为第一个增量,把文件的全部记录分组。所有距离为 d1 的倍数的记录放在同一个组中。先在各组内进行 直接插入排序;然后,取第二个增量 d2 < d1 重复上述的分组和排序,直至所取的增量 dt=1( dt < d(t-1) …< d2 < d1),即所有记录放在同一组中进行 直接插入排序 为止.
该方法实质上是一种分组插入方法
比较相隔较远距离(称为增量)的数,使得数移动时能跨过多个元素,则进行一次比[2] 较就可能消除多个元素交换。D.L.shell于1959年在以他名字命名的排序算法中实现了这一思想。算法先将要排序的一组数按某个增量d分成若干组,每组中记录的下标相差d.对每组中全部元素进行排序,然后再用一个较小的增量对它进行,在每组中再进行排序。当增量减到1时,整个要排序的数被分成一组,排序完成。
一般的初次取序列的一半为增量,以后每次减半,直到增量为1。
关于增量的取法,据说迄今为止还没有找到一种最好的增量序列,不过有一个强烈的要求是 最后一个增量值必须等于 1 才行。
给定实例的shell排序的排序过程
假设待排序文件有10个记录,其关键字分别是:
49,38,65,97,76,13,27,49,55,04。
增量序列的取值依次为:
5,3,1
算法实现:
<?php //希尔排序(对直接插入排序的改进) function ShellSort(array &$arr) { $count = count($arr); $inc = $count; //增量 do { //计算增量 //$inc = floor($inc / 3) + 1; $inc = ceil($inc / 2); for ($i = $inc; $i < $count; $i++) { $temp = $arr[$i]; //设置哨兵 //需将$temp插入有序增量子表 for ($j = $i - $inc; $j >= 0 && $arr[$j + $inc] < $arr[$j]; $j -= $inc) { $arr[$j + $inc] = $arr[$j]; //记录后移 } //插入 $arr[$j + $inc] = $temp; } //增量为1时停止循环 } while ($inc > 1); } //$arr = array(9,1,5,8,3,7,4,6,2); $arr = array(49,38,65,97,76,13,27,49,55,04); ShellSort($arr); var_dump($arr);
运行结果:
array(10) { [0]=> int(4) [1]=> int(13) [2]=> int(27) [3]=> int(38) [4]=> int(49) [5]=> int(49) [6]=> int(55) [7]=> int(65) [8]=> int(76) [9]=> int(97) }
复杂度分析:
通过以上代码的分析,相信大家已经有些明白,希尔排序的关键并不是随便分组后各自排序,而是将相隔某个“增量”的记录组成一个子序列,实现跳跃式的移动,使得排序的效率提高。
最坏的情况下时间复杂度是 O(n^2)。
希尔排序是不稳定排序。
本文参考自《大话数据结构》,在此仅作记录,方便以后查阅,大神勿喷!
PS:这里再为大家推荐一款关于排序的演示工具供大家参考:
在线动画演示插入/选择/冒泡/归并/希尔/快速排序算法过程工具:
tools.jb51.net/aideddesign/paixu_ys
更多关于PHP相关内容感兴趣的读者可查看本站专题:《php排序算法总结》、《PHP数据结构与算法教程》、《php程序设计算法总结》、《php字符串(string)用法总结》、《PHP数组(Array)操作技巧大全》、《PHP常用遍历算法与技巧总结》及《PHP数学运算技巧总结》
希望本文所述对大家PHP程序设计有所帮助。

