如何利用PHP和CGI技术构建高效的在线预订平台?
- 内容介绍
- 文章标签
- 相关推荐
本文共计1548个文字,预计阅读时间需要7分钟。
如何利用PHP和CGI开发在线预订系统
近年来,随着互联网的普及,越来越多的企业开始向网络转型,发展在线业务。在线预订系统因其便捷性、高效性和广泛性,成为许多企业的首选。本文将介绍如何利用PHP和CGI开发在线预订系统。
一、系统概述
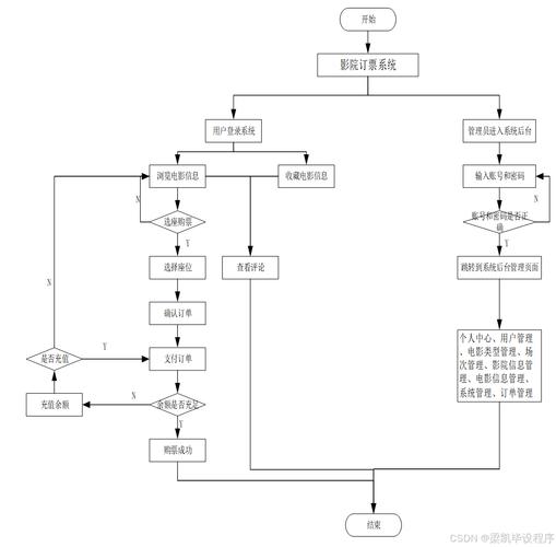
在线预订系统主要用于实现商品的在线预订、订单管理、支付结算等功能。通过PHP和CGI技术,我们可以实现以下功能:
1. 用户注册与登录;
2.商品展示与搜索;
3.预订商品;
4.订单管理;
5.支付结算;
6.用户评价与售后。
二、技术选型
1. 编程语言:PHP;
2.数据库:MySQL;
3.服务器端:CGI;
4.前端框架:Bootstrap或jQuery EasyUI。
三、开发步骤
1. 设计数据库:创建用户表、商品表、订单表、支付表等;
2.实现用户注册与登录功能;
3.实现商品展示与搜索功能;
4.实现预订商品功能;
5.实现订单管理功能;
6.实现支付结算功能;
7.实现用户评价与售后功能;
8.部署与测试。
本文共计1548个文字,预计阅读时间需要7分钟。
如何利用PHP和CGI开发在线预订系统
近年来,随着互联网的普及,越来越多的企业开始向网络转型,发展在线业务。在线预订系统因其便捷性、高效性和广泛性,成为许多企业的首选。本文将介绍如何利用PHP和CGI开发在线预订系统。
一、系统概述
在线预订系统主要用于实现商品的在线预订、订单管理、支付结算等功能。通过PHP和CGI技术,我们可以实现以下功能:
1. 用户注册与登录;
2.商品展示与搜索;
3.预订商品;
4.订单管理;
5.支付结算;
6.用户评价与售后。
二、技术选型
1. 编程语言:PHP;
2.数据库:MySQL;
3.服务器端:CGI;
4.前端框架:Bootstrap或jQuery EasyUI。
三、开发步骤
1. 设计数据库:创建用户表、商品表、订单表、支付表等;
2.实现用户注册与登录功能;
3.实现商品展示与搜索功能;
4.实现预订商品功能;
5.实现订单管理功能;
6.实现支付结算功能;
7.实现用户评价与售后功能;
8.部署与测试。

