归并排序和计数排序,如何应用于长尾词的快速排序问题?
- 内容介绍
- 文章标签
- 相关推荐
本文共计2495个文字,预计阅读时间需要10分钟。
归并排序是一种高效的排序算法,它通过将数组分割成更小的部分,对它们进行排序,然后将排序后的子数组合并成更大的有序数组来实现整体的排序。
什么是归并排序?
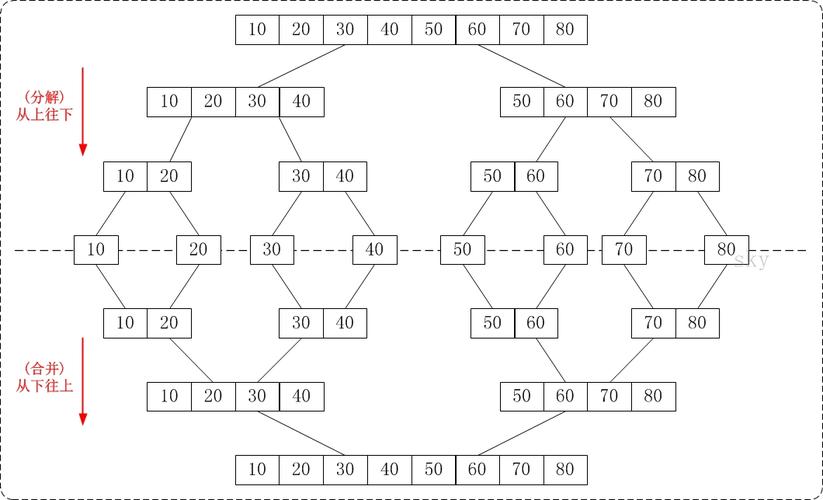
归并排序是一种分治策略的体现。它将数组分成两半,递归地对它们进行排序,然后将排序后的两部分合并。这个过程一直持续到每个子数组只有一个元素,此时它们本身就是有序的。
什么是计数排序?
计数排序是一种非比较排序算法,它通过计算数组中每个元素的出现次数来进行排序。它适用于整数排序,尤其是当元素的范围不是很大时。
如何实现归并排序?
1. 分割:将数组分成两半。
2.递归排序:递归地对这两半进行归并排序。
3.合并:将排序后的两部分合并成一个有序的数组。
如何实现计数排序?
1. 统计:创建一个计数数组,用于统计原始数组中每个元素的出现次数。
2.累加:将计数数组中的每个元素更新为其前一个元素的出现次数之和。
3.排序:根据计数数组中的累加值,将原始数组的元素放置到正确的位置。
通过这两种排序方法,我们可以有效地对数据进行排序,从而优化数据处理和检索效率。
本篇文章与大家分享一些关于归并排序,计数排序的相关知识,与大家一起了解什么是归并排序,什么是计数排序,以及我们如何实现这两个排序。
首先,我们先讲讲归并排序。
本文共计2495个文字,预计阅读时间需要10分钟。
归并排序是一种高效的排序算法,它通过将数组分割成更小的部分,对它们进行排序,然后将排序后的子数组合并成更大的有序数组来实现整体的排序。
什么是归并排序?
归并排序是一种分治策略的体现。它将数组分成两半,递归地对它们进行排序,然后将排序后的两部分合并。这个过程一直持续到每个子数组只有一个元素,此时它们本身就是有序的。
什么是计数排序?
计数排序是一种非比较排序算法,它通过计算数组中每个元素的出现次数来进行排序。它适用于整数排序,尤其是当元素的范围不是很大时。
如何实现归并排序?
1. 分割:将数组分成两半。
2.递归排序:递归地对这两半进行归并排序。
3.合并:将排序后的两部分合并成一个有序的数组。
如何实现计数排序?
1. 统计:创建一个计数数组,用于统计原始数组中每个元素的出现次数。
2.累加:将计数数组中的每个元素更新为其前一个元素的出现次数之和。
3.排序:根据计数数组中的累加值,将原始数组的元素放置到正确的位置。
通过这两种排序方法,我们可以有效地对数据进行排序,从而优化数据处理和检索效率。
本篇文章与大家分享一些关于归并排序,计数排序的相关知识,与大家一起了解什么是归并排序,什么是计数排序,以及我们如何实现这两个排序。
首先,我们先讲讲归并排序。

