如何将Redis的内存快照与AOF改写结合,构建高效的长尾恢复策略?
- 内容介绍
- 文章标签
- 相关推荐
本文共计3011个文字,预计阅读时间需要13分钟。
第1章:Redis备份恢复的重要性与挑战大家好,我是小黑。今天我们来聊聊Redis备份后的恢复策略。想象一下,如果你的网站突然宕机,所有数据都消失了,你会怎么做?快速恢复数据显然是关键。下面是一些有效的恢复方法。
第1章:Redis宕机恢复的重要性和挑战
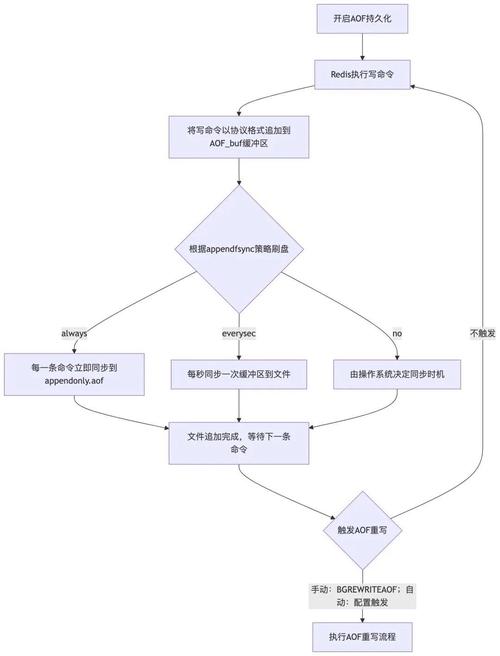
大家好,我是小黑。今天咱们来聊聊Redis宕机后的恢复策略。想象一下,你的网站突然宕机了,所有的数据都飘了,这种情况下,快速恢复数据就显得尤为重要。Redis作为一个高性能的内存数据库,它的数据恢复策略是咱们重点关注的。宕机恢复不仅仅是技术问题,更关乎到数据的安全性和服务的连续性。Redis提供了内存快照和AOF(Append Only File)两种数据持久化方式,帮助咱们在灾难发生时迅速恢复数据。
第2章:内存快照的基本概念
接下来,咱们深入了解一下内存快照。简单来说,内存快照就是在某一时刻将Redis中所有数据写入硬盘的过程。这就像是给你的数据拍了一张快照,一旦需要恢复,就可以直接从这个快照中恢复,非常方便。
在Java中,咱们可以用Jedis这个库来模拟这个过程。
本文共计3011个文字,预计阅读时间需要13分钟。
第1章:Redis备份恢复的重要性与挑战大家好,我是小黑。今天我们来聊聊Redis备份后的恢复策略。想象一下,如果你的网站突然宕机,所有数据都消失了,你会怎么做?快速恢复数据显然是关键。下面是一些有效的恢复方法。
第1章:Redis宕机恢复的重要性和挑战
大家好,我是小黑。今天咱们来聊聊Redis宕机后的恢复策略。想象一下,你的网站突然宕机了,所有的数据都飘了,这种情况下,快速恢复数据就显得尤为重要。Redis作为一个高性能的内存数据库,它的数据恢复策略是咱们重点关注的。宕机恢复不仅仅是技术问题,更关乎到数据的安全性和服务的连续性。Redis提供了内存快照和AOF(Append Only File)两种数据持久化方式,帮助咱们在灾难发生时迅速恢复数据。
第2章:内存快照的基本概念
接下来,咱们深入了解一下内存快照。简单来说,内存快照就是在某一时刻将Redis中所有数据写入硬盘的过程。这就像是给你的数据拍了一张快照,一旦需要恢复,就可以直接从这个快照中恢复,非常方便。
在Java中,咱们可以用Jedis这个库来模拟这个过程。

