Java Apollo是如何实现配置更新的,其更新机制是怎样的?
- 内容介绍
- 文章标签
- 相关推荐
本文共计1494个文字,预计阅读时间需要6分钟。
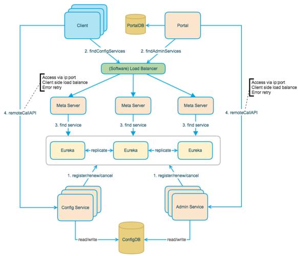
这篇文档主要关注配置修改后,Java 对象如何更新,并简要说明整体的配置变动流程。所有代码均来自 apollo-client 项目,更新流程如下:
1. 在 Apollo 控制台进行配置修改。
2.发布配置后,Apollo 客户端监听到变更事件。
3.客户端根据变更内容更新对应的 Java 对象。
本文共计1494个文字,预计阅读时间需要6分钟。
这篇文档主要关注配置修改后,Java 对象如何更新,并简要说明整体的配置变动流程。所有代码均来自 apollo-client 项目,更新流程如下:
1. 在 Apollo 控制台进行配置修改。
2.发布配置后,Apollo 客户端监听到变更事件。
3.客户端根据变更内容更新对应的 Java 对象。

