Spring的BeanFactoryPostProcessor接口示例代码如何改写为长尾词?
- 内容介绍
- 文章标签
- 相关推荐
本文共计1296个文字,预计阅读时间需要6分钟。
接口简介:BeanFactoryPostProcessor接口是:Spring用于:初始化BeanFactory时,对Bean定义进行扩展在Spring IoC容器中:允许BeanFactoryPostProcessor在容器实例化任何bean之前读取和修改bean的定义。
接口简介
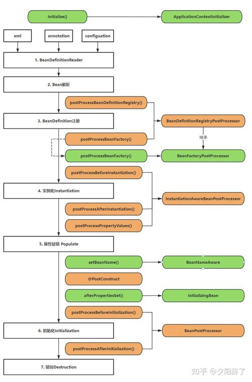
BeanFactoryPostProcessor 接口是 Spring 初始化 BeanFactory 时对外暴露的扩展点,Spring IoC 容器允许 BeanFactoryPostProcessor 在容器实例化任何 bean 之前读取 bean 的定义,并可以修改它。
BeanDefinitionRegistryPostProcessor 继承自 BeanFactoryPostProcessor,比 BeanFactoryPostProcessor 具有更高的优先级,主要用来在常规的 BeanFactoryPostProcessor 检测开始之前注册其他 bean 定义。特别是,你可以通过 BeanDefinitionRegistryPostProcessor 来注册一些常规的 BeanFactoryPostProcessor,因为此时所有常规的 BeanFactoryPostProcessor 都还没开始被处理。
注意点:通过BeanDefinitionRegistryPostProcessor 注册的 BeanDefinitionRegistryPostProcessor 接口的postProcessBeanDefinitionRegistry方法将得不到调用,具体的原因会在下面的代码中解释。
本文共计1296个文字,预计阅读时间需要6分钟。
接口简介:BeanFactoryPostProcessor接口是:Spring用于:初始化BeanFactory时,对Bean定义进行扩展在Spring IoC容器中:允许BeanFactoryPostProcessor在容器实例化任何bean之前读取和修改bean的定义。
接口简介
BeanFactoryPostProcessor 接口是 Spring 初始化 BeanFactory 时对外暴露的扩展点,Spring IoC 容器允许 BeanFactoryPostProcessor 在容器实例化任何 bean 之前读取 bean 的定义,并可以修改它。
BeanDefinitionRegistryPostProcessor 继承自 BeanFactoryPostProcessor,比 BeanFactoryPostProcessor 具有更高的优先级,主要用来在常规的 BeanFactoryPostProcessor 检测开始之前注册其他 bean 定义。特别是,你可以通过 BeanDefinitionRegistryPostProcessor 来注册一些常规的 BeanFactoryPostProcessor,因为此时所有常规的 BeanFactoryPostProcessor 都还没开始被处理。
注意点:通过BeanDefinitionRegistryPostProcessor 注册的 BeanDefinitionRegistryPostProcessor 接口的postProcessBeanDefinitionRegistry方法将得不到调用,具体的原因会在下面的代码中解释。

