Java如何实现基于时间片轮转的调度算法?
- 内容介绍
- 文章标签
- 相关推荐
本文共计936个文字,预计阅读时间需要4分钟。
时间片轮转调度实现java,时间片轮转调度是一种常见调度算法,用于操作系统中的进程调度。它利用时间片的概念,将CPU执行时间划分成固定大小的片段,每个进程依次执行一个时间片。
时间片轮转调度实现java
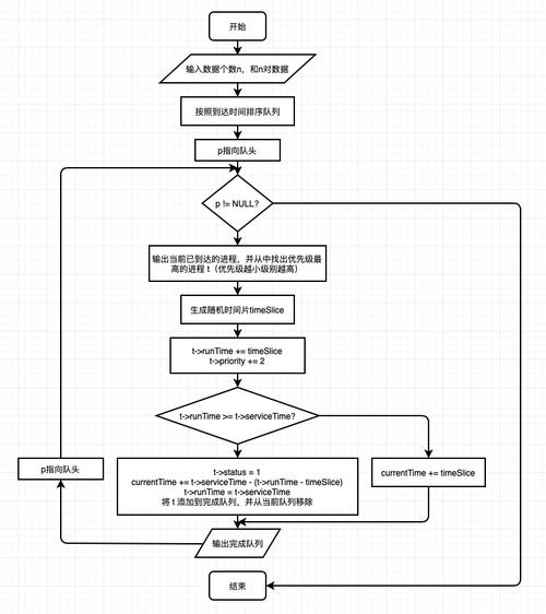
时间片轮转调度是一种常见的调度算法,用于操作系统中进程的调度。它采用了“时间片”的概念,即将CPU的执行时间划分为固定大小的时间片,每个进程在一个时间片内执行,然后切换到下一个进程。这种调度算法有效地解决了多个进程之间的公平性和响应性问题。
调度算法原理
时间片轮转调度算法的原理是将进程按照到达的先后顺序排成一个队列,每个进程被分配一个固定大小的时间片。当一个进程的时间片用完后,它会被放到队列的末尾,然后调度器选择队列中的下一个进程执行。
这种调度算法的一个主要特点是公平性,因为每个进程都有相同的机会执行。另外,它也能够保证在有限的时间内给每个进程分配到一定的CPU时间,保证了系统的响应性。
本文共计936个文字,预计阅读时间需要4分钟。
时间片轮转调度实现java,时间片轮转调度是一种常见调度算法,用于操作系统中的进程调度。它利用时间片的概念,将CPU执行时间划分成固定大小的片段,每个进程依次执行一个时间片。
时间片轮转调度实现java
时间片轮转调度是一种常见的调度算法,用于操作系统中进程的调度。它采用了“时间片”的概念,即将CPU的执行时间划分为固定大小的时间片,每个进程在一个时间片内执行,然后切换到下一个进程。这种调度算法有效地解决了多个进程之间的公平性和响应性问题。
调度算法原理
时间片轮转调度算法的原理是将进程按照到达的先后顺序排成一个队列,每个进程被分配一个固定大小的时间片。当一个进程的时间片用完后,它会被放到队列的末尾,然后调度器选择队列中的下一个进程执行。
这种调度算法的一个主要特点是公平性,因为每个进程都有相同的机会执行。另外,它也能够保证在有限的时间内给每个进程分配到一定的CPU时间,保证了系统的响应性。

