如何通过Laravel的用户认证和授权机制,全方位保障应用程序的安全与用户隐私?
- 内容介绍
- 文章标签
- 相关推荐
本文共计1008个文字,预计阅读时间需要5分钟。
Laravel中的用户认证与授权:保障应用安全与隐私
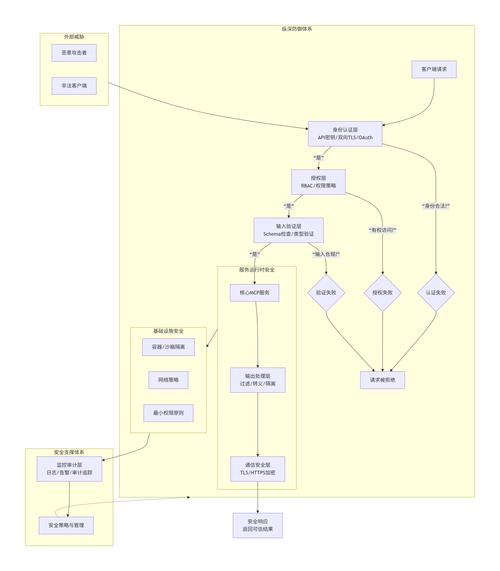
在众多Web应用中,用户认证和授权是确保应用安全与隐私的关键。Laravel作为流行的PHP框架,提供了强大的用户认证和授权机制。
Laravel的用户认证系统允许你轻松实现用户注册、登录、登出等功能。同时,Laravel的授权系统则可以帮助你管理用户的权限,确保只有授权用户才能访问特定资源。
通过使用Laravel的用户认证和授权机制,你可以:
1. 保护应用安全:确保只有经过认证的用户才能访问敏感数据或执行关键操作。
2.保护用户隐私:防止未经授权的访问用户个人信息。
3.提高用户体验:简化用户注册、登录等流程,提升用户满意度。
Laravel中的用户认证和授权:保护应用程序的安全和隐私
引言:
在众多Web应用程序中,用户认证和授权是保护应用程序安全和隐私的重要方面。Laravel作为一个流行的PHP框架,提供了一套强大而灵活的用户认证和授权系统。
本文将介绍Laravel中的用户认证和授权的基本概念和实现方式,并通过示例代码演示如何在Laravel应用程序中使用它们来保护应用程序的安全和隐私。
- 用户认证(Authentication):
用户认证是确保用户的身份真实性的过程。
本文共计1008个文字,预计阅读时间需要5分钟。
Laravel中的用户认证与授权:保障应用安全与隐私
在众多Web应用中,用户认证和授权是确保应用安全与隐私的关键。Laravel作为流行的PHP框架,提供了强大的用户认证和授权机制。
Laravel的用户认证系统允许你轻松实现用户注册、登录、登出等功能。同时,Laravel的授权系统则可以帮助你管理用户的权限,确保只有授权用户才能访问特定资源。
通过使用Laravel的用户认证和授权机制,你可以:
1. 保护应用安全:确保只有经过认证的用户才能访问敏感数据或执行关键操作。
2.保护用户隐私:防止未经授权的访问用户个人信息。
3.提高用户体验:简化用户注册、登录等流程,提升用户满意度。
Laravel中的用户认证和授权:保护应用程序的安全和隐私
引言:
在众多Web应用程序中,用户认证和授权是保护应用程序安全和隐私的重要方面。Laravel作为一个流行的PHP框架,提供了一套强大而灵活的用户认证和授权系统。
本文将介绍Laravel中的用户认证和授权的基本概念和实现方式,并通过示例代码演示如何在Laravel应用程序中使用它们来保护应用程序的安全和隐私。
- 用户认证(Authentication):
用户认证是确保用户的身份真实性的过程。

