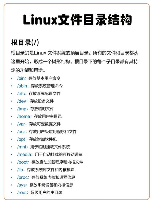
Linux里检查这些目录,是哪些具体操作导致需要检查?
- 内容介绍
- 文章标签
- 相关推荐
本文共计624个文字,预计阅读时间需要3分钟。
`/var/log/messages` 包含整个系统信息,其中包括系统启动期间的日志。此外,mail、cron、daemon、kern 和 auth 等内容也记录在 `/var/log/messages` 日志中。`/var/log/dmesg` 包含内核缓冲信息(即内核信息)。
/var/log/messages — 包括整体系统信息,其中也包含系统启动期间的日志。此外,mail,cron,daemon,kern和auth等内容也记录在var/log/messages日志中。
/var/log/dmesg — 包含内核缓冲信息(kernel ring buffer)。在系统启动时,会在屏幕上显示许多与硬件有关的信息。可以用dmesg查看它们。
/var/log/auth.log — 包含系统授权信息,包括用户登录和使用的权限机制等。
/var/log/boot.log — 包含系统启动时的日志。
/var/log/daemon.log — 包含各种系统后台守护进程日志信息。
/var/log/dpkg.log – 包括安装或dpkg命令清除软件包的日志。
/var/log/kern.log – 包含内核产生的日志,有助于在定制内核时解决问题。
/var/log/lastlog — 记录所有用户的最近信息。这不是一个ASCII文件,因此需要用lastlog命令查看内容。
本文共计624个文字,预计阅读时间需要3分钟。
`/var/log/messages` 包含整个系统信息,其中包括系统启动期间的日志。此外,mail、cron、daemon、kern 和 auth 等内容也记录在 `/var/log/messages` 日志中。`/var/log/dmesg` 包含内核缓冲信息(即内核信息)。
/var/log/messages — 包括整体系统信息,其中也包含系统启动期间的日志。此外,mail,cron,daemon,kern和auth等内容也记录在var/log/messages日志中。
/var/log/dmesg — 包含内核缓冲信息(kernel ring buffer)。在系统启动时,会在屏幕上显示许多与硬件有关的信息。可以用dmesg查看它们。
/var/log/auth.log — 包含系统授权信息,包括用户登录和使用的权限机制等。
/var/log/boot.log — 包含系统启动时的日志。
/var/log/daemon.log — 包含各种系统后台守护进程日志信息。
/var/log/dpkg.log – 包括安装或dpkg命令清除软件包的日志。
/var/log/kern.log – 包含内核产生的日志,有助于在定制内核时解决问题。
/var/log/lastlog — 记录所有用户的最近信息。这不是一个ASCII文件,因此需要用lastlog命令查看内容。

