如何用TypeScript实现并详解冒泡排序算法的完整示例?
- 内容介绍
- 文章标签
- 相关推荐
本文共计1759个文字,预计阅读时间需要8分钟。
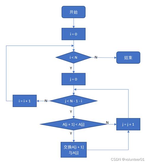
目录一. 冒泡排序的定义二. 冒泡排序的流程三. 冒泡排序的图解四. 冒泡排序的代码五. 冒泡排序的时间复杂度六. 冒泡排序的总结一. 冒泡排序的定义冒泡排序是一种简单的排序方法,通过重复遍历要排序的数列,一次比较两个元素,如果它们的顺序错误就把它们交换过来。遍历数列的工作是重复地进行直到没有再需要交换,也就是说该数列已经排序完成。
目录
- 一. 冒泡排序的定义
- 二. 冒泡排序的流程
- 三. 冒泡排序的图解
- 四. 冒泡排序的代码
- 五. 冒泡排序的时间复杂度
- 六. 冒泡排序的总结
一. 冒泡排序的定义
冒泡排序是一种简单的排序方法。
- 基本思路是通过两两比较相邻的元素并交换它们的位置,从而使整个序列按照顺序排列。
- 该算法一趟排序后,最大值总是会移到数组最后面,那么接下来就不用再考虑这个最大值。
- 一直重复这样的操作,最终就可以得到排序完成的数组。
这种算法是稳定的,即相等元素的相对位置不会发生变化。
- 而且在最坏情况下,时间复杂度为O(n^2),在最好情况下,时间复杂度为O(n)。
本文共计1759个文字,预计阅读时间需要8分钟。
目录一. 冒泡排序的定义二. 冒泡排序的流程三. 冒泡排序的图解四. 冒泡排序的代码五. 冒泡排序的时间复杂度六. 冒泡排序的总结一. 冒泡排序的定义冒泡排序是一种简单的排序方法,通过重复遍历要排序的数列,一次比较两个元素,如果它们的顺序错误就把它们交换过来。遍历数列的工作是重复地进行直到没有再需要交换,也就是说该数列已经排序完成。
目录
- 一. 冒泡排序的定义
- 二. 冒泡排序的流程
- 三. 冒泡排序的图解
- 四. 冒泡排序的代码
- 五. 冒泡排序的时间复杂度
- 六. 冒泡排序的总结
一. 冒泡排序的定义
冒泡排序是一种简单的排序方法。
- 基本思路是通过两两比较相邻的元素并交换它们的位置,从而使整个序列按照顺序排列。
- 该算法一趟排序后,最大值总是会移到数组最后面,那么接下来就不用再考虑这个最大值。
- 一直重复这样的操作,最终就可以得到排序完成的数组。
这种算法是稳定的,即相等元素的相对位置不会发生变化。
- 而且在最坏情况下,时间复杂度为O(n^2),在最好情况下,时间复杂度为O(n)。

