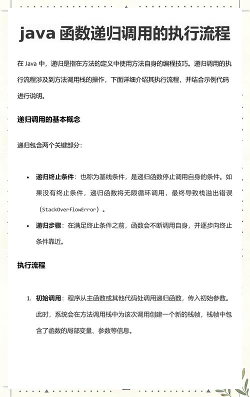
如何将Java主函数调用非静态方法改写成长尾词?
- 内容介绍
- 文章标签
- 相关推荐
本文共计868个文字,预计阅读时间需要4分钟。
简述Java中主函数概述:
1.Java中的主函数称为`main`。
2.`main`函数的参数是字符串数组,表示命令行参数。
3.主函数是Java程序的入口点。
4.详细的`main`函数写法及参数意义如下:
- Java中的主函数称为`main`。
- 例如:`public static void main(String[] args)`。 - `main`函数的参数`String[] args`表示传递给程序的命令行参数。本文共计868个文字,预计阅读时间需要4分钟。
简述Java中主函数概述:
1.Java中的主函数称为`main`。
2.`main`函数的参数是字符串数组,表示命令行参数。
3.主函数是Java程序的入口点。
4.详细的`main`函数写法及参数意义如下:
- Java中的主函数称为`main`。
- 例如:`public static void main(String[] args)`。 - `main`函数的参数`String[] args`表示传递给程序的命令行参数。
