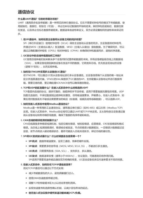
嵌入式程序员面试时,如何应对关于实时操作系统内核原理的深入提问?
- 内容介绍
- 文章标签
- 相关推荐
本文共计5226个文字,预计阅读时间需要21分钟。
成为嵌入式程序员应知道的10个基本问题来源作者miaogs,发布于2017年10月27日17:11:10,C语言测试是招聘嵌入式系统程序员的测试。
成为嵌入式程序员应知道的0x10个基本问题来源作者miaogs发布时间2017102717:11:10C语言测试是招聘嵌入式系统程成为嵌入式程序员应知道的0x10个基本问题
来源 作者miaogs 发布时间2017/10/27 17:11:10
C语言测试是招聘嵌入式系统程序员过程中必须而且有效的方法。这些年我既参加也组织了许多这种测试在这过程中我意识到这些测试能为带面试者和被面试者提供许多有用信息此外撇开面试的压力不谈这种测试也是相当有趣的。
从被面试者的角度来讲你能了解许多关于出题者或监考者的情况。这个测试只是出题者为显示其对ANSI标准细节的知识而不是技术技巧而设计吗这个愚蠢的问题吗如要你答出某个字符的ASCII值。这些问题着重考察你的系统调用和内存分配策略方面的能力吗这标志着出题者也许花时间在微机上而不上在嵌入式系统上。如果上述任何问题的答案是“是”的话那么我知道我得认真考虑我是否应该去做这份工作。
从面试者的角度来讲一个测试也许能从多方面揭示应试者的素质最基本的你能了解应试者C语言的水平。不管怎么样看一下这人如何回答他不会的问题也是满有趣。应试者是以好的直觉做出明智的选择还是只是瞎蒙呢当应试者在某个问题上卡住时是找借口呢还是表现出对问题的真正的好奇心把这看成学习的机会呢我发现这些信息与他们的测试成绩一样有用。
本文共计5226个文字,预计阅读时间需要21分钟。
成为嵌入式程序员应知道的10个基本问题来源作者miaogs,发布于2017年10月27日17:11:10,C语言测试是招聘嵌入式系统程序员的测试。
成为嵌入式程序员应知道的0x10个基本问题来源作者miaogs发布时间2017102717:11:10C语言测试是招聘嵌入式系统程成为嵌入式程序员应知道的0x10个基本问题
来源 作者miaogs 发布时间2017/10/27 17:11:10
C语言测试是招聘嵌入式系统程序员过程中必须而且有效的方法。这些年我既参加也组织了许多这种测试在这过程中我意识到这些测试能为带面试者和被面试者提供许多有用信息此外撇开面试的压力不谈这种测试也是相当有趣的。
从被面试者的角度来讲你能了解许多关于出题者或监考者的情况。这个测试只是出题者为显示其对ANSI标准细节的知识而不是技术技巧而设计吗这个愚蠢的问题吗如要你答出某个字符的ASCII值。这些问题着重考察你的系统调用和内存分配策略方面的能力吗这标志着出题者也许花时间在微机上而不上在嵌入式系统上。如果上述任何问题的答案是“是”的话那么我知道我得认真考虑我是否应该去做这份工作。
从面试者的角度来讲一个测试也许能从多方面揭示应试者的素质最基本的你能了解应试者C语言的水平。不管怎么样看一下这人如何回答他不会的问题也是满有趣。应试者是以好的直觉做出明智的选择还是只是瞎蒙呢当应试者在某个问题上卡住时是找借口呢还是表现出对问题的真正的好奇心把这看成学习的机会呢我发现这些信息与他们的测试成绩一样有用。

