分布式PHP数据缓存的架构设计和实现方法有哪些?
- 内容介绍
- 文章标签
- 相关推荐
本文共计1186个文字,预计阅读时间需要5分钟。
分析分布式数据库缓存的架构设计与实现方法,以及随互联网快速发展的趋势,越来越多的网站和应用程序面临大量并发访问和海量数据处理挑战。为应对这些挑战,分布式系统架构应运而生。
刨析分布式PHP数据缓存的架构设计和实现方法
随着互联网的快速发展,越来越多的网站和应用程序面临着大量的并发访问和海量数据处理的挑战。为了应对这些挑战,分布式系统架构应运而生。其中,分布式缓存是提高系统性能和可扩展性的重要组成部分。
在PHP开发中,常用的分布式缓存系统有Redis、Memcached等。本文将分析分布式PHP数据缓存的架构设计和实现方法,并提供代码示例。
一、架构设计
- 选择合适的缓存系统
在选择分布式PHP数据缓存系统时,需要考虑以下几个方面: - 性能:选择性能好的缓存系统,可以提高系统的响应速度和并发访问能力。
- 可扩展性:选择支持分布式部署的缓存系统,可以灵活扩展缓存集群的规模,满足系统的并发需求。
- 可靠性:选择具有高可靠性和故障容忍能力的缓存系统,以保证系统的稳定性。
- 功能丰富性:选择支持各种数据类型和操作的缓存系统,以满足不同场景的需求。
- 设计缓存层架构
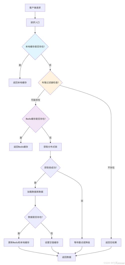
分布式缓存一般采用多级缓存的架构,以提高缓存的命中率和性能。常见的缓存层架构包括: - 本地缓存:每个应用服务器本地缓存一部分数据,减少对缓存系统的访问,提高访问速度。
- 共享缓存:多个应用服务器共享同一个缓存集群,提高缓存的可用性和扩展性。
- 全局缓存:将部分数据缓存在全局共享的缓存系统中,提供全局共享访问的能力。
- 制定缓存策略
缓存策略是指如何决定哪些数据需要缓存、何时更新缓存和何时删除缓存。常见的缓存策略包括: - 读写策略:读写分离,将读操作和写操作分别缓存和处理,以提高性能。
- 过期策略:采用时间过期或LRU(Least Recently Used)算法等方式,根据数据的访问频率和时效性来决定何时删除缓存。
- 更新策略:根据数据的更新频率和重要性来决定何时更新缓存。
二、实现方法
以Redis为例,介绍分布式PHP数据缓存的实现方法。
- 安装和配置Redis服务器
首先,在每台应用服务器上安装和配置Redis服务器。可以使用apt-get、yum等包管理工具安装Redis,并根据需要配置Redis的缓存大小、持久化方式等参数。 - 使用Redis扩展
在PHP中,可以使用Redis扩展来与Redis服务器进行交互。使用前需要先安装Redis扩展,并在php.ini中启用Redis扩展。 - 编写分布式缓存代码
以下是一个简单的分布式缓存代码示例:
<?php $redis = new Redis(); $redis->connect('127.0.0.1', 6379); $key = 'user_id:123'; $data = $redis->get($key); if ($data === false) { // 从数据库中获取数据 $data = get_data_from_database(123); // 将数据存入缓存 $redis->set($key, $data); } // 使用数据 process_data($data); ?>
在代码中,首先创建一个Redis实例,并连接到Redis服务器。然后,根据需要的数据key,使用get()方法从缓存中获取数据。如果数据不存在,则从数据库中获取数据,并使用set()方法将数据存入缓存。最后,使用获取到的数据进行业务处理。
这是一个简单的示例,实际应用中还可以根据业务需求以及缓存系统的特性,设计更加复杂和高效的缓存逻辑。
总结:
分布式PHP数据缓存的架构设计和实现方法有很多,选择合适的缓存系统、设计适应需求的缓存层架构以及制定合理的缓存策略是关键。通过合理的架构设计和代码实现,可以提高系统的性能、可扩展性和稳定性。
本文共计1186个文字,预计阅读时间需要5分钟。
分析分布式数据库缓存的架构设计与实现方法,以及随互联网快速发展的趋势,越来越多的网站和应用程序面临大量并发访问和海量数据处理挑战。为应对这些挑战,分布式系统架构应运而生。
刨析分布式PHP数据缓存的架构设计和实现方法
随着互联网的快速发展,越来越多的网站和应用程序面临着大量的并发访问和海量数据处理的挑战。为了应对这些挑战,分布式系统架构应运而生。其中,分布式缓存是提高系统性能和可扩展性的重要组成部分。
在PHP开发中,常用的分布式缓存系统有Redis、Memcached等。本文将分析分布式PHP数据缓存的架构设计和实现方法,并提供代码示例。
一、架构设计
- 选择合适的缓存系统
在选择分布式PHP数据缓存系统时,需要考虑以下几个方面: - 性能:选择性能好的缓存系统,可以提高系统的响应速度和并发访问能力。
- 可扩展性:选择支持分布式部署的缓存系统,可以灵活扩展缓存集群的规模,满足系统的并发需求。
- 可靠性:选择具有高可靠性和故障容忍能力的缓存系统,以保证系统的稳定性。
- 功能丰富性:选择支持各种数据类型和操作的缓存系统,以满足不同场景的需求。
- 设计缓存层架构
分布式缓存一般采用多级缓存的架构,以提高缓存的命中率和性能。常见的缓存层架构包括: - 本地缓存:每个应用服务器本地缓存一部分数据,减少对缓存系统的访问,提高访问速度。
- 共享缓存:多个应用服务器共享同一个缓存集群,提高缓存的可用性和扩展性。
- 全局缓存:将部分数据缓存在全局共享的缓存系统中,提供全局共享访问的能力。
- 制定缓存策略
缓存策略是指如何决定哪些数据需要缓存、何时更新缓存和何时删除缓存。常见的缓存策略包括: - 读写策略:读写分离,将读操作和写操作分别缓存和处理,以提高性能。
- 过期策略:采用时间过期或LRU(Least Recently Used)算法等方式,根据数据的访问频率和时效性来决定何时删除缓存。
- 更新策略:根据数据的更新频率和重要性来决定何时更新缓存。
二、实现方法
以Redis为例,介绍分布式PHP数据缓存的实现方法。
- 安装和配置Redis服务器
首先,在每台应用服务器上安装和配置Redis服务器。可以使用apt-get、yum等包管理工具安装Redis,并根据需要配置Redis的缓存大小、持久化方式等参数。 - 使用Redis扩展
在PHP中,可以使用Redis扩展来与Redis服务器进行交互。使用前需要先安装Redis扩展,并在php.ini中启用Redis扩展。 - 编写分布式缓存代码
以下是一个简单的分布式缓存代码示例:
<?php $redis = new Redis(); $redis->connect('127.0.0.1', 6379); $key = 'user_id:123'; $data = $redis->get($key); if ($data === false) { // 从数据库中获取数据 $data = get_data_from_database(123); // 将数据存入缓存 $redis->set($key, $data); } // 使用数据 process_data($data); ?>
在代码中,首先创建一个Redis实例,并连接到Redis服务器。然后,根据需要的数据key,使用get()方法从缓存中获取数据。如果数据不存在,则从数据库中获取数据,并使用set()方法将数据存入缓存。最后,使用获取到的数据进行业务处理。
这是一个简单的示例,实际应用中还可以根据业务需求以及缓存系统的特性,设计更加复杂和高效的缓存逻辑。
总结:
分布式PHP数据缓存的架构设计和实现方法有很多,选择合适的缓存系统、设计适应需求的缓存层架构以及制定合理的缓存策略是关键。通过合理的架构设计和代码实现,可以提高系统的性能、可扩展性和稳定性。

