JavaScript进阶中,如何深入理解作用域的复杂性和应用场景?
- 内容介绍
- 文章标签
- 相关推荐
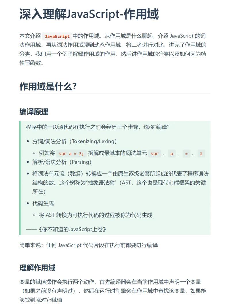
本文共计1405个文字,预计阅读时间需要6分钟。
目录 + JavaScript进阶讲解一 + 浏览器内核 + 1. 常见的浏览器内核 + 2. JavaScript引擎 + 2.1 为什么需要JavaScript引擎? + 2.2 常见的JavaScript引擎 + 3. V8引擎 + 3.1 官方定义 + 3.2 解析过程图示 + 4. JS的“
目录
- JavaScript进阶讲解一
- 一、浏览器的内核
- 1.常见的浏览器内核
- 二、JavaScript引擎
- 2.1.为什么需要JavaScript引擎?
- 2.2.常见的JavaScript引擎
- 三、V8引擎
- 3.1.官方定义
- 3.2.解析过程图示
- 四、JS的执行过程
- 4.1 普通代码执行
- 4.1 函数如何执行?
- 五、作用域提升理解undefined
JavaScript进阶讲解一
接下来,我会给大家讲解js中让人让人迷惑的知识点,比如: 作用域、函数、闭包、面向对象、ES新特性、事件循环、微任务、宏任务、内存管理、Promise、await、 asnyc、防抖、节流等等。
一、浏览器的内核
1.常见的浏览器内核
Gecko:早期被Netscape和Mozilla Firefox浏览器浏览器使用。 Trident:微软开发,被IE4~IE11浏览器使用。 Webkit:苹果基于KHTML开发、开源的,用于Safari,Google Chrome之前也在使用。 Blink:是Webkit的一个分支,Google开发,目前应用于Google Chrome、Edge、Opera等。
二、JavaScript引擎
2.1.为什么需要JavaScript引擎?
高级的编程语言都是需要转成最终的机器指令来执行,我们编写的JavaScript无论你交给浏览器或者Node执行,最后都是需要被CPU执行,但是CPU只认识自己的指令集,也就是所谓的机器语言,才能被CPU所执行,所以我们需要JavaScript引擎帮助我们将JavaScript代码翻译成CPU指令来执行。
2.2.常见的JavaScript引擎
SpiderMonkey、Chakra、JavaScriptCore、V8... 现使用最多的是v8引擎
三、V8引擎
3.1.官方定义
- V8是用C ++编写的Google开源高性能JavaScript和WebAssembly引擎,它用于Chrome和Node.js等。
- 它实现ECMAScript和WebAssembly,并在Windows 7或更高版本,macOS 10.12+和使用x64,IA-32, ARM或MIPS处理器的Linux系统上运行。
- V8可以独立运行,也可以嵌入到任何C ++应用程序中。
3.2.解析过程图示
四、JS的执行过程
- 初始化全局对象(GO -》 Global Object): js引擎在执行代码之前,会在堆内存中创建一个全局对象,将window属性指向自己,也会将Date、Array、String、Number、setTimeout、和你自己定义的全局变量这些放到GO中(当然你自己定义的还未执行 所以值是underfind)(这也是为什么我们可以使用window.及Data这些函数或类的原因)
- 执行上下文栈(ECS -》Execution Context Stack): 它是用于执行代码的调用栈,执行的是全局的代码块(GEC -》 Global Execution Context),也就是说GEC 会被放到ECS中执行
- GEC(这里面就有VO,这里指向GO)被放入到ECS中
- GEC开始执行代码(从上往下依次执行)
4.1 普通代码执行
其实在GEC开始执行代码后 如果只是一些变量,还是很好理解的,比如
console.log(a); // undefined var a = 100
这里为什么不报错 而是undefined,其实我们上面已将说的很明白了,因为在创建GO对象的时候 我们定义的全局变量会被添加到GO中 且值是undefined。这也是var的作用域提升。
4.1 函数如何执行?
如果我们执行时遇到函数怎么办呢?
foo() function foo() { console.log(100); } // foo()
看上面函数 不论我们foo在哪里调用 他都是可以正确执行的。而不会和变量那样显示 undefined或者报错,这是为什么呢? 其实在GO创建时(编译时,代码还未开始执行),当他遇到有函数的定义时,就会根据函数体创建一个函数执行上下文(FEC,在这里也会有个VO,这里的VO指向AO)并且压入到ESC中,存的是一个内存地址,不在是undefined。 所以当代码开始执行时 执行到foo()时,他就能在GO中找到那个内存地址
五、作用域提升理解undefined
var n = 100 function foo() { n = 200 } foo() console.log(n); // 200
var n = 100 function foo() { console.log(n); // undefined return var n = 200 } foo()
第一个大家应该都知道,所以不赘述,我们主要来看看为什么第二个打印的是undefined。看下图可得,在编译时,我们的函数会指向一个内存地址,开辟一个空间(AO),所以代码执行时,他会在AO中查找,找不到会在上一级查找(作用域链)
function foo() { console.log(a);// undefined var a = 100 console.log(a);// 100 } var a = 100 foo()
function foo() { console.log(a);// 100 } var a = 100 foo()
我们在来看这两个,相信大家已经明白了第一个输出的原因,我们再来看看第二个为什么是100,而不是undefined,其实这个原因很简单,他就是作用域链,很明显我们的AO中没有a的定义,所以他会在上一层中找, 而这里的上一层就是GO,此时GO中的a已经是100了 所以找到的a就是100。
大家来思考下下面这个会是什么呢?
var a = 1 function foo1() { console.log(a); } function foo2() { var a = 2 console.log(a); foo1() } foo2() console.log(a);
到此这篇关于JavaScript进阶讲解一作用域的文章就介绍到这了,更多相关js作用域内容请搜索自由互联以前的文章或继续浏览下面的相关文章希望大家以后多多支持自由互联!
本文共计1405个文字,预计阅读时间需要6分钟。
目录 + JavaScript进阶讲解一 + 浏览器内核 + 1. 常见的浏览器内核 + 2. JavaScript引擎 + 2.1 为什么需要JavaScript引擎? + 2.2 常见的JavaScript引擎 + 3. V8引擎 + 3.1 官方定义 + 3.2 解析过程图示 + 4. JS的“
目录
- JavaScript进阶讲解一
- 一、浏览器的内核
- 1.常见的浏览器内核
- 二、JavaScript引擎
- 2.1.为什么需要JavaScript引擎?
- 2.2.常见的JavaScript引擎
- 三、V8引擎
- 3.1.官方定义
- 3.2.解析过程图示
- 四、JS的执行过程
- 4.1 普通代码执行
- 4.1 函数如何执行?
- 五、作用域提升理解undefined
JavaScript进阶讲解一
接下来,我会给大家讲解js中让人让人迷惑的知识点,比如: 作用域、函数、闭包、面向对象、ES新特性、事件循环、微任务、宏任务、内存管理、Promise、await、 asnyc、防抖、节流等等。
一、浏览器的内核
1.常见的浏览器内核
Gecko:早期被Netscape和Mozilla Firefox浏览器浏览器使用。 Trident:微软开发,被IE4~IE11浏览器使用。 Webkit:苹果基于KHTML开发、开源的,用于Safari,Google Chrome之前也在使用。 Blink:是Webkit的一个分支,Google开发,目前应用于Google Chrome、Edge、Opera等。
二、JavaScript引擎
2.1.为什么需要JavaScript引擎?
高级的编程语言都是需要转成最终的机器指令来执行,我们编写的JavaScript无论你交给浏览器或者Node执行,最后都是需要被CPU执行,但是CPU只认识自己的指令集,也就是所谓的机器语言,才能被CPU所执行,所以我们需要JavaScript引擎帮助我们将JavaScript代码翻译成CPU指令来执行。
2.2.常见的JavaScript引擎
SpiderMonkey、Chakra、JavaScriptCore、V8... 现使用最多的是v8引擎
三、V8引擎
3.1.官方定义
- V8是用C ++编写的Google开源高性能JavaScript和WebAssembly引擎,它用于Chrome和Node.js等。
- 它实现ECMAScript和WebAssembly,并在Windows 7或更高版本,macOS 10.12+和使用x64,IA-32, ARM或MIPS处理器的Linux系统上运行。
- V8可以独立运行,也可以嵌入到任何C ++应用程序中。
3.2.解析过程图示
四、JS的执行过程
- 初始化全局对象(GO -》 Global Object): js引擎在执行代码之前,会在堆内存中创建一个全局对象,将window属性指向自己,也会将Date、Array、String、Number、setTimeout、和你自己定义的全局变量这些放到GO中(当然你自己定义的还未执行 所以值是underfind)(这也是为什么我们可以使用window.及Data这些函数或类的原因)
- 执行上下文栈(ECS -》Execution Context Stack): 它是用于执行代码的调用栈,执行的是全局的代码块(GEC -》 Global Execution Context),也就是说GEC 会被放到ECS中执行
- GEC(这里面就有VO,这里指向GO)被放入到ECS中
- GEC开始执行代码(从上往下依次执行)
4.1 普通代码执行
其实在GEC开始执行代码后 如果只是一些变量,还是很好理解的,比如
console.log(a); // undefined var a = 100
这里为什么不报错 而是undefined,其实我们上面已将说的很明白了,因为在创建GO对象的时候 我们定义的全局变量会被添加到GO中 且值是undefined。这也是var的作用域提升。
4.1 函数如何执行?
如果我们执行时遇到函数怎么办呢?
foo() function foo() { console.log(100); } // foo()
看上面函数 不论我们foo在哪里调用 他都是可以正确执行的。而不会和变量那样显示 undefined或者报错,这是为什么呢? 其实在GO创建时(编译时,代码还未开始执行),当他遇到有函数的定义时,就会根据函数体创建一个函数执行上下文(FEC,在这里也会有个VO,这里的VO指向AO)并且压入到ESC中,存的是一个内存地址,不在是undefined。 所以当代码开始执行时 执行到foo()时,他就能在GO中找到那个内存地址
五、作用域提升理解undefined
var n = 100 function foo() { n = 200 } foo() console.log(n); // 200
var n = 100 function foo() { console.log(n); // undefined return var n = 200 } foo()
第一个大家应该都知道,所以不赘述,我们主要来看看为什么第二个打印的是undefined。看下图可得,在编译时,我们的函数会指向一个内存地址,开辟一个空间(AO),所以代码执行时,他会在AO中查找,找不到会在上一级查找(作用域链)
function foo() { console.log(a);// undefined var a = 100 console.log(a);// 100 } var a = 100 foo()
function foo() { console.log(a);// 100 } var a = 100 foo()
我们在来看这两个,相信大家已经明白了第一个输出的原因,我们再来看看第二个为什么是100,而不是undefined,其实这个原因很简单,他就是作用域链,很明显我们的AO中没有a的定义,所以他会在上一层中找, 而这里的上一层就是GO,此时GO中的a已经是100了 所以找到的a就是100。
大家来思考下下面这个会是什么呢?
var a = 1 function foo1() { console.log(a); } function foo2() { var a = 2 console.log(a); foo1() } foo2() console.log(a);
到此这篇关于JavaScript进阶讲解一作用域的文章就介绍到这了,更多相关js作用域内容请搜索自由互联以前的文章或继续浏览下面的相关文章希望大家以后多多支持自由互联!

