Vue源码中vm.$mount挂载函数是如何实现的?
- 内容介绍
- 文章标签
- 相关推荐
本文共计1545个文字,预计阅读时间需要7分钟。
在Vue实例中,通过`$mount()`方法实现实例的挂载,下面分析一下`$mount()`函数实现了哪些功能。
`$mount()`函数执行位置是在`_init()`方法中,这个私有方法是在初始化Vue实例时调用的。具体来说,`$mount()`函数的功能包括:
- 实例化模板,将模板编译成虚拟DOM。- 将虚拟DOM渲染到真实DOM上。- 在渲染过程中,处理组件的依赖关系,确保父子组件正确挂载。- 完成挂载后,触发`mounted`生命周期钩子函数。
在vue实例中,通过$mount()实现实例的挂载,下面来分析一下$mount()函数都实现了什么功能。
$mount函数执行位置
_init这个私有方法是在执行initMixin时候绑定到Vue原型上的。
$mount函数是如如何把组件挂在到指定元素
$mount函数定义位置
$mount函数定义位置有两个:
第一个是在src/platforms/web/runtime/index.js
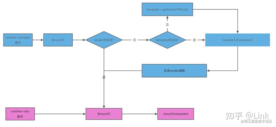
这里的$mount是一个public mount method。之所以这么说是因为Vue有很多构建版本, 有些版本会依赖此方法进行有些功能定制, 后续会解释。
本文共计1545个文字,预计阅读时间需要7分钟。
在Vue实例中,通过`$mount()`方法实现实例的挂载,下面分析一下`$mount()`函数实现了哪些功能。
`$mount()`函数执行位置是在`_init()`方法中,这个私有方法是在初始化Vue实例时调用的。具体来说,`$mount()`函数的功能包括:
- 实例化模板,将模板编译成虚拟DOM。- 将虚拟DOM渲染到真实DOM上。- 在渲染过程中,处理组件的依赖关系,确保父子组件正确挂载。- 完成挂载后,触发`mounted`生命周期钩子函数。
在vue实例中,通过$mount()实现实例的挂载,下面来分析一下$mount()函数都实现了什么功能。
$mount函数执行位置
_init这个私有方法是在执行initMixin时候绑定到Vue原型上的。
$mount函数是如如何把组件挂在到指定元素
$mount函数定义位置
$mount函数定义位置有两个:
第一个是在src/platforms/web/runtime/index.js
这里的$mount是一个public mount method。之所以这么说是因为Vue有很多构建版本, 有些版本会依赖此方法进行有些功能定制, 后续会解释。

