微信小店与微信小程序的主要区别是什么?
- 内容介绍
- 文章标签
- 相关推荐
本文共计747个文字,预计阅读时间需要3分钟。
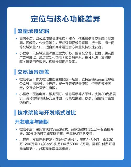
区别:微信小店功能较少,仅拥有基本的商城购物功能,没有营销功能,适合不需要营销推广的个人开店;小程序则支持多种功能开发,可开发商城小程序,也可进行营销推广。
区别:微信小店的功能比较少,只拥有基本的商城购物功能,没有营销功能,因而只适合不需要营销推广的个人开店;而小程序则是支持各种功能开发,可以开发商城小程序,也可以开发各种营销推广功能,能够满足商家的多功能需求,因而更具有实用性。
微信小店,其实最早是由微信公众平台于2014年5月正式推出,目前只有开通微信支付的微信认证服务号可以申请,开通后可获得开店、管理货架、维护客户的简便模板。此举被认为是微信有序开放的一个标志,以及微信对电子商务的探索之一。不过,微信小店从推出到现在,尚没有大范围的推广宣传以及功能变化,微信方面也没有对外发布过关于微信小店的进展,一直比较低调。
而在2017年11月,微信小店迎来了一个重大的更新:“小店插件可以升级为小程序插件”,微信官方表示,为了帮助商家在微信内快速开店,方便商家和用户之间沟通,所有认证公众号,可快速创建微信小店小程序。不过,微信小店小程序的名称和微信公众号名称一样,系统会检测是否可用。根据小程序名称设置规范,小程序名称不得与公众平台已有的订阅号、服务号重复,如提示重名,需更换名称进行设置。小程序在正式发布前,有两次改名的机会,一旦发布后,将不可修改名称。
简单地来说,微信小店、微信小店小程序功能方面比较少,只拥有基本的商城购物功能,没有营销功能,因而只适合不需要营销推广的个人开店。而小程序则是支持各种功能开发,可以开发商城小程序,也可以开发各种营销推广功能,能够满足商家的多功能需求,因而更具有实用性。
以上就是微信小店和微信小程序的区别是什么?的详细内容,更多请关注自由互联其它相关文章!
本文共计747个文字,预计阅读时间需要3分钟。
区别:微信小店功能较少,仅拥有基本的商城购物功能,没有营销功能,适合不需要营销推广的个人开店;小程序则支持多种功能开发,可开发商城小程序,也可进行营销推广。
区别:微信小店的功能比较少,只拥有基本的商城购物功能,没有营销功能,因而只适合不需要营销推广的个人开店;而小程序则是支持各种功能开发,可以开发商城小程序,也可以开发各种营销推广功能,能够满足商家的多功能需求,因而更具有实用性。
微信小店,其实最早是由微信公众平台于2014年5月正式推出,目前只有开通微信支付的微信认证服务号可以申请,开通后可获得开店、管理货架、维护客户的简便模板。此举被认为是微信有序开放的一个标志,以及微信对电子商务的探索之一。不过,微信小店从推出到现在,尚没有大范围的推广宣传以及功能变化,微信方面也没有对外发布过关于微信小店的进展,一直比较低调。
而在2017年11月,微信小店迎来了一个重大的更新:“小店插件可以升级为小程序插件”,微信官方表示,为了帮助商家在微信内快速开店,方便商家和用户之间沟通,所有认证公众号,可快速创建微信小店小程序。不过,微信小店小程序的名称和微信公众号名称一样,系统会检测是否可用。根据小程序名称设置规范,小程序名称不得与公众平台已有的订阅号、服务号重复,如提示重名,需更换名称进行设置。小程序在正式发布前,有两次改名的机会,一旦发布后,将不可修改名称。
简单地来说,微信小店、微信小店小程序功能方面比较少,只拥有基本的商城购物功能,没有营销功能,因而只适合不需要营销推广的个人开店。而小程序则是支持各种功能开发,可以开发商城小程序,也可以开发各种营销推广功能,能够满足商家的多功能需求,因而更具有实用性。
以上就是微信小店和微信小程序的区别是什么?的详细内容,更多请关注自由互联其它相关文章!

