微信8.0新功能具体有哪些亮点和改进?
- 内容介绍
- 文章标签
- 相关推荐
本文共计517个文字,预计阅读时间需要3分钟。
微信8.0新增功能包括:
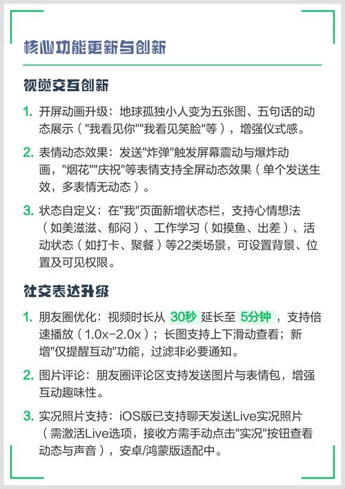
1.微信8.0情绪动态化;
2.增加了【状态】功能;
3.可设置状态视频;
4.可将待看的文章添加到【浮窗】;
5.修改了下拉小程序页面;
6.增加了群聊专属红包包。
微信8.0功能有:1、微信8.0表情动态化;2、增加了功能;3、可以设置状态视频;4、可以将待看的文章添加到;5、改版了下拉小程序页面;6、增加了群聊专属红包;7、增加了功能;8、更新了分享音乐的界面等等。
本文演示环境:小米11手机、MIUI12.0.22系统、微信8.0.1版
微信8.0功能更多样,更好玩!下面我来给大家好好罗列一下!
微信8.0功能:
1、微信8.0表情特效动态化,会爆炸,会放烟花!发送:烟花、炸弹、礼花的时候就会有特效。
2、微信8.0增加了功能。
并且能在朋友圈中显示名称后面的图标
3、可以设置有趣的状态视频(具体设置方法可以参考《微信8.0状态视频怎么设置》)
4、可以将待看的文章添加到
5、改版了下拉小程序页面。
6、分享的音乐有了全新的展示页面,也支持创作音乐视频发送至视频号。
7、增加了群聊专属红包,点击,再找到即可设置,其他人都是领取不了的。
8、增加了,长按图片即可提取图片中的文字。
以上就是微信8.0新功能有哪些的详细内容,更多请关注自由互联其它相关文章!
本文共计517个文字,预计阅读时间需要3分钟。
微信8.0新增功能包括:
1.微信8.0情绪动态化;
2.增加了【状态】功能;
3.可设置状态视频;
4.可将待看的文章添加到【浮窗】;
5.修改了下拉小程序页面;
6.增加了群聊专属红包包。
微信8.0功能有:1、微信8.0表情动态化;2、增加了功能;3、可以设置状态视频;4、可以将待看的文章添加到;5、改版了下拉小程序页面;6、增加了群聊专属红包;7、增加了功能;8、更新了分享音乐的界面等等。
本文演示环境:小米11手机、MIUI12.0.22系统、微信8.0.1版
微信8.0功能更多样,更好玩!下面我来给大家好好罗列一下!
微信8.0功能:
1、微信8.0表情特效动态化,会爆炸,会放烟花!发送:烟花、炸弹、礼花的时候就会有特效。
2、微信8.0增加了功能。
并且能在朋友圈中显示名称后面的图标
3、可以设置有趣的状态视频(具体设置方法可以参考《微信8.0状态视频怎么设置》)
4、可以将待看的文章添加到
5、改版了下拉小程序页面。
6、分享的音乐有了全新的展示页面,也支持创作音乐视频发送至视频号。
7、增加了群聊专属红包,点击,再找到即可设置,其他人都是领取不了的。
8、增加了,长按图片即可提取图片中的文字。
以上就是微信8.0新功能有哪些的详细内容,更多请关注自由互联其它相关文章!

