win10开机黑屏没反应,系统无法进入,怎么办?有没有解决方法?
- 内容介绍
- 文章标签
- 相关推荐
本文共计553个文字,预计阅读时间需要3分钟。
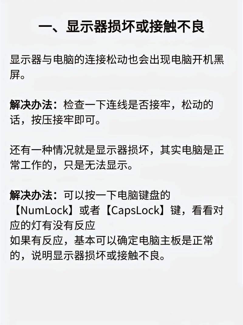
使用Win10系统时,许多用户在开机时遇到黑屏问题,无任何响应。今天为您带来Win10开机黑屏无响应的解决方案,若未解决可学习以下方法。
使用win10系统的用户很多都在开机的时候遇到了黑屏的情况,还没有任何的反应,为此今天就给你们带来了win10开机黑屏没反应解决方法,如果你还没解决就来跟小编学习下怎么解决吧,其实只要利用U盘重装一下系统就好了。
1、 插入U盘到电脑上,打开小白U盘启动盘制作工具,选择“制作系统“,在制作系统中选择制作 U 盘,在选择 U 盘中选择您的 U 盘,其它参数默认,点击开始制作。
2、选择想重装的win10系统镜像,点击下一步。
3、制作启动盘会清理 U 盘上所有的重要文件,请备份好,然后开始制作即可。
4、接下来就开机下载 Windows PE 镜像和 Windows 10 系统镜像了,请耐心等候。制作完成后我们拿掉 U 盘插入需要安装的电脑上就可以用来重装系统了。
5、重启电脑,开机时按热键进入 Bios 或者快速引导菜单,一般多为 F12。有些可能是 Esc、Del、F2 之类的。具体可以参考下图。
6、进入后用方向键选择U盘选项,点击回车。
7、然后就到了PE选择界面,选择“02 ”点击回车进入PE桌面。
8、自动弹出PE装机工具,选择U盘里的系统镜像,“目标分区”选择系统盘,一般为C盘,之后点击“安装系统。
9、等待装机,完成后将U盘拔出,重启电脑。
本文共计553个文字,预计阅读时间需要3分钟。
使用Win10系统时,许多用户在开机时遇到黑屏问题,无任何响应。今天为您带来Win10开机黑屏无响应的解决方案,若未解决可学习以下方法。
使用win10系统的用户很多都在开机的时候遇到了黑屏的情况,还没有任何的反应,为此今天就给你们带来了win10开机黑屏没反应解决方法,如果你还没解决就来跟小编学习下怎么解决吧,其实只要利用U盘重装一下系统就好了。
1、 插入U盘到电脑上,打开小白U盘启动盘制作工具,选择“制作系统“,在制作系统中选择制作 U 盘,在选择 U 盘中选择您的 U 盘,其它参数默认,点击开始制作。
2、选择想重装的win10系统镜像,点击下一步。
3、制作启动盘会清理 U 盘上所有的重要文件,请备份好,然后开始制作即可。
4、接下来就开机下载 Windows PE 镜像和 Windows 10 系统镜像了,请耐心等候。制作完成后我们拿掉 U 盘插入需要安装的电脑上就可以用来重装系统了。
5、重启电脑,开机时按热键进入 Bios 或者快速引导菜单,一般多为 F12。有些可能是 Esc、Del、F2 之类的。具体可以参考下图。
6、进入后用方向键选择U盘选项,点击回车。
7、然后就到了PE选择界面,选择“02 ”点击回车进入PE桌面。
8、自动弹出PE装机工具,选择U盘里的系统镜像,“目标分区”选择系统盘,一般为C盘,之后点击“安装系统。
9、等待装机,完成后将U盘拔出,重启电脑。

