如何将dolphinscheduler单机化改造升级为高效稳定的高可用集群架构?
- 内容介绍
- 文章标签
- 相关推荐
本文共计193个文字,预计阅读时间需要1分钟。
Dolphinscheduler单机版安装与配置,具体步骤如下:前往链接查看详细说明:https://www.cnblogs.com/funnyzpc/p/16466920.。直接访问standalone-server即可进行单机部署,操作简单快捷。若需要修改配置,后续升级可能还需注意。
dolphinscheduler单机化改造
转载请注明出处: www.cnblogs.com/funnyzpc/p/16466920.html
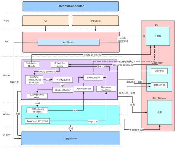
其实如果单机的话直接走standalone-server就可以了,简单又快捷,如果更改的话 后期要升级可能又需要维护个版本才可,所以简单用standalone-server是最合适的。
好了,就说说我碰到的standalone-server模式下的一些不便的地方以及解决思路,还有种种折腾
本文共计193个文字,预计阅读时间需要1分钟。
Dolphinscheduler单机版安装与配置,具体步骤如下:前往链接查看详细说明:https://www.cnblogs.com/funnyzpc/p/16466920.。直接访问standalone-server即可进行单机部署,操作简单快捷。若需要修改配置,后续升级可能还需注意。
dolphinscheduler单机化改造
转载请注明出处: www.cnblogs.com/funnyzpc/p/16466920.html
其实如果单机的话直接走standalone-server就可以了,简单又快捷,如果更改的话 后期要升级可能又需要维护个版本才可,所以简单用standalone-server是最合适的。
好了,就说说我碰到的standalone-server模式下的一些不便的地方以及解决思路,还有种种折腾

