如何用Java实现Unicode编码转换成汉字的详细步骤?
- 内容介绍
- 文章标签
- 相关推荐
本文共计667个文字,预计阅读时间需要3分钟。
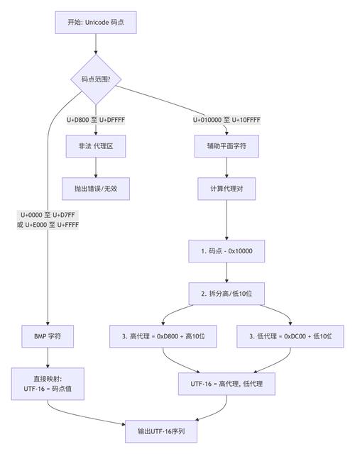
Unicode在Java中的实现简介:Unicode是一种字符编码方案,为世界上几乎所有字符分配了唯一的数字编码。在Java中,我们可以使用Unicode编码来表示任意字符,包括ASCII字符和非ASCII字符。
Unicode在Java中的实现
简介
Unicode是一种字符编码方案,它为世界上几乎所有的字符都分配了唯一的数字编码。在Java中,我们可以使用Unicode编码来表示任意字符,包括ASCII字符和非ASCII字符。本文将向刚入行的开发者介绍如何在Java中实现Unicode。
步骤概览
下面是实现Unicode的步骤概览,我们将在后续的部分中详细讲解每一步应该如何实现。
详细步骤
步骤 1:创建一个Java类
首先,我们需要创建一个Java类来编写我们的代码。可以使用任何Java开发工具,如Eclipse或IntelliJ IDEA。
步骤 2:定义一个Unicode字符
在Java中,我们可以使用转义序列来表示Unicode字符。转义序列以反斜杠(\)开头,后面跟着一个u和四位十六进制数字,表示一个Unicode字符。例如,"\u0041"表示字符'A'的Unicode编码。
本文共计667个文字,预计阅读时间需要3分钟。
Unicode在Java中的实现简介:Unicode是一种字符编码方案,为世界上几乎所有字符分配了唯一的数字编码。在Java中,我们可以使用Unicode编码来表示任意字符,包括ASCII字符和非ASCII字符。
Unicode在Java中的实现
简介
Unicode是一种字符编码方案,它为世界上几乎所有的字符都分配了唯一的数字编码。在Java中,我们可以使用Unicode编码来表示任意字符,包括ASCII字符和非ASCII字符。本文将向刚入行的开发者介绍如何在Java中实现Unicode。
步骤概览
下面是实现Unicode的步骤概览,我们将在后续的部分中详细讲解每一步应该如何实现。
详细步骤
步骤 1:创建一个Java类
首先,我们需要创建一个Java类来编写我们的代码。可以使用任何Java开发工具,如Eclipse或IntelliJ IDEA。
步骤 2:定义一个Unicode字符
在Java中,我们可以使用转义序列来表示Unicode字符。转义序列以反斜杠(\)开头,后面跟着一个u和四位十六进制数字,表示一个Unicode字符。例如,"\u0041"表示字符'A'的Unicode编码。

