如何让Java线程池优先处理最新加入队列的长尾词任务?
- 内容介绍
- 文章标签
- 相关推荐
本文共计1046个文字,预计阅读时间需要5分钟。
Java线程池优先计算最新入队任务的方法
1.问题描述
Java线程池优先计算最新入队列的任务实现方法
1. 问题描述
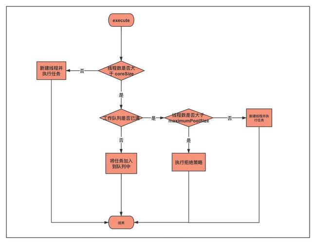
在Java中,线程池是一种常用的多线程处理方式,可以有效地管理多个任务并提高程序的执行效率。在某些场景下,我们希望线程池能够优先计算最新入队列的任务,即当有新任务加入线程池时,线程池会立即开始计算该任务,而不是等待其他任务完成后再执行。本文将介绍如何实现这一功能。
2. 实现流程
为了实现线程池优先计算最新入队列的任务,我们可以使用Java的线程池框架及一些辅助类来完成。下面是具体的实现步骤:
下面将详细介绍每一步需要做什么,以及所需代码及其注释。
本文共计1046个文字,预计阅读时间需要5分钟。
Java线程池优先计算最新入队任务的方法
1.问题描述
Java线程池优先计算最新入队列的任务实现方法
1. 问题描述
在Java中,线程池是一种常用的多线程处理方式,可以有效地管理多个任务并提高程序的执行效率。在某些场景下,我们希望线程池能够优先计算最新入队列的任务,即当有新任务加入线程池时,线程池会立即开始计算该任务,而不是等待其他任务完成后再执行。本文将介绍如何实现这一功能。
2. 实现流程
为了实现线程池优先计算最新入队列的任务,我们可以使用Java的线程池框架及一些辅助类来完成。下面是具体的实现步骤:
下面将详细介绍每一步需要做什么,以及所需代码及其注释。

