SpringBoot启动原理中,哪些细节构成了其高效启动的关键步骤?
- 内容介绍
- 文章标签
- 相关推荐
本文共计1364个文字,预计阅读时间需要6分钟。
背景+1+大家都知道SpringBoot是通过main函数启动的,这里跟踪代码到启动处都没有找到while(true),为什么启动后可以一直运行?
+2+SpringBoot默认使用tomcat作为web容器。大家也可以通过在pom文件中配置来指定其他容器。
背景
1> 大家都知道SpringBoot是通过main函数启动的,这里面跟踪代码到处都没有找到while(true),为什么启动后可以一直跑?
2> SpringBoot默认使用tomcat作为web容器。大家也可以通过在pom文件中exclusion掉tomcat,denpendency jetty 的方法来使用jetty。那SpringBoot是怎么做到在不同web容器之间切换的呢?
3> 传统的web容器比如jetty本质上是直接通过java start.jar 来启动,之后来加载spring上下文的,SpringBoot通过main函数是怎么来启动web容器的呢?
本文就这三个问题展开论述。
问题1分析
问题1很简单,启动后一直跑是因为启动了线程池。原理就是有非deamon的线程在跑。Java虚拟机规范定义要等所有用户线程都运行完才会退出。
所以这个原理就和下面启动线程池一样
程序员修炼之道教我们:不要假定,要证明。虽然jetty使用线程池是常识,我们也来跟踪下源码,看看线程池是在哪里初始化的:
org.springframework.boot.web.embedded.jetty.JettyServletWebServerFactory类里,创建Server的使用使用线程池作为初始化参数。然后创建了socket连接来监听端口。(对于socket连接有之前没接触过的,可以自己查一下。建议动手实践。《Java异常处理总结》这篇文章里有不错的简单小例子可以实操下。)
到这里,大家应该都明白了为什么启动后一直不停。但是又有疑问了:JettyServletWebServerFactory是个什么东东?
问题2分析
关于问题2,我们写个最简单的类来debug一下:
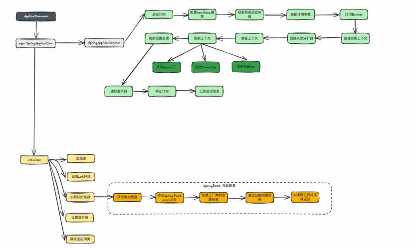
进入SpringAppication.run的源码可以看到,里面创建了一个context,默认是AnnotationConfigServletWebServerApplicationContext。一初始化,在Bean定义里就加载了spring开天辟地的5个Bean。
继续向下执行走到AbstractApplicationContext的refresh方法,执行到onRefresh时,你进入方法里发现实际上执行的是
ServletWebServerApplicationContext的onFresh
这里面实际只做了一件事:创建web服务。
进入这个方法,debug到getWebServerFactory
来看一下:
获取的正式JettyServletWebServerFactory。为啥不是TomcatServlet呢?ServletWebServerFactoryAutoConfiguration的源码很好的说明了这个问题。源码的大意是当tomcat依赖存在就用tomcat,不然就按顺序找jetty存不存在,不存在再找Undertow存不存在。找到了就返回这个bean作为Servlet的工厂类。
@Configuration @AutoConfigureOrder(-2147483648) @ConditionalOnClass({ServletRequest.class}) @ConditionalOnWebApplication( type = Type.SERVLET ) @EnableConfigurationProperties({ServerProperties.class}) @Import({ServletWebServerFactoryAutoConfiguration.BeanPostProcessorsRegistrar.class, EmbeddedTomcat.class, EmbeddedJetty.class, EmbeddedUndertow.class}) public class ServletWebServerFactoryAutoConfiguration { public ServletWebServerFactoryAutoConfiguration() { } @Bean public ServletWebServerFactoryCustomizer servletWebServerFactoryCustomizer(ServerProperties serverProperties) { return new ServletWebServerFactoryCustomizer(serverProperties); } @Bean @ConditionalOnClass( name = {"org.apache.catalina.startup.Tomcat"} ) public TomcatServletWebServerFactoryCustomizer tomcatServletWebServerFactoryCustomizer(ServerProperties serverProperties) { return new TomcatServletWebServerFactoryCustomizer(serverProperties); } public static class BeanPostProcessorsRegistrar implements ImportBeanDefinitionRegistrar, BeanFactoryAware { private ConfigurableListableBeanFactory beanFactory; public BeanPostProcessorsRegistrar() { } public void setBeanFactory(BeanFactory beanFactory) throws BeansException { if (beanFactory instanceof ConfigurableListableBeanFactory) { this.beanFactory = (ConfigurableListableBeanFactory)beanFactory; } } public void registerBeanDefinitions(AnnotationMetadata importingClassMetadata, BeanDefinitionRegistry registry) { if (this.beanFactory != null) { this.registerSyntheticBeanIfMissing(registry, "webServerFactoryCustomizerBeanPostProcessor", WebServerFactoryCustomizerBeanPostProcessor.class); this.registerSyntheticBeanIfMissing(registry, "errorPageRegistrarBeanPostProcessor", ErrorPageRegistrarBeanPostProcessor.class); } } private void registerSyntheticBeanIfMissing(BeanDefinitionRegistry registry, String name, Class<?> beanClass) { if (ObjectUtils.isEmpty(this.beanFactory.getBeanNamesForType(beanClass, true, false))) { RootBeanDefinition beanDefinition = new RootBeanDefinition(beanClass); beanDefinition.setSynthetic(true); registry.registerBeanDefinition(name, beanDefinition); } } } }
至此第二个问题也真相大白。
问题3分析
第三个问题是传统的web容器比如jetty本质上是直接通过java start.jar 来启动,之后来加载spring上下文的,SpringBoot通过main函数是怎么来启动web容器。
这个问题在前面问题分析过程中也给了很多线索。我们来回顾下:SpringApplication.run里会创建Spring的应用上下文,默认是AnnotationConfigServletWebServerApplicationContext。首先会加载Spring开天辟地的5个Bean。然后它初始化各种Bean工厂。
SpringBoot在ServletWebServerApplicationContext中重载了onRefresh方法,除了以前Spring默认的onRefresh方法外还增加了createWebServer方法,在这个方法中对Web容器进行了初始化工作。
<dependency> <groupId>org.springframework.boot</groupId> <artifactId>spring-boot-starter-web</artifactId> <version>${spring.boot.version}</version> <exclusions> <exclusion> <groupId>org.springframework.boot</groupId> <artifactId>spring-boot-starter-logging</artifactId> </exclusion> <exclusion> <groupId>org.springframework.boot</groupId> <artifactId>spring-boot-starter-tomcat</artifactId> </exclusion> <exclusion> <groupId>com.fasterxml.jackson.core</groupId> <artifactId>jackson-databind</artifactId> </exclusion> </exclusions> </dependency> <dependency> <groupId>org.springframework.boot</groupId> <artifactId>spring-boot-starter-jetty</artifactId> <version>${spring.boot.version}</version> <exclusions> <exclusion> <groupId>org.eclipse.jetty.aggregate</groupId> <artifactId>jetty-all</artifactId> </exclusion> </exclusions> </dependency>
因为选择servlet容器是类似于使用基于条件的注解方式。因为当exclusion掉tomcat后,只有jetty满足条件,所以会加载JettyServletWebServerFactory。
通过getWebServer方法会new一个WebServer对象,new对象的方法会调用initialize方法,在这个方法中会对容器进行初始化并启动。
而容器启动的基本原理就是创建个线程池和网络套接字。用线程去处理套接字读写的内容。
总结
文本用带有少许说明的三个问题开场展开论述,实际是使用了麦肯锡大法中的SCQA架构。
SCQA架构是金字塔模型里面突出的一个论述方法,即“情境(Situation)、冲突(Complication)、问题(Question)、答案(Answer)”。可以帮助我们在陈述事实时条理更为清晰、有效。
SCQA其实只是麦肯锡做了总结。这个方法李清照都在用:
昨夜雨疏风骤,浓睡不消残酒 (情境)
试问卷帘人,渠道海棠依旧(冲突)
知否,知否(问题)
应是绿肥红瘦(答案)
文章正文看似一步步回答问题,实际上在讲述怎样去看spring源码,了解spring原理的一个过程。即:带着问题去看,debug跟踪源码验证 的方法。
以上就是分析SpringBoot的启动原理的详细内容,更多关于SpringBoot 启动原理的资料请关注易盾网络其它相关文章!
本文共计1364个文字,预计阅读时间需要6分钟。
背景+1+大家都知道SpringBoot是通过main函数启动的,这里跟踪代码到启动处都没有找到while(true),为什么启动后可以一直运行?
+2+SpringBoot默认使用tomcat作为web容器。大家也可以通过在pom文件中配置来指定其他容器。
背景
1> 大家都知道SpringBoot是通过main函数启动的,这里面跟踪代码到处都没有找到while(true),为什么启动后可以一直跑?
2> SpringBoot默认使用tomcat作为web容器。大家也可以通过在pom文件中exclusion掉tomcat,denpendency jetty 的方法来使用jetty。那SpringBoot是怎么做到在不同web容器之间切换的呢?
3> 传统的web容器比如jetty本质上是直接通过java start.jar 来启动,之后来加载spring上下文的,SpringBoot通过main函数是怎么来启动web容器的呢?
本文就这三个问题展开论述。
问题1分析
问题1很简单,启动后一直跑是因为启动了线程池。原理就是有非deamon的线程在跑。Java虚拟机规范定义要等所有用户线程都运行完才会退出。
所以这个原理就和下面启动线程池一样
程序员修炼之道教我们:不要假定,要证明。虽然jetty使用线程池是常识,我们也来跟踪下源码,看看线程池是在哪里初始化的:
org.springframework.boot.web.embedded.jetty.JettyServletWebServerFactory类里,创建Server的使用使用线程池作为初始化参数。然后创建了socket连接来监听端口。(对于socket连接有之前没接触过的,可以自己查一下。建议动手实践。《Java异常处理总结》这篇文章里有不错的简单小例子可以实操下。)
到这里,大家应该都明白了为什么启动后一直不停。但是又有疑问了:JettyServletWebServerFactory是个什么东东?
问题2分析
关于问题2,我们写个最简单的类来debug一下:
进入SpringAppication.run的源码可以看到,里面创建了一个context,默认是AnnotationConfigServletWebServerApplicationContext。一初始化,在Bean定义里就加载了spring开天辟地的5个Bean。
继续向下执行走到AbstractApplicationContext的refresh方法,执行到onRefresh时,你进入方法里发现实际上执行的是
ServletWebServerApplicationContext的onFresh
这里面实际只做了一件事:创建web服务。
进入这个方法,debug到getWebServerFactory
来看一下:
获取的正式JettyServletWebServerFactory。为啥不是TomcatServlet呢?ServletWebServerFactoryAutoConfiguration的源码很好的说明了这个问题。源码的大意是当tomcat依赖存在就用tomcat,不然就按顺序找jetty存不存在,不存在再找Undertow存不存在。找到了就返回这个bean作为Servlet的工厂类。
@Configuration @AutoConfigureOrder(-2147483648) @ConditionalOnClass({ServletRequest.class}) @ConditionalOnWebApplication( type = Type.SERVLET ) @EnableConfigurationProperties({ServerProperties.class}) @Import({ServletWebServerFactoryAutoConfiguration.BeanPostProcessorsRegistrar.class, EmbeddedTomcat.class, EmbeddedJetty.class, EmbeddedUndertow.class}) public class ServletWebServerFactoryAutoConfiguration { public ServletWebServerFactoryAutoConfiguration() { } @Bean public ServletWebServerFactoryCustomizer servletWebServerFactoryCustomizer(ServerProperties serverProperties) { return new ServletWebServerFactoryCustomizer(serverProperties); } @Bean @ConditionalOnClass( name = {"org.apache.catalina.startup.Tomcat"} ) public TomcatServletWebServerFactoryCustomizer tomcatServletWebServerFactoryCustomizer(ServerProperties serverProperties) { return new TomcatServletWebServerFactoryCustomizer(serverProperties); } public static class BeanPostProcessorsRegistrar implements ImportBeanDefinitionRegistrar, BeanFactoryAware { private ConfigurableListableBeanFactory beanFactory; public BeanPostProcessorsRegistrar() { } public void setBeanFactory(BeanFactory beanFactory) throws BeansException { if (beanFactory instanceof ConfigurableListableBeanFactory) { this.beanFactory = (ConfigurableListableBeanFactory)beanFactory; } } public void registerBeanDefinitions(AnnotationMetadata importingClassMetadata, BeanDefinitionRegistry registry) { if (this.beanFactory != null) { this.registerSyntheticBeanIfMissing(registry, "webServerFactoryCustomizerBeanPostProcessor", WebServerFactoryCustomizerBeanPostProcessor.class); this.registerSyntheticBeanIfMissing(registry, "errorPageRegistrarBeanPostProcessor", ErrorPageRegistrarBeanPostProcessor.class); } } private void registerSyntheticBeanIfMissing(BeanDefinitionRegistry registry, String name, Class<?> beanClass) { if (ObjectUtils.isEmpty(this.beanFactory.getBeanNamesForType(beanClass, true, false))) { RootBeanDefinition beanDefinition = new RootBeanDefinition(beanClass); beanDefinition.setSynthetic(true); registry.registerBeanDefinition(name, beanDefinition); } } } }
至此第二个问题也真相大白。
问题3分析
第三个问题是传统的web容器比如jetty本质上是直接通过java start.jar 来启动,之后来加载spring上下文的,SpringBoot通过main函数是怎么来启动web容器。
这个问题在前面问题分析过程中也给了很多线索。我们来回顾下:SpringApplication.run里会创建Spring的应用上下文,默认是AnnotationConfigServletWebServerApplicationContext。首先会加载Spring开天辟地的5个Bean。然后它初始化各种Bean工厂。
SpringBoot在ServletWebServerApplicationContext中重载了onRefresh方法,除了以前Spring默认的onRefresh方法外还增加了createWebServer方法,在这个方法中对Web容器进行了初始化工作。
<dependency> <groupId>org.springframework.boot</groupId> <artifactId>spring-boot-starter-web</artifactId> <version>${spring.boot.version}</version> <exclusions> <exclusion> <groupId>org.springframework.boot</groupId> <artifactId>spring-boot-starter-logging</artifactId> </exclusion> <exclusion> <groupId>org.springframework.boot</groupId> <artifactId>spring-boot-starter-tomcat</artifactId> </exclusion> <exclusion> <groupId>com.fasterxml.jackson.core</groupId> <artifactId>jackson-databind</artifactId> </exclusion> </exclusions> </dependency> <dependency> <groupId>org.springframework.boot</groupId> <artifactId>spring-boot-starter-jetty</artifactId> <version>${spring.boot.version}</version> <exclusions> <exclusion> <groupId>org.eclipse.jetty.aggregate</groupId> <artifactId>jetty-all</artifactId> </exclusion> </exclusions> </dependency>
因为选择servlet容器是类似于使用基于条件的注解方式。因为当exclusion掉tomcat后,只有jetty满足条件,所以会加载JettyServletWebServerFactory。
通过getWebServer方法会new一个WebServer对象,new对象的方法会调用initialize方法,在这个方法中会对容器进行初始化并启动。
而容器启动的基本原理就是创建个线程池和网络套接字。用线程去处理套接字读写的内容。
总结
文本用带有少许说明的三个问题开场展开论述,实际是使用了麦肯锡大法中的SCQA架构。
SCQA架构是金字塔模型里面突出的一个论述方法,即“情境(Situation)、冲突(Complication)、问题(Question)、答案(Answer)”。可以帮助我们在陈述事实时条理更为清晰、有效。
SCQA其实只是麦肯锡做了总结。这个方法李清照都在用:
昨夜雨疏风骤,浓睡不消残酒 (情境)
试问卷帘人,渠道海棠依旧(冲突)
知否,知否(问题)
应是绿肥红瘦(答案)
文章正文看似一步步回答问题,实际上在讲述怎样去看spring源码,了解spring原理的一个过程。即:带着问题去看,debug跟踪源码验证 的方法。
以上就是分析SpringBoot的启动原理的详细内容,更多关于SpringBoot 启动原理的资料请关注易盾网络其它相关文章!

