如何详细分析u-boot-2016.09的make编译过程?
- 内容介绍
- 文章标签
- 相关推荐
本文共计2685个文字,预计阅读时间需要11分钟。
原文链接:https://blog.csdn.net/guyongqiangx/article/details/52565493
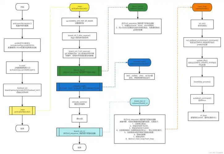
概述:从U-Boot v2014.10版本开始,引入KBuild系统,Makefile的管理和组织方式与先前版本有较大不同,Makefile变得更加复杂。
blog.csdn.net/guyongqiangx/article/details/52565493
综述
u-boot自v2014.10版本开始引入KBuild系统,Makefile的管理和组织跟以前版本的代码有了很大的不同,其Makefile更加复杂。整个Makefile中,嵌套了很多其它不同用途的Makefile,各种目标和依赖也很多,make分析很容易陷进去,让人摸不着头脑。
本文共计2685个文字,预计阅读时间需要11分钟。
原文链接:https://blog.csdn.net/guyongqiangx/article/details/52565493
概述:从U-Boot v2014.10版本开始,引入KBuild系统,Makefile的管理和组织方式与先前版本有较大不同,Makefile变得更加复杂。
blog.csdn.net/guyongqiangx/article/details/52565493
综述
u-boot自v2014.10版本开始引入KBuild系统,Makefile的管理和组织跟以前版本的代码有了很大的不同,其Makefile更加复杂。整个Makefile中,嵌套了很多其它不同用途的Makefile,各种目标和依赖也很多,make分析很容易陷进去,让人摸不着头脑。

