鼠标灯亮却无法移动,这是什么故障原因?
- 内容介绍
- 文章标签
- 相关推荐
本文共计1156个文字,预计阅读时间需要5分钟。
当使用电脑时,朋友可能会遇到一个问题:鼠标突然不动了,但灯还亮着,没有反应。鼠标明明很好用,但现在却无法使用。这种情况下,我们应该怎么办呢?
有朋友在使用电脑的时候会发现一个问题,就是如果我们的鼠标突然不动了但是灯还亮着却没有反应怎么办?鼠标明明好好的,就是却不能用。如果是这样,我们该怎么办?下面,富德将与你分享电脑有线鼠标亮起但不响应的方法。需要的朋友可以参考一下
当鼠标突然停止移动但灯仍然亮着时,是因为什么?
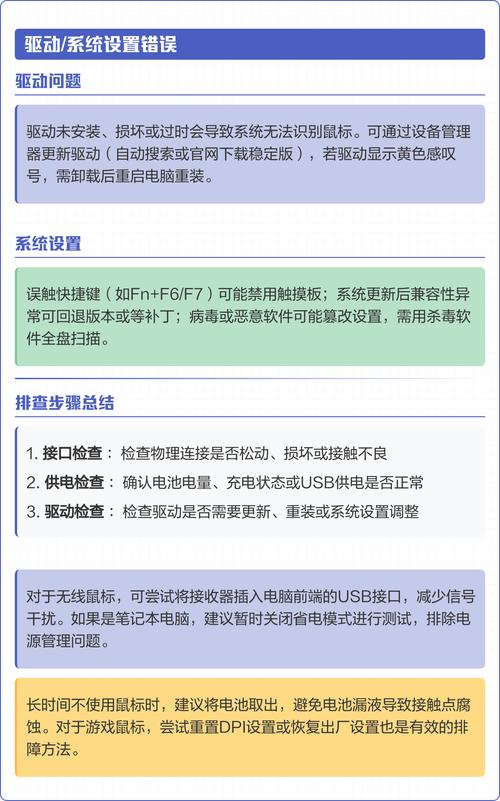
1.如果你的鼠标还亮着,说明你的鼠标本身没问题,你的鼠标接口也是没问题的。首先,你一定要坚信一点,不要把所有的失灵以及故障对准这个鼠标
2.这时候你会在网上搜索各种解决方案。看完就会很纠结了。不知道该采纳哪一种方式。我想说的是,如果基于鼠标发生这种情况,你千万不要去想太多,直接先关掉电脑
3.关机后,3分钟后重启。在这个过程中,你不需要插拔鼠标接口。重启电脑后,你会发现这都不是啥问题
4.我觉得这种情况是鼠标驱动突然死机造成的。当然,当你已经尝试重启关机,还是解决不了,你得用其他方法了
5.在计算机上找到设备管理器。首先,右键单击计算机并从下拉菜单中选择属性
6.进入设备管理器,找到鼠标和其他指针设备和通用串行总线控制器,点击旁边的箭头查看是否有黄色感叹号,如果有则更新
鼠标用一会就失灵的原因及解决一:
问题可能是出在USB接口,也可能是出在鼠标上。但是,我们无法用肉眼判断鼠标是否受损,我们可以更换一个新鼠标,看看是否会出现同样的问题。如果不是,那么就是原来的鼠标出现了问题。这个问题可以通过修理或更换来解决
如果更换USB接口和鼠标仍然不能解决问题,可能是USB端口供电不足造成的。我们右键单击我的电脑,然后选择管理,找到设备管理器,然后展开“通用串行总线控制器”选项,找到USB Root Hub选项
我们右键单击它,然后选择属性选项来找到电源管理选项。默认情况下,选中“允许计算机关闭此设备以节省电能”选项。我们删除它,然后为每个USB Root Hub进行相同的设置(因为您不知道哪个选项对应于哪个接口)
以上方法一般针对有线鼠标。除了有线鼠标,相信很多用户也在使用无线鼠标。无线鼠标虽然少了一根线,但是多了一个无线接收器。既然多了一个设备,自然就多了一个问题环节
鼠标使用一段时间后出现故障的原因及解决方法;
1.主机太旧,很多配件磨损严重甚至失去功能。最有可能的是CPU和显卡
2.散热问题(很有可能),因为CPU或者主板过热,经常会出现卡机现象,然后直接死机
3.硬盘问题,可以认为是硬盘接口松动(可能性很大),建议拔出重新插入,或者硬盘电源不足(可能性很小)
4.CPU占用率太高而导致有问题。也是因为电脑的配置太旧,导致目前的配置跟不上程序。当有许多程序运行时,通常很容易崩溃。
5.主机内存不足,建议多加一个内存条。内存是影响机器流畅度的一个主要因素,内存不足很有可能会导致机器死机。建议买内存条
本文共计1156个文字,预计阅读时间需要5分钟。
当使用电脑时,朋友可能会遇到一个问题:鼠标突然不动了,但灯还亮着,没有反应。鼠标明明很好用,但现在却无法使用。这种情况下,我们应该怎么办呢?
有朋友在使用电脑的时候会发现一个问题,就是如果我们的鼠标突然不动了但是灯还亮着却没有反应怎么办?鼠标明明好好的,就是却不能用。如果是这样,我们该怎么办?下面,富德将与你分享电脑有线鼠标亮起但不响应的方法。需要的朋友可以参考一下
当鼠标突然停止移动但灯仍然亮着时,是因为什么?
1.如果你的鼠标还亮着,说明你的鼠标本身没问题,你的鼠标接口也是没问题的。首先,你一定要坚信一点,不要把所有的失灵以及故障对准这个鼠标
2.这时候你会在网上搜索各种解决方案。看完就会很纠结了。不知道该采纳哪一种方式。我想说的是,如果基于鼠标发生这种情况,你千万不要去想太多,直接先关掉电脑
3.关机后,3分钟后重启。在这个过程中,你不需要插拔鼠标接口。重启电脑后,你会发现这都不是啥问题
4.我觉得这种情况是鼠标驱动突然死机造成的。当然,当你已经尝试重启关机,还是解决不了,你得用其他方法了
5.在计算机上找到设备管理器。首先,右键单击计算机并从下拉菜单中选择属性
6.进入设备管理器,找到鼠标和其他指针设备和通用串行总线控制器,点击旁边的箭头查看是否有黄色感叹号,如果有则更新
鼠标用一会就失灵的原因及解决一:
问题可能是出在USB接口,也可能是出在鼠标上。但是,我们无法用肉眼判断鼠标是否受损,我们可以更换一个新鼠标,看看是否会出现同样的问题。如果不是,那么就是原来的鼠标出现了问题。这个问题可以通过修理或更换来解决
如果更换USB接口和鼠标仍然不能解决问题,可能是USB端口供电不足造成的。我们右键单击我的电脑,然后选择管理,找到设备管理器,然后展开“通用串行总线控制器”选项,找到USB Root Hub选项
我们右键单击它,然后选择属性选项来找到电源管理选项。默认情况下,选中“允许计算机关闭此设备以节省电能”选项。我们删除它,然后为每个USB Root Hub进行相同的设置(因为您不知道哪个选项对应于哪个接口)
以上方法一般针对有线鼠标。除了有线鼠标,相信很多用户也在使用无线鼠标。无线鼠标虽然少了一根线,但是多了一个无线接收器。既然多了一个设备,自然就多了一个问题环节
鼠标使用一段时间后出现故障的原因及解决方法;
1.主机太旧,很多配件磨损严重甚至失去功能。最有可能的是CPU和显卡
2.散热问题(很有可能),因为CPU或者主板过热,经常会出现卡机现象,然后直接死机
3.硬盘问题,可以认为是硬盘接口松动(可能性很大),建议拔出重新插入,或者硬盘电源不足(可能性很小)
4.CPU占用率太高而导致有问题。也是因为电脑的配置太旧,导致目前的配置跟不上程序。当有许多程序运行时,通常很容易崩溃。
5.主机内存不足,建议多加一个内存条。内存是影响机器流畅度的一个主要因素,内存不足很有可能会导致机器死机。建议买内存条

