win11系统升级后黑屏无法进入桌面,如何解决开机问题?
- 内容介绍
- 文章标签
- 相关推荐
本文共计522个文字,预计阅读时间需要3分钟。
微软正式发布Windows 11后,许多用户迫不及待地升级使用。有人选择直接更新到Windows 11,也有人选择使用U盘启动盘安装。作为微软六年来的首代新操作系统,Windows 11在各方面都进行了全面升级。
微软正式发布windows 11之后,就有很多朋友迫不及待地升级使用,有人选择window更新升级,也有人选择使用u盘启动盘安装。而win11系统作为微软六年来首发的新一代操作系统,各个方面都有很大的变化,比如说任务栏以及开始菜单等等。但是,如果升级win11系统出现意外,比如说黑屏应该如何处理呢?下面就一起来看看win11更新后黑屏无法进入桌面的解决方法吧。
升级win11后黑屏不出现桌面怎么办
情况一:explorer.exe未运行
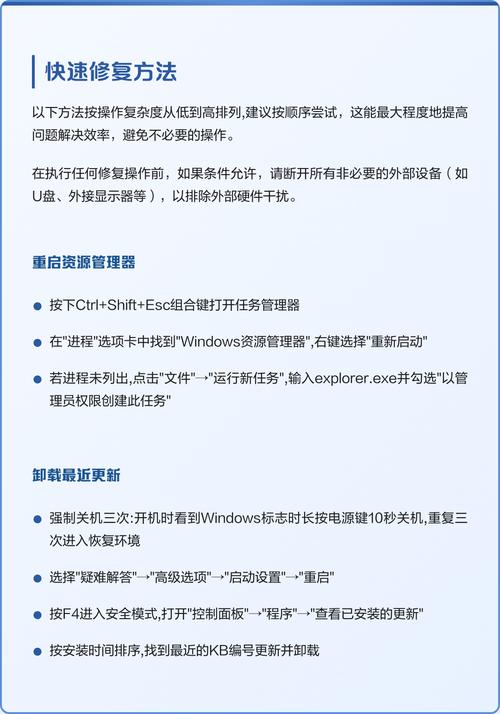
部分电脑升级win11系统之后,可能会因为反应不及时,导致部分程序没有正确运行,比如说explorer.exe,就会导致黑屏。
解决方法:
1、 同时按下Ctrl+Shift+Esc,进入选择页面,点击打开任务管理器
2、 在任务管理器中,点击,选择运行新任务
3、 然后,输入explorer.exe并点击确定,重新运行程序,即可解决win11黑屏
情况二:系统补丁故障
Win11系统作为新一代操作系统,部分程序可能会有问题,而升级更新补丁之后,可能会与win11系统原有系统文件等产生冲突,导致系统黑屏。
解决方法:
1、 重启win11系统电脑,在开机时,按住F8键进入选择一个选项页面,点击疑难解答
2、 然后,点击选择高级选项
3、 最后,你可以选择启动修复win11系统,或者选择卸载更新补丁
情况三:系统文件损坏
升级更新的过程中,是有可能出现故障,而且无法解决,导致系统文件受损,无法正常显示win11系统,呈现黑屏。
解决方法:
那就只能重装系统啦
桌面电脑系统黑屏win11本文共计522个文字,预计阅读时间需要3分钟。
微软正式发布Windows 11后,许多用户迫不及待地升级使用。有人选择直接更新到Windows 11,也有人选择使用U盘启动盘安装。作为微软六年来的首代新操作系统,Windows 11在各方面都进行了全面升级。
微软正式发布windows 11之后,就有很多朋友迫不及待地升级使用,有人选择window更新升级,也有人选择使用u盘启动盘安装。而win11系统作为微软六年来首发的新一代操作系统,各个方面都有很大的变化,比如说任务栏以及开始菜单等等。但是,如果升级win11系统出现意外,比如说黑屏应该如何处理呢?下面就一起来看看win11更新后黑屏无法进入桌面的解决方法吧。
升级win11后黑屏不出现桌面怎么办
情况一:explorer.exe未运行
部分电脑升级win11系统之后,可能会因为反应不及时,导致部分程序没有正确运行,比如说explorer.exe,就会导致黑屏。
解决方法:
1、 同时按下Ctrl+Shift+Esc,进入选择页面,点击打开任务管理器
2、 在任务管理器中,点击,选择运行新任务
3、 然后,输入explorer.exe并点击确定,重新运行程序,即可解决win11黑屏
情况二:系统补丁故障
Win11系统作为新一代操作系统,部分程序可能会有问题,而升级更新补丁之后,可能会与win11系统原有系统文件等产生冲突,导致系统黑屏。
解决方法:
1、 重启win11系统电脑,在开机时,按住F8键进入选择一个选项页面,点击疑难解答
2、 然后,点击选择高级选项
3、 最后,你可以选择启动修复win11系统,或者选择卸载更新补丁
情况三:系统文件损坏
升级更新的过程中,是有可能出现故障,而且无法解决,导致系统文件受损,无法正常显示win11系统,呈现黑屏。
解决方法:
那就只能重装系统啦
桌面电脑系统黑屏win11
