如何对U盘进行详细分区操作?
- 内容介绍
- 文章标签
- 相关推荐
本文共计523个文字,预计阅读时间需要3分钟。
U盘分区方法:对于容量较大的U盘,用户常因分区操作繁琐而感到困扰。以下是一些简单的分区步骤:
1. 准备工具:下载并安装磁盘分区软件,如DiskGenius等。
2.打开软件:运行软件,选择需要分区的U盘。
3.创建分区:点击新建分区或类似按钮,设置分区大小和格式。
4.应用更改:确认分区设置后,点击应用或写入按钮。
5.等待完成:分区过程可能需要一段时间,请耐心等待。
注意:分区前请确保U盘中的重要数据已备份。
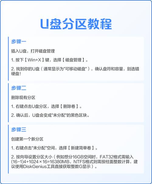
U盘怎么分区?有时我们会购买容量非常大的U盘,但是如果只作为一个分区的话,那么文件一多,找起来也麻烦,因此有不少大容量U盘的用户打算给U盘分区,但是却不知道该如何操作,本文就给各位介绍下U盘分区的具体操作步骤。
解决办法:
1.首先,咱们将U盘连接到自己的电脑中,等待电脑识别U盘之后,咱们同时按下win7电脑键盘上的win+R快捷键打开电脑的运行窗口,之后,咱们在打开的运行窗口中输入cmd并单击回车,这样就可以打开win7电脑的命令提示符窗口了。
2.在打开的命令提示符窗口中,咱们输入“diskpart”并单击回车,之后,咱们再次在命令提示符窗口中输入“select disk 1”命令并单击回车。
3.接下来,窗口中会提示咱们选择磁盘,这里是要对U盘中的信息进行清理,如果有重要信息的话,大家需要自行进行备份,之后咱们填入U盘盘符,然后输入clean并单击回车。
本文共计523个文字,预计阅读时间需要3分钟。
U盘分区方法:对于容量较大的U盘,用户常因分区操作繁琐而感到困扰。以下是一些简单的分区步骤:
1. 准备工具:下载并安装磁盘分区软件,如DiskGenius等。
2.打开软件:运行软件,选择需要分区的U盘。
3.创建分区:点击新建分区或类似按钮,设置分区大小和格式。
4.应用更改:确认分区设置后,点击应用或写入按钮。
5.等待完成:分区过程可能需要一段时间,请耐心等待。
注意:分区前请确保U盘中的重要数据已备份。
U盘怎么分区?有时我们会购买容量非常大的U盘,但是如果只作为一个分区的话,那么文件一多,找起来也麻烦,因此有不少大容量U盘的用户打算给U盘分区,但是却不知道该如何操作,本文就给各位介绍下U盘分区的具体操作步骤。
解决办法:
1.首先,咱们将U盘连接到自己的电脑中,等待电脑识别U盘之后,咱们同时按下win7电脑键盘上的win+R快捷键打开电脑的运行窗口,之后,咱们在打开的运行窗口中输入cmd并单击回车,这样就可以打开win7电脑的命令提示符窗口了。
2.在打开的命令提示符窗口中,咱们输入“diskpart”并单击回车,之后,咱们再次在命令提示符窗口中输入“select disk 1”命令并单击回车。
3.接下来,窗口中会提示咱们选择磁盘,这里是要对U盘中的信息进行清理,如果有重要信息的话,大家需要自行进行备份,之后咱们填入U盘盘符,然后输入clean并单击回车。

