Spring Data JPA系列3中,有哪些核心场景和进阶用法是JPA项目中不可或缺的?
- 内容介绍
- 文章标签
- 相关推荐
本文共计4671个文字,预计阅读时间需要19分钟。
本篇内容将在已有内容基础上,进一步探讨项目中使用JPA的一些高级复杂场景的实践指导。涵盖JPA核心使用场景,助力你在开发需求时对JPA的使用更加得心应手。
本篇内容将在上一篇已有的内容基础上,进一步的聊一下项目中使用JPA的一些高阶复杂场景的实践指导,覆盖了主要核心的JPA使用场景,可以让你在需求开发的时候对JPA的使用更加的游刃有余。大家好,又见面了。
到这里呢,已经是本SpringData JPA系列文档的第三篇了,先来回顾下前面两篇:
-
在第1篇《Spring Data JPA系列1:JDBC、ORM、JPA、Spring Data JPA,傻傻分不清楚?给你个选择SpringDataJPA的理由!》中,我们对JPA的整体概念有了全面的了解。
-
在第2篇《Spring Data JPA系列2:快速在SpringBoot项目中熟练使用JPA》中也知晓了SpringBoot项目快速集成SpringData JPA以及快速上手使用JPA来进行基本的项目开发的技能。
本篇内容将在上一篇已有的内容基础上,进一步的聊一下项目中使用JPA的一些高阶复杂场景的实践指导,覆盖了主要核心的JPA使用场景,可以让你在需求开发的时候对JPA的使用更加的游刃有余。
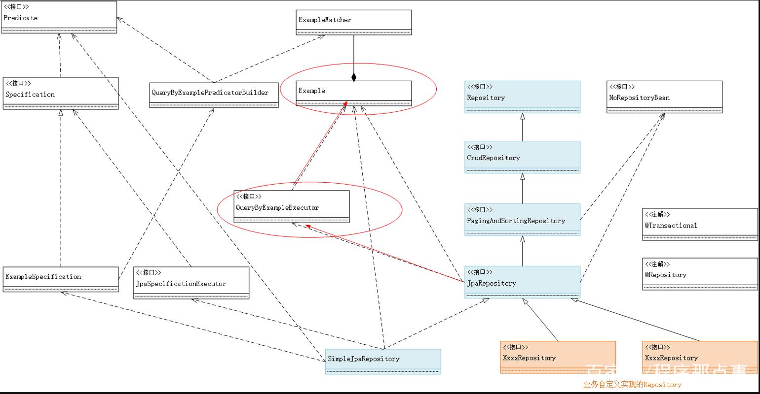
Repository上一篇文档中,我们知道业务代码中直接调用Repository层中默认提供的方法或者是自己自定义的接口方法,便可以进行DB的相关操作。这里我们再对repository的整体实现情况进一步探索下。
本文共计4671个文字,预计阅读时间需要19分钟。
本篇内容将在已有内容基础上,进一步探讨项目中使用JPA的一些高级复杂场景的实践指导。涵盖JPA核心使用场景,助力你在开发需求时对JPA的使用更加得心应手。
本篇内容将在上一篇已有的内容基础上,进一步的聊一下项目中使用JPA的一些高阶复杂场景的实践指导,覆盖了主要核心的JPA使用场景,可以让你在需求开发的时候对JPA的使用更加的游刃有余。大家好,又见面了。
到这里呢,已经是本SpringData JPA系列文档的第三篇了,先来回顾下前面两篇:
-
在第1篇《Spring Data JPA系列1:JDBC、ORM、JPA、Spring Data JPA,傻傻分不清楚?给你个选择SpringDataJPA的理由!》中,我们对JPA的整体概念有了全面的了解。
-
在第2篇《Spring Data JPA系列2:快速在SpringBoot项目中熟练使用JPA》中也知晓了SpringBoot项目快速集成SpringData JPA以及快速上手使用JPA来进行基本的项目开发的技能。
本篇内容将在上一篇已有的内容基础上,进一步的聊一下项目中使用JPA的一些高阶复杂场景的实践指导,覆盖了主要核心的JPA使用场景,可以让你在需求开发的时候对JPA的使用更加的游刃有余。
Repository上一篇文档中,我们知道业务代码中直接调用Repository层中默认提供的方法或者是自己自定义的接口方法,便可以进行DB的相关操作。这里我们再对repository的整体实现情况进一步探索下。

