CS架构与BS架构究竟有何本质区别?
- 内容介绍
- 文章标签
- 相关推荐
本文共计935个文字,预计阅读时间需要4分钟。
区别:1、c/s架构主要应用于局域网内,而b/s架构主要应用于广域网中;2、c/s架构一般面向相对固定的用户群,对信息安全的控制能力较强,而b/s架构对安全控制能力相对较弱;3、B/S架构。
区别:1、c/s架构主要应用于局域网内,而b/s架构主要应用于广域网中;2、c/s架构一般面向相对固定的用户群,对信息安全的控制能力很强,而b/s架构对安全的控制能力相对弱;3、B/S架构维护升级比较简单,而C/S架构维护升级相对困难。
本教程操作环境:windows7系统、Dell G3电脑。
C/S架构
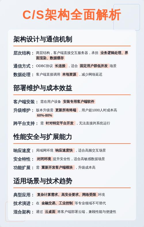
C/S:全称是Client/Server ,是客户端/服务器架构。主要应用于局域网内。是一种典型的两层架构。客户端:用户程序(表示层) 服务器端:一种是数据库服务器,一种是Socket服务器。(数据库层)
B/S 架构
B/S 架构:全称:Browser/Server(浏览器/服务器),主要应用于广域网中。三层:Browser客户端、webapp服务器端和DB(数据库)端。
Browser客户端:只有简单的输入输出功能
webapp服务器端:事物处理,同时向数据库发送请求
数据库端:存放大量数据
c/s架构和b/s架构
1、建立基础不同
C/S是建立在局域网的基础上的;而,B/S是建立在广域网的基础上的。
2、硬件环境不同
C/S 一般建立在专用的网络上,小范围里的网络环境,局域网之间再通过专门服务器提供连接和数据交换服务。
B/S 建立在广域网之上的,不必有专门的网络硬件环境,例与电话上网,租用设备,信息自己管理。有比C/S更强的适应范围, 一般只要有操作系统和浏览器就行。
3、对安全要求不同
C/S 一般面向相对固定的用户群,对信息安全的控制能力很强。一般高度机密的信息系统采用C/S 结构适宜,可以通过B/S发布部分可公开信息.
B/S 建立在广域网之上, 对安全的控制能力相对弱, 面向是不可知的用户群。
C/S结构比B/S结构更安全,因为用户群相对固定,对信息的保护更强;而B/S结构面向的范围广,所以安全性比较低;
4、软件重用不同
C/S 程序不可避免的考虑整体性, 构件的重用性不如在B/S要求下的构件的重用性好。
B/S对的多重结构,要求构件相对独立的功能, 能够相对较好的重用。
5、系统维护不同
C/S 程序由于整体性, 必须整体考察, 处理出现的问题以及系统升级。 升级难, 可能是再做一个全新的系统
B/S 构件组成,方面构件个别的更换,实现系统的无缝升级。 系统维护开销减到最小;用户从网上自己下载安装就可以实现升级。
B/S结构维护升级比较简单,而C/S结构维护升级相对困难。
6、系统性能不同
B/S结构主要逻辑处理在服务器,会给服务器带来压力,性能不高;而C/S结构客户端承担着一部分的逻辑处理业务,系统性能较高。
7、用户接口不同
C/S 多是建立的Window平台上,表现方法有限,对程序员普遍要求较高
B/S 建立在浏览器上, 通过WEB服务或其他公共可识别描述语言可跨平台,使用更灵活。不仅可应用在Window平台上,还可应用于unix/Linux等平台。
以上就是c/s架构和b/s架构的区别是什么的详细内容,更多请关注自由互联其它相关文章!
本文共计935个文字,预计阅读时间需要4分钟。
区别:1、c/s架构主要应用于局域网内,而b/s架构主要应用于广域网中;2、c/s架构一般面向相对固定的用户群,对信息安全的控制能力较强,而b/s架构对安全控制能力相对较弱;3、B/S架构。
区别:1、c/s架构主要应用于局域网内,而b/s架构主要应用于广域网中;2、c/s架构一般面向相对固定的用户群,对信息安全的控制能力很强,而b/s架构对安全的控制能力相对弱;3、B/S架构维护升级比较简单,而C/S架构维护升级相对困难。
本教程操作环境:windows7系统、Dell G3电脑。
C/S架构
C/S:全称是Client/Server ,是客户端/服务器架构。主要应用于局域网内。是一种典型的两层架构。客户端:用户程序(表示层) 服务器端:一种是数据库服务器,一种是Socket服务器。(数据库层)
B/S 架构
B/S 架构:全称:Browser/Server(浏览器/服务器),主要应用于广域网中。三层:Browser客户端、webapp服务器端和DB(数据库)端。
Browser客户端:只有简单的输入输出功能
webapp服务器端:事物处理,同时向数据库发送请求
数据库端:存放大量数据
c/s架构和b/s架构
1、建立基础不同
C/S是建立在局域网的基础上的;而,B/S是建立在广域网的基础上的。
2、硬件环境不同
C/S 一般建立在专用的网络上,小范围里的网络环境,局域网之间再通过专门服务器提供连接和数据交换服务。
B/S 建立在广域网之上的,不必有专门的网络硬件环境,例与电话上网,租用设备,信息自己管理。有比C/S更强的适应范围, 一般只要有操作系统和浏览器就行。
3、对安全要求不同
C/S 一般面向相对固定的用户群,对信息安全的控制能力很强。一般高度机密的信息系统采用C/S 结构适宜,可以通过B/S发布部分可公开信息.
B/S 建立在广域网之上, 对安全的控制能力相对弱, 面向是不可知的用户群。
C/S结构比B/S结构更安全,因为用户群相对固定,对信息的保护更强;而B/S结构面向的范围广,所以安全性比较低;
4、软件重用不同
C/S 程序不可避免的考虑整体性, 构件的重用性不如在B/S要求下的构件的重用性好。
B/S对的多重结构,要求构件相对独立的功能, 能够相对较好的重用。
5、系统维护不同
C/S 程序由于整体性, 必须整体考察, 处理出现的问题以及系统升级。 升级难, 可能是再做一个全新的系统
B/S 构件组成,方面构件个别的更换,实现系统的无缝升级。 系统维护开销减到最小;用户从网上自己下载安装就可以实现升级。
B/S结构维护升级比较简单,而C/S结构维护升级相对困难。
6、系统性能不同
B/S结构主要逻辑处理在服务器,会给服务器带来压力,性能不高;而C/S结构客户端承担着一部分的逻辑处理业务,系统性能较高。
7、用户接口不同
C/S 多是建立的Window平台上,表现方法有限,对程序员普遍要求较高
B/S 建立在浏览器上, 通过WEB服务或其他公共可识别描述语言可跨平台,使用更灵活。不仅可应用在Window平台上,还可应用于unix/Linux等平台。
以上就是c/s架构和b/s架构的区别是什么的详细内容,更多请关注自由互联其它相关文章!

