小程序和公众号开发有哪些本质区别?
- 内容介绍
- 文章标签
- 相关推荐
本文共计1197个文字,预计阅读时间需要5分钟。
小程序与公众号开发的区别:
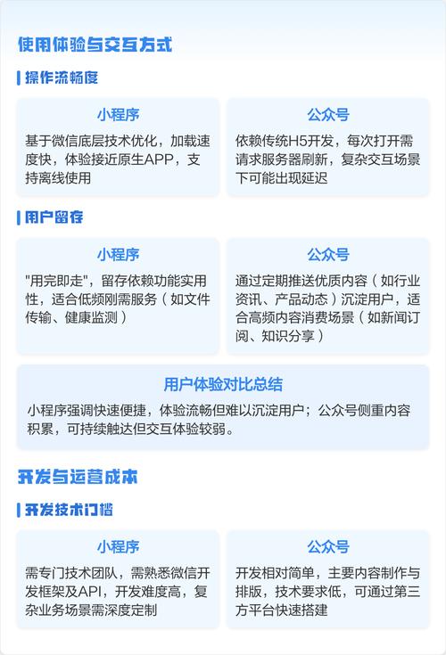
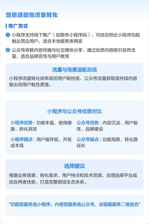
1.功能定位:小程序面向产品与服务,公众号面向营销与信息传递;
2.开发环境:小程序基于微信自研环境与语言,公众号基于H5进行开发。
小程序与公众号开发的区别:1、小程序面向产品与服务,而公众号面向营销与信息传递;2、小程序基于微信自身开发环境与开发语言进行开发,而公众号基于H5进行开发。
本教程操作环境:HarmonyOS 2.0系统、微信8.0.19版、HONOR V30。
小程序与公众号开发的区别是什么
1、定位不同(公众号服务于营销与信息传递,小程序面向产品与服务)
公众号主要用于信息的传递实现人与信息的连接,借助H5能够实现简单的交互,主要以营销和信息传递为主简单的服务为辅,而小程序从功能上与公众号有严格区分(不支持关注、消息推送等营销手段),一方面使得产品与服务不至于淹没在公众号营销信息中,
另一方支持公众号、朋友圈、群与小程序之间的互动与导流,使得开发者专心做产品与服务,从而为微信带来大量长尾服务叠加微信自身重度服务打造从社交到信息连接再到服务的生态圈。
2、功能不同(公众号功能围绕信息展示与营销,小程序面向产品与服务)
微信与公众号在开发语言、设计规范、营销方式、审核机制等功能方面均有较大不同。
本文共计1197个文字,预计阅读时间需要5分钟。
小程序与公众号开发的区别:
1.功能定位:小程序面向产品与服务,公众号面向营销与信息传递;
2.开发环境:小程序基于微信自研环境与语言,公众号基于H5进行开发。
小程序与公众号开发的区别:1、小程序面向产品与服务,而公众号面向营销与信息传递;2、小程序基于微信自身开发环境与开发语言进行开发,而公众号基于H5进行开发。
本教程操作环境:HarmonyOS 2.0系统、微信8.0.19版、HONOR V30。
小程序与公众号开发的区别是什么
1、定位不同(公众号服务于营销与信息传递,小程序面向产品与服务)
公众号主要用于信息的传递实现人与信息的连接,借助H5能够实现简单的交互,主要以营销和信息传递为主简单的服务为辅,而小程序从功能上与公众号有严格区分(不支持关注、消息推送等营销手段),一方面使得产品与服务不至于淹没在公众号营销信息中,
另一方支持公众号、朋友圈、群与小程序之间的互动与导流,使得开发者专心做产品与服务,从而为微信带来大量长尾服务叠加微信自身重度服务打造从社交到信息连接再到服务的生态圈。
2、功能不同(公众号功能围绕信息展示与营销,小程序面向产品与服务)
微信与公众号在开发语言、设计规范、营销方式、审核机制等功能方面均有较大不同。

