C语言中switch如何实现多分支选择?
- 内容介绍
- 文章标签
- 相关推荐
本文共计748个文字,预计阅读时间需要3分钟。
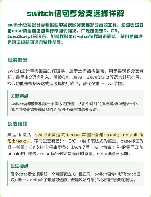
C语言中switch的用法是:
1.switch后面括号内的【表达式】,ANSI标准允许它为任何类型;
2.当表达式的值与某一case后面常量表达式的值相等时,执行该case后面的语句;
否则,执行default后面的语句。c语言中switch的用法是:1、switch后面括弧内的,ANSI标准允许它为任何类型;2、当表达式的值与某一个case后面的常量表达式的值相等时,就执行此case后面的语句,否则,就执行default后面的语句。
本文共计748个文字,预计阅读时间需要3分钟。
C语言中switch的用法是:
1.switch后面括号内的【表达式】,ANSI标准允许它为任何类型;
2.当表达式的值与某一case后面常量表达式的值相等时,执行该case后面的语句;
否则,执行default后面的语句。c语言中switch的用法是:1、switch后面括弧内的,ANSI标准允许它为任何类型;2、当表达式的值与某一个case后面的常量表达式的值相等时,就执行此case后面的语句,否则,就执行default后面的语句。

