Java迭代器基础知识点有哪些,能否详细解释一下?
- 内容介绍
- 文章标签
- 相关推荐
本文共计703个文字,预计阅读时间需要3分钟。
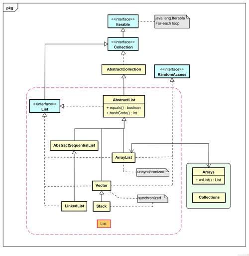
在研究集合的时期,我们经常提及将集合中的元素进行遍历,这个过程有一个专业的名称,叫做迭代。迭代器是对这种遍历操作的工具,它能让内部程序的细节得到隐藏。
在学习集合的时候,我们经常会说把集合里的元素进行遍历,实际上这个过程有一个专门的名称,叫做迭代。迭代器就是对这种遍历进行操作的工具,好处是能够使内部程序的细节得到保密。下面我们就java迭代器的概念、作用进行具体的分析,会结合一些元素、接口的知识点,最后带来使用迭代器的实例。
1.概念
是提供一种方法对一个容器对象中的各个元素进行访问,而又不暴露该对象容器的内部细节。
2.作用
java中提供了很多种集合,它们在存储元素时,采用的存储方式不同。所以当我们要取出这些集合中的元素时,可以通过一种通用的获取方式来完成。
Collection集合元素的通用获取方式: 在取元素之前先要判断集合中有没有元素,如果有,就把这个元素取出来;继续再判断,如果还有就再取出来。一直到把集合中的所有元素全部取出。这种取出方式专业术语称为迭代。
集合中把这种取元素的方式描述在Iterator接口中。
3.实例
迭代器是java定义的一个接口,在java.util.Iterator包下。该接口有四大方法,便于实现了该接口的集合类进行访问操作。
本文共计703个文字,预计阅读时间需要3分钟。
在研究集合的时期,我们经常提及将集合中的元素进行遍历,这个过程有一个专业的名称,叫做迭代。迭代器是对这种遍历操作的工具,它能让内部程序的细节得到隐藏。
在学习集合的时候,我们经常会说把集合里的元素进行遍历,实际上这个过程有一个专门的名称,叫做迭代。迭代器就是对这种遍历进行操作的工具,好处是能够使内部程序的细节得到保密。下面我们就java迭代器的概念、作用进行具体的分析,会结合一些元素、接口的知识点,最后带来使用迭代器的实例。
1.概念
是提供一种方法对一个容器对象中的各个元素进行访问,而又不暴露该对象容器的内部细节。
2.作用
java中提供了很多种集合,它们在存储元素时,采用的存储方式不同。所以当我们要取出这些集合中的元素时,可以通过一种通用的获取方式来完成。
Collection集合元素的通用获取方式: 在取元素之前先要判断集合中有没有元素,如果有,就把这个元素取出来;继续再判断,如果还有就再取出来。一直到把集合中的所有元素全部取出。这种取出方式专业术语称为迭代。
集合中把这种取元素的方式描述在Iterator接口中。
3.实例
迭代器是java定义的一个接口,在java.util.Iterator包下。该接口有四大方法,便于实现了该接口的集合类进行访问操作。

