如何实现laravel框架下的高并发抽奖秒杀系统方案?
- 内容介绍
- 文章标签
- 相关推荐
本文共计547个文字,预计阅读时间需要3分钟。
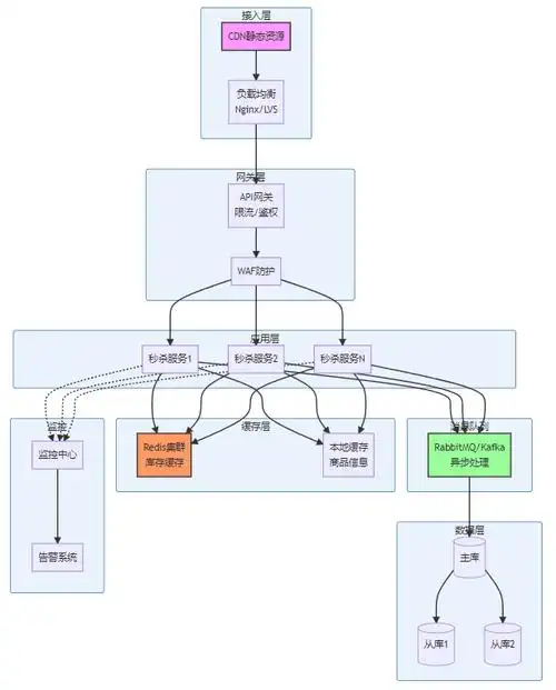
由Laravel教程栏目为 Laravel 高并发实践提供抽奖秒杀解决方案,希望对需要的朋友有所帮助!+测试 1.+8核16G的服务器,使用Jmeter并发2000+,注意不要在一台机器上测试,因为网络原因,本机测试无效。
下面由Laravel教程栏目给大家laravel高并发之抽奖秒杀解决方案,希望对需要的朋友有所帮助!测试
- 1.
8核16G的服务器Jmeter并发2000
注意
不要在一台机子上测,因为网络的原因,本机上测并发
1000不用锁也是正常的。可以在阿里云买台测试机
1.mysql共享锁版
sql加共享锁,stock字段减1。返回成功表示成功,返回失败表示自减失败。
本文共计547个文字,预计阅读时间需要3分钟。
由Laravel教程栏目为 Laravel 高并发实践提供抽奖秒杀解决方案,希望对需要的朋友有所帮助!+测试 1.+8核16G的服务器,使用Jmeter并发2000+,注意不要在一台机器上测试,因为网络原因,本机测试无效。
下面由Laravel教程栏目给大家laravel高并发之抽奖秒杀解决方案,希望对需要的朋友有所帮助!测试
- 1.
8核16G的服务器Jmeter并发2000
注意
不要在一台机子上测,因为网络的原因,本机上测并发
1000不用锁也是正常的。可以在阿里云买台测试机
1.mysql共享锁版
sql加共享锁,stock字段减1。返回成功表示成功,返回失败表示自减失败。

