基于SpringBoot的大学生就业需求分析系统,如何优化以提升就业匹配效率?

2026-04-29 20:030阅读0评论SEO基础
  • 内容介绍
  • 文章标签
  • 相关推荐

本文共计597个文字,预计阅读时间需要3分钟。

基于SpringBoot的大学生就业需求分析系统,如何优化以提升就业匹配效率?

信息数据从传统到当代,经历了一场变革。互联网的兴起,使传统信息管理显得焕然一新。传统信息管理强调时效性、安全性、可操作性等方面,而互联网的加入,带来了前所未有的变革。

信息数据从传统到当代,是一直在变革当中,突如其来的互联网让传统的信息管理看到了革命性的曙光,因为传统信息管理从时效性,还是安全性,还是可操作性等各个方面来讲,遇到了互联网时代才发现能补上自古以来的短板,有效的提升管理的效率和业务水平。传统的管理模式,时间越久管理的内容越多,也需要更多的人来对数据进行整理,并且数据的汇总查询方面效率也是极其的低下,并且数据安全方面永远不会保证安全性能。结合数据内容管理的种种缺点,在互联网时代都可以得到有效的补充。结合先进的互联网技术,开发符合需求的软件,让数据内容管理不管是从录入的及时性,查看的及时性还是汇总分析的及时性,都能让正确率达到最高,管理更加的科学和便捷。

基于SpringBoot的大学生就业需求分析系统,如何优化以提升就业匹配效率?

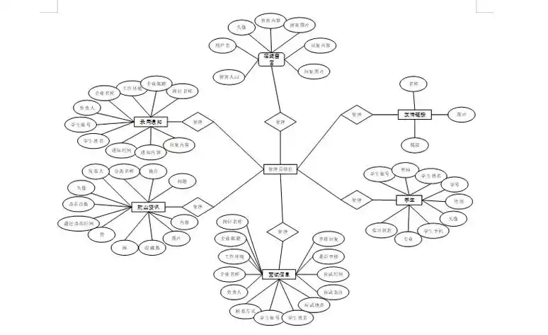
本次开发的大学生就业需求分析系统实现了字典管理、公司管理、简历管理、简历投递管理、学生就业信息管理、邀请面试管理、用户管理、应聘信息管理、管理员管理等功能。系统用到了关系型数据库中王者MySql作为系统的数据库,有效的对数据进行安全的存储,有效的备份,对数据可靠性方面得到了保证。并且程序也具备程序需求的所有功能,使得操作性还是安全性都大大提高,让大学生就业需求分析系统更能从理念走到现实,确确实实的让人们提升信息处理效率。

阅读全文

本文共计597个文字,预计阅读时间需要3分钟。

基于SpringBoot的大学生就业需求分析系统,如何优化以提升就业匹配效率?

信息数据从传统到当代,经历了一场变革。互联网的兴起,使传统信息管理显得焕然一新。传统信息管理强调时效性、安全性、可操作性等方面,而互联网的加入,带来了前所未有的变革。

信息数据从传统到当代,是一直在变革当中,突如其来的互联网让传统的信息管理看到了革命性的曙光,因为传统信息管理从时效性,还是安全性,还是可操作性等各个方面来讲,遇到了互联网时代才发现能补上自古以来的短板,有效的提升管理的效率和业务水平。传统的管理模式,时间越久管理的内容越多,也需要更多的人来对数据进行整理,并且数据的汇总查询方面效率也是极其的低下,并且数据安全方面永远不会保证安全性能。结合数据内容管理的种种缺点,在互联网时代都可以得到有效的补充。结合先进的互联网技术,开发符合需求的软件,让数据内容管理不管是从录入的及时性,查看的及时性还是汇总分析的及时性,都能让正确率达到最高,管理更加的科学和便捷。

基于SpringBoot的大学生就业需求分析系统,如何优化以提升就业匹配效率?

本次开发的大学生就业需求分析系统实现了字典管理、公司管理、简历管理、简历投递管理、学生就业信息管理、邀请面试管理、用户管理、应聘信息管理、管理员管理等功能。系统用到了关系型数据库中王者MySql作为系统的数据库,有效的对数据进行安全的存储,有效的备份,对数据可靠性方面得到了保证。并且程序也具备程序需求的所有功能,使得操作性还是安全性都大大提高,让大学生就业需求分析系统更能从理念走到现实,确确实实的让人们提升信息处理效率。

阅读全文