ASP.NET Core框架中Authentication权限认证过程是如何一步步实现的?
- 内容介绍
- 文章标签
- 相关推荐
本文共计940个文字,预计阅读时间需要4分钟。
今天我们来探索一下ASP.NET Core中关于权限认证的内容。所谓权限认证,就是通过某些方式获取到用户的信息。要启用权限认证,我们首先需要在容器中注入认证服务,使用`services.AddAuthentication`进行配置。
今天我们来探索一下ASP.NET Core中关于权限认证,所谓权限认证,就是通过某些方式获取到用户的信息。
需要开启权限认证,我们首先需要在容器中注入认证服务,使用services.AddAuthentication。进入该方法的源码,最重要的其实就是AddAuthenticationCore方法,他向容器中注入了认证体系中很重要的对象:IAuthenticationService、IAuthenticationHandlerProvider、IAuthenticationSchemeProvider
public static IServiceCollection AddAuthenticationCore(this IServiceCollection services) { if (services == null) { throw new ArgumentNullException(nameof(services)); } services.TryAddScoped<IAuthenticationService, AuthenticationService>(); services.TryAddSingleton<IClaimsTransformation, NoopClaimsTransformation>(); // Can be replaced with scoped ones that use DbContext services.TryAddScoped<IAuthenticationHandlerProvider, AuthenticationHandlerProvider>(); services.TryAddSingleton<IAuthenticationSchemeProvider, AuthenticationSchemeProvider>(); return services; }
然后还需要在Configure管道处理中加上需要权限认证app.UseAuthentication(),该方法会向处理管道中添加名为AuthenticationMiddleware的中间件,具体一个请求到来时,框架是如何进行权限认证的处理逻辑都在这里。
下面我们就大致讨论一下AuthenticationMiddleware中间件中对于权限认证过程的细节:
1、请求进入认证环节,首先会进入IAuthenticationSchemeProvider对象拿到AuthenticationOptions对象中的IList<AuthenticationSchemeBuilder>集合,所有注册到认证体系中的认证方案都会在该集合中拿到。
2、通过循环集合,调用AuthenticationSchemeBuilder对象的Builder方法去获得所有的认证方案AuthenticationScheme,将得到的AuthenticationScheme以AuthenticationScheme.Name作为key保存到AuthenticationSchemeProvider对象的字典集合IDictionary<string, AuthenticationScheme>中,这样AuthenticationSchemeProvider就拥有了返回AuthenticationScheme的能力,通过传入认证方案名称,即可得到方案对象。
3、拿到了AuthenticationScheme对象,其认证处理类型即可在HandlerType属性中得到,然后在IAuthenticationHandlerProvider的实例对象中根据HandlerType创建一个认证处理对象IAuthenticationHandler,最后调用该对象的AuthenticateAsync方法就是完成具体的认证处理逻辑。需要注意的是这里的IAuthenticationHandler对象会根据每个AuthenticationScheme具备的认证处理逻辑而来,所以得到的AuthenticationScheme不同,认证处理的逻辑就不同。
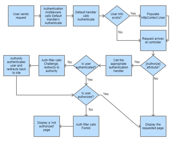
下图是我针对认证流程画的一个的大致过程:
以上就是用户认证体系中大致认证逻辑,当然通过以上的描述还会存在以下疑点:
1、进入认证环节后,AuthenticationSchemeProvider可能会拥有很多个AuthenticationScheme,需要通过传入某个认证方案名称来拿到具体的AuthenticationScheme,那么这个传入的动作是在哪里呢?
2、AuthenticationSchemeProvider对象在实例化的时候从AuthenticationOptions对象中获取IList<AuthenticationSchemeBuilder>集合进行循环Builder得到AuthenticationScheme,那AuthenticationOptions中该集合的数据是在什么时候添加进去的呢?
3、如何在认证体系中添加需要的AuthenticationScheme呢?
以Cookie为例,我们会在向容器添加认证服务的时候就会指定默认的认证方案名称:service.AddAuthentication(CookieAuthenticationDefaults.AuthenticationScheme),方法返回AuthenticationBuilder,但此刻还只是组建了认证服务的框架,还需要向这个框架中添加处理认证的方案,所以会通过AuthenticationBuilder.AddCookie将Cooike的认证方案添加进来,当然我们可以添加很多个方案,比如使用JWT进行认证,但实际认证过程还是根据传递的默认方案的名称进行的。
到此这篇关于ASP.NETCore框架探索之Authentication的文章就介绍到这了,更多相关ASP.NETCoreAuthentication内容请搜索自由互联以前的文章或继续浏览下面的相关文章希望大家以后多多支持自由互联!
本文共计940个文字,预计阅读时间需要4分钟。
今天我们来探索一下ASP.NET Core中关于权限认证的内容。所谓权限认证,就是通过某些方式获取到用户的信息。要启用权限认证,我们首先需要在容器中注入认证服务,使用`services.AddAuthentication`进行配置。
今天我们来探索一下ASP.NET Core中关于权限认证,所谓权限认证,就是通过某些方式获取到用户的信息。
需要开启权限认证,我们首先需要在容器中注入认证服务,使用services.AddAuthentication。进入该方法的源码,最重要的其实就是AddAuthenticationCore方法,他向容器中注入了认证体系中很重要的对象:IAuthenticationService、IAuthenticationHandlerProvider、IAuthenticationSchemeProvider
public static IServiceCollection AddAuthenticationCore(this IServiceCollection services) { if (services == null) { throw new ArgumentNullException(nameof(services)); } services.TryAddScoped<IAuthenticationService, AuthenticationService>(); services.TryAddSingleton<IClaimsTransformation, NoopClaimsTransformation>(); // Can be replaced with scoped ones that use DbContext services.TryAddScoped<IAuthenticationHandlerProvider, AuthenticationHandlerProvider>(); services.TryAddSingleton<IAuthenticationSchemeProvider, AuthenticationSchemeProvider>(); return services; }
然后还需要在Configure管道处理中加上需要权限认证app.UseAuthentication(),该方法会向处理管道中添加名为AuthenticationMiddleware的中间件,具体一个请求到来时,框架是如何进行权限认证的处理逻辑都在这里。
下面我们就大致讨论一下AuthenticationMiddleware中间件中对于权限认证过程的细节:
1、请求进入认证环节,首先会进入IAuthenticationSchemeProvider对象拿到AuthenticationOptions对象中的IList<AuthenticationSchemeBuilder>集合,所有注册到认证体系中的认证方案都会在该集合中拿到。
2、通过循环集合,调用AuthenticationSchemeBuilder对象的Builder方法去获得所有的认证方案AuthenticationScheme,将得到的AuthenticationScheme以AuthenticationScheme.Name作为key保存到AuthenticationSchemeProvider对象的字典集合IDictionary<string, AuthenticationScheme>中,这样AuthenticationSchemeProvider就拥有了返回AuthenticationScheme的能力,通过传入认证方案名称,即可得到方案对象。
3、拿到了AuthenticationScheme对象,其认证处理类型即可在HandlerType属性中得到,然后在IAuthenticationHandlerProvider的实例对象中根据HandlerType创建一个认证处理对象IAuthenticationHandler,最后调用该对象的AuthenticateAsync方法就是完成具体的认证处理逻辑。需要注意的是这里的IAuthenticationHandler对象会根据每个AuthenticationScheme具备的认证处理逻辑而来,所以得到的AuthenticationScheme不同,认证处理的逻辑就不同。
下图是我针对认证流程画的一个的大致过程:
以上就是用户认证体系中大致认证逻辑,当然通过以上的描述还会存在以下疑点:
1、进入认证环节后,AuthenticationSchemeProvider可能会拥有很多个AuthenticationScheme,需要通过传入某个认证方案名称来拿到具体的AuthenticationScheme,那么这个传入的动作是在哪里呢?
2、AuthenticationSchemeProvider对象在实例化的时候从AuthenticationOptions对象中获取IList<AuthenticationSchemeBuilder>集合进行循环Builder得到AuthenticationScheme,那AuthenticationOptions中该集合的数据是在什么时候添加进去的呢?
3、如何在认证体系中添加需要的AuthenticationScheme呢?
以Cookie为例,我们会在向容器添加认证服务的时候就会指定默认的认证方案名称:service.AddAuthentication(CookieAuthenticationDefaults.AuthenticationScheme),方法返回AuthenticationBuilder,但此刻还只是组建了认证服务的框架,还需要向这个框架中添加处理认证的方案,所以会通过AuthenticationBuilder.AddCookie将Cooike的认证方案添加进来,当然我们可以添加很多个方案,比如使用JWT进行认证,但实际认证过程还是根据传递的默认方案的名称进行的。
到此这篇关于ASP.NETCore框架探索之Authentication的文章就介绍到这了,更多相关ASP.NETCoreAuthentication内容请搜索自由互联以前的文章或继续浏览下面的相关文章希望大家以后多多支持自由互联!

