CSS有什么作用,能提升网页哪些方面的用户体验?
- 内容介绍
- 文章标签
- 相关推荐
本文共计591个文字,预计阅读时间需要3分钟。
CSS的作用:
1.节省大量时间;
2.提供简单的方法更新文档格式,保持多个文档的一致性,便于维护;
3.提高页面加载速度;
4.HTML的高级样式。
css的作用:1、可以节省大量时间;2、CSS提供了一种简单的方法来更新文档的格式,并保持多个文档之间的一致性,使得维护变得简单容易;3、页面加载速度更快;4、HTML的高级样式;5、多设备兼容性。
本教程操作环境:windows7系统、CSS3&&HTML5版、Dell G3电脑。
什么是 CSS?
CSS 指层叠样式表 (Cascading Style Sheets)
样式定义如何显示 HTML 元素
样式通常存储在样式表中
把样式添加到 HTML 4.0 中,是为了解决内容与表现分离的问题
外部样式表可以极大提高工作效率
外部样式表通常存储在 CSS 文件中
多个样式定义可层叠为一个
css的作用
1、CSS节省大量时间
CSS为设置元素的样式属性提供了很大的灵活性。您可以编写一次CSS;然后可以将相同的代码应用于HTML元素组,也可以在多个HTML页面中重用。
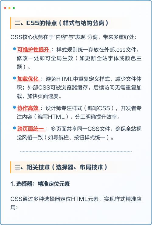
2、 易维护
CSS提供了一种简单的方法来更新文档的格式,并保持多个文档之间的一致性。因为可以使用一个或多个样式表轻松控制整个网页集的内容。
3、页面加载速度更快
CSS使多页能够共享格式信息,从而减少了文档结构内容的复杂性和重复性。它显着地减少了文件传输的大小,从而导致了更快的页面加载。
4、HTML的高级样式
CSS比HTML具有更广泛的表示能力,并且对网页的布局提供了更好的控制。因此,与HTML表示元素和属性相比,您可以更好地查看您的网页。
5、多设备兼容性
CSS还允许为多种设备或媒体优化网页。使用CSS,可以为不同的呈现设备(如桌面、手机等)以不同的查看样式表示相同的HTML文档。
(学习视频分享:css视频教程)
以上就是css有什么作用的详细内容,更多请关注自由互联其它相关文章!
本文共计591个文字,预计阅读时间需要3分钟。
CSS的作用:
1.节省大量时间;
2.提供简单的方法更新文档格式,保持多个文档的一致性,便于维护;
3.提高页面加载速度;
4.HTML的高级样式。
css的作用:1、可以节省大量时间;2、CSS提供了一种简单的方法来更新文档的格式,并保持多个文档之间的一致性,使得维护变得简单容易;3、页面加载速度更快;4、HTML的高级样式;5、多设备兼容性。
本教程操作环境:windows7系统、CSS3&&HTML5版、Dell G3电脑。
什么是 CSS?
CSS 指层叠样式表 (Cascading Style Sheets)
样式定义如何显示 HTML 元素
样式通常存储在样式表中
把样式添加到 HTML 4.0 中,是为了解决内容与表现分离的问题
外部样式表可以极大提高工作效率
外部样式表通常存储在 CSS 文件中
多个样式定义可层叠为一个
css的作用
1、CSS节省大量时间
CSS为设置元素的样式属性提供了很大的灵活性。您可以编写一次CSS;然后可以将相同的代码应用于HTML元素组,也可以在多个HTML页面中重用。
2、 易维护
CSS提供了一种简单的方法来更新文档的格式,并保持多个文档之间的一致性。因为可以使用一个或多个样式表轻松控制整个网页集的内容。
3、页面加载速度更快
CSS使多页能够共享格式信息,从而减少了文档结构内容的复杂性和重复性。它显着地减少了文件传输的大小,从而导致了更快的页面加载。
4、HTML的高级样式
CSS比HTML具有更广泛的表示能力,并且对网页的布局提供了更好的控制。因此,与HTML表示元素和属性相比,您可以更好地查看您的网页。
5、多设备兼容性
CSS还允许为多种设备或媒体优化网页。使用CSS,可以为不同的呈现设备(如桌面、手机等)以不同的查看样式表示相同的HTML文档。
(学习视频分享:css视频教程)
以上就是css有什么作用的详细内容,更多请关注自由互联其它相关文章!

