如何入门并高效使用GitHub进行代码托管和协作开发?
- 内容介绍
- 相关推荐
本文共计836个文字,预计阅读时间需要4分钟。
随着数字化时代的进步,软件开发也越来越受到关注。在这个过程中,GitHub成为了开发人员最喜爱的社交平台之一。本文将探讨GitHub是什么以及如何使用它。同时,也将讨论它在随数字时代发展中的角色。
随着数字化时代的发展,软件开发也得到了越来越大的关注。在这个过程中,Github成为了开发人员最喜欢的社交平台之一。本文将探讨Github是什么以及如何使用它。同时,也将讨论它在软件开发中的优势。
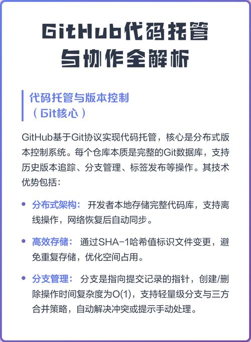
什么是Github?
Github是一个面向开发人员和开源项目的代码托管平台,旨在促进IT团体和个人之间的协作和分享。Github支持大量的开发语言和框架,如Java、Python、Node.js等。开发人员可以在Github上建立自己的仓库,将代码托管在上面,协同团队也可以在平台上共享代码、提交修改和管理版本控制等。
如何使用Github?
参与Github需要首先注册一个账户。注册完成后,你可以浏览Github上有关开源项目的详细信息,并且下载项目源码以及共享你自己的贡献。
如果你需要贡献一个开源项目,可以按照以下步骤来操作:
- 克隆项目
首先,在Github上搜索想要贡献的开源项目。找到后,复制它的URL地址,使用Git客户端软件将该项目的源代码下载到本地机器上。
本文共计836个文字,预计阅读时间需要4分钟。
随着数字化时代的进步,软件开发也越来越受到关注。在这个过程中,GitHub成为了开发人员最喜爱的社交平台之一。本文将探讨GitHub是什么以及如何使用它。同时,也将讨论它在随数字时代发展中的角色。
随着数字化时代的发展,软件开发也得到了越来越大的关注。在这个过程中,Github成为了开发人员最喜欢的社交平台之一。本文将探讨Github是什么以及如何使用它。同时,也将讨论它在软件开发中的优势。
什么是Github?
Github是一个面向开发人员和开源项目的代码托管平台,旨在促进IT团体和个人之间的协作和分享。Github支持大量的开发语言和框架,如Java、Python、Node.js等。开发人员可以在Github上建立自己的仓库,将代码托管在上面,协同团队也可以在平台上共享代码、提交修改和管理版本控制等。
如何使用Github?
参与Github需要首先注册一个账户。注册完成后,你可以浏览Github上有关开源项目的详细信息,并且下载项目源码以及共享你自己的贡献。
如果你需要贡献一个开源项目,可以按照以下步骤来操作:
- 克隆项目
首先,在Github上搜索想要贡献的开源项目。找到后,复制它的URL地址,使用Git客户端软件将该项目的源代码下载到本地机器上。

