Go语言中如何利用context包实现信号处理的复杂应用场景?
- 内容介绍
- 文章标签
- 相关推荐
本文共计1022个文字,预计阅读时间需要5分钟。
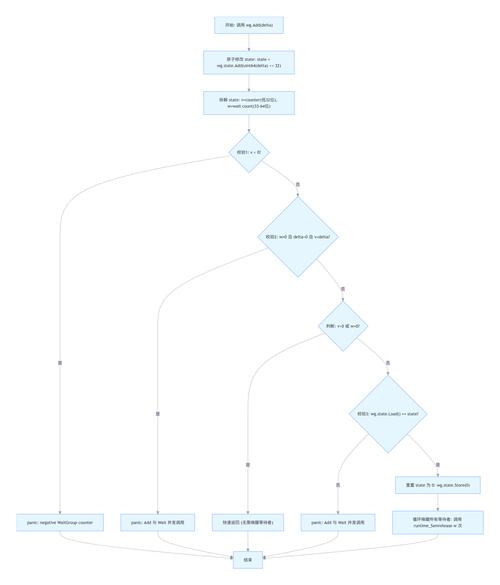
在Go语言中,使用context实现信号处理:
在Go中,经常遇到需要在应用程序运行时处理信号的情况。处理信号可以优雅地关闭程序、重新加载配置或打印日志。context提供了一种优雅的方式来管理这些任务。
使用context的关键是创建一个带有取消信号的context,然后在程序的不同部分监听这个信号。
本文共计1022个文字,预计阅读时间需要5分钟。
在Go语言中,使用context实现信号处理:
在Go中,经常遇到需要在应用程序运行时处理信号的情况。处理信号可以优雅地关闭程序、重新加载配置或打印日志。context提供了一种优雅的方式来管理这些任务。
使用context的关键是创建一个带有取消信号的context,然后在程序的不同部分监听这个信号。

