如何搭建互联网医院系统,创新在线问诊新模式?
- 内容介绍
- 文章标签
- 相关推荐
本文共计639个文字,预计阅读时间需要3分钟。
面对防疫新形势下的第一波疫情冲击,当前最需解决的有两个问题:一是如何避免医疗资源的挤兑,二是如何缓解社会焦虑情绪。这两个问题相互关联,许多人担忧我的处境。
面对防疫新形势下的第一波疫情冲击,如今最需要解决的有两个问题:一是如何避免医疗资源的挤兑,二是如何缓解社会焦虑情绪。而这两个问题又是互为因果的,不少人焦虑在了“我阳了之后”到底该怎么办?能不能及时买到药,最担心的还是家里的老人和小孩,而一些不良商家的趁疫打劫,不理性的跟风囤药,客观上又加剧了恐慌和医疗资源的挤兑,导致真正需要的群体一药难求。
像一些大医院,包括一些基层社区医院都有一个明显的感觉:很多人其实没有必要来医院,有的是出现了咳嗽鼻塞等症状不放心,有的是药店买不到药,专门来医院备药的,有数据显示,最近来医院就诊的患者,真正需要到发热门诊的不足10%。
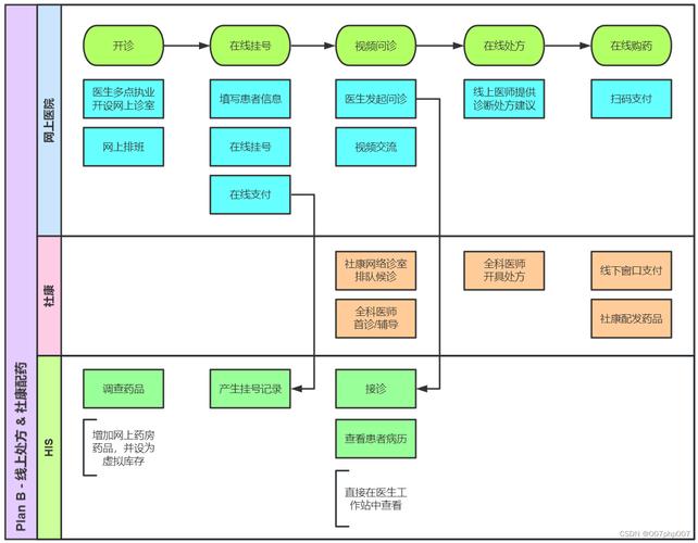
当然,这并不是一个无解的循环。比如搭建一个互联网医院系统就是一个破题之举,目前很多大医院都开通了互联网医疗服务,开发了自己的互联网医院系统,线上预约挂号,专家在线答疑,可进行图文视频问诊,医生开具的药物直接配送到家,还开通了家庭医生、慢病管理等特殊患者的享用功能。这样一来,不仅提高了问诊效率,而且避免了扎堆去医院,造成可能的二次交叉感染。
又到了年底规划布局的时候,您的企业明年要建设互联网医院吗?随着互联网的发展,互联网医院系统的功能也在不断完善,如果您有建设互联网医院系统的需求,欢迎咨询我们,获得一对一互联网医院解决方案。
本文共计639个文字,预计阅读时间需要3分钟。
面对防疫新形势下的第一波疫情冲击,当前最需解决的有两个问题:一是如何避免医疗资源的挤兑,二是如何缓解社会焦虑情绪。这两个问题相互关联,许多人担忧我的处境。
面对防疫新形势下的第一波疫情冲击,如今最需要解决的有两个问题:一是如何避免医疗资源的挤兑,二是如何缓解社会焦虑情绪。而这两个问题又是互为因果的,不少人焦虑在了“我阳了之后”到底该怎么办?能不能及时买到药,最担心的还是家里的老人和小孩,而一些不良商家的趁疫打劫,不理性的跟风囤药,客观上又加剧了恐慌和医疗资源的挤兑,导致真正需要的群体一药难求。
像一些大医院,包括一些基层社区医院都有一个明显的感觉:很多人其实没有必要来医院,有的是出现了咳嗽鼻塞等症状不放心,有的是药店买不到药,专门来医院备药的,有数据显示,最近来医院就诊的患者,真正需要到发热门诊的不足10%。
当然,这并不是一个无解的循环。比如搭建一个互联网医院系统就是一个破题之举,目前很多大医院都开通了互联网医疗服务,开发了自己的互联网医院系统,线上预约挂号,专家在线答疑,可进行图文视频问诊,医生开具的药物直接配送到家,还开通了家庭医生、慢病管理等特殊患者的享用功能。这样一来,不仅提高了问诊效率,而且避免了扎堆去医院,造成可能的二次交叉感染。
又到了年底规划布局的时候,您的企业明年要建设互联网医院吗?随着互联网的发展,互联网医院系统的功能也在不断完善,如果您有建设互联网医院系统的需求,欢迎咨询我们,获得一对一互联网医院解决方案。

