PHP7的垃圾回收机制是如何实现高效内存管理的?
- 内容介绍
- 文章标签
- 相关推荐
本文共计1758个文字,预计阅读时间需要8分钟。
垃圾回收机制+垃圾回收机制是一种动态存储分配方案。它会自动释放不再需要的已分配内存。自动回收内存的过程被称为垃圾收集。垃圾回收机制可以让程序员不必过分关注内存管理。
垃圾回收机制
垃圾回收机制是一种动态存储分配方案。它会自动释放程序不再需要的已分配的内存块。 自动回收内存的过程叫垃圾收集。垃圾回收机制可以让程序员不必过分关心程序内存分配,从而将更多的精力投入到业务逻辑。 在现在的流行各种语言当中,垃圾回收机制是新一代语言所共有的特征。
垃圾的产生
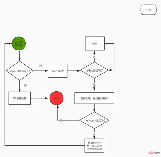
PHP7 中复杂类型,像字符串、数组、对象等的数据结构中,头部都有一个 gc, 这个 gc 的作用就是用来对垃圾回收的支持。当变量赋值、传递时,会增加 value 的引用数, unset、return 等释放变量时再减掉引用数,减掉后如果发现 refcount 变为 0 则直接释放 value,这是变量的基本回收过程。
不过有一种问题是这个机制无法解决的,就是循环引用的问题。
什么是循环引用呢? 简单说就是变量的内部里存的 value 又引用了变量自身。 这种比较经常发生在数组和对象类型的变量上。
这里先讲一下引用,即 zend_reference 这个类型,这个是 PHP7 新增的变量类型,当对变量使用 “&” 操作时,会创建新的中间结构体 zend_reference,这个结构体会真正的指向对应的 value 结构。
举个例子:
// 当进行如下赋值操作时 $a = 'hello'; // $a -> zend_string $b = $a; // $b,$a -> zend_string $c = &$b; // $c,$b -> zval(type = IS_REFERENCE, refcount = 2) -> zend_string
最终会变成如下这样:
即 $b 和 $c 的 zval 是通过中间结构体 zend_reference 再指向最终的 zend_string。
回到循环引用的问题,举个数组循环引用例子:
$arr = [1];
$a[] = &$a;
unset($a);
使用 & 操作之后,变量 a 就变成了引用类型且引用计数 refcount 为 2,而又赋值给自己里面的元素,即变量 a 变成了自己引用自己。
具体如下如所示:
当 unset 之后就变成下图这样:
即 $a 所在的 zval 类型已经变成了 IS_UNDEF 了,zend_reference 结构体的引用计数减 1,但是仍然大于 0,这时候,这部分结构体就变成了垃圾,对此不处理的话,就可能会造成内存泄露。这里就需要垃圾收集器将这部分收集到缓冲区,之后进行回收处理。
回收过程
如果当变量的 refcount 减小后大于 0,PHP 并不会立即对这个变量进行垃圾鉴定和回收,而是放入一个缓冲区中,等这个缓冲区满了以后(10000 个值)再统一进行处理,加入缓冲区的是变量 zend_value 里的 gc,目前垃圾只会出现在数组和对象两种类型中,数组的情况上面已经介绍了,对象的情况则是成员属性引用对象本身导致的,其它类型不会出现这种变量中的成员引用变量自身的情况,所以垃圾回收只会处理这两种类型的变量。
gc 的结构 zend_refcounted_h 具体如下:
typedef struct _zend_refcounted_h { uint32_t refcount; // 记录 zend_value 的引用数 union { struct { zend_uchar type, // zend_value的类型, 与zval.u1.type一致 zend_uchar flags, uint16_t gc_info // GC信息,记录在 gc 池中的位置和颜色,垃圾回收的过程会用到 } v; uint32_t type_info; } u; } zend_refcounted_h;
一个变量只能加入一次缓冲区,为了防止重复加入,变量加入后会把 zend_refcounted_h.gc_info 置为 GC_PURPLE,即标为紫色,后续不会重复插入。
垃圾缓冲区是一个双向链表,等到缓存区满了以后则启动垃圾检查过程:遍历缓冲区,对当前变量的所有成员进行遍历,然后把成员的 refcount 减 1 (如果成员还包含子成员则也进行递归遍历,即深度优先遍历),最后再检查当前变量的引用,如果减为了 0 则为垃圾。这个算法的原理核心是:垃圾是由于成员引用自身导致的,那么就对所有的成员减一遍引用,如果发现最后变量本身的 refcount 变为了 0 则就表明其引用全部来自自身成员,即其他任何地方都不再使用它,那么它就是垃圾,需要被回收掉。反之说明不是垃圾,需要将其从缓冲区移出去。具体的过程如下:
(1) 从缓冲区链表的 roots 开始遍历,把当前 value 标为灰色 (zend_refcounted_h.gc_info 置为 GC_GREY),然后对当前 value 的成员进行深度优先遍历,把成员 value 的 refcount 减 1,并且也标为灰色;
(2) 重复遍历缓冲区链表,检查当前 value 引用是否为 0,为 0 则表示确实是垃圾,把它标为白色(GC_WHITE),如果不为 0 则排除了引用全部来自自身成员的可能,表示还有外部的引用,并不是垃圾,这时候因为步骤(1)对成员进行了 refcount 减 1 操作,需要再还原回去,对所有成员进行深度遍历,把成员 refcount 加 1,同时标为黑色;
(3) 再次遍历缓冲区链表,将非 GC_WHITE 的节点从 roots 链表中移出(移到待释放的列表),最终 roots 链表中全部为真正的垃圾,最后将这些垃圾清除。
总结
以上所述是小编给大家介绍的PHP7 的垃圾回收机制,希望对大家有所帮助,如果大家有任何疑问请给我留言,小编会及时回复大家的。在此也非常感谢大家对易盾网络网站的支持!
如果你觉得本文对你有帮助,欢迎转载,烦请注明出处,谢谢!
本文共计1758个文字,预计阅读时间需要8分钟。
垃圾回收机制+垃圾回收机制是一种动态存储分配方案。它会自动释放不再需要的已分配内存。自动回收内存的过程被称为垃圾收集。垃圾回收机制可以让程序员不必过分关注内存管理。
垃圾回收机制
垃圾回收机制是一种动态存储分配方案。它会自动释放程序不再需要的已分配的内存块。 自动回收内存的过程叫垃圾收集。垃圾回收机制可以让程序员不必过分关心程序内存分配,从而将更多的精力投入到业务逻辑。 在现在的流行各种语言当中,垃圾回收机制是新一代语言所共有的特征。
垃圾的产生
PHP7 中复杂类型,像字符串、数组、对象等的数据结构中,头部都有一个 gc, 这个 gc 的作用就是用来对垃圾回收的支持。当变量赋值、传递时,会增加 value 的引用数, unset、return 等释放变量时再减掉引用数,减掉后如果发现 refcount 变为 0 则直接释放 value,这是变量的基本回收过程。
不过有一种问题是这个机制无法解决的,就是循环引用的问题。
什么是循环引用呢? 简单说就是变量的内部里存的 value 又引用了变量自身。 这种比较经常发生在数组和对象类型的变量上。
这里先讲一下引用,即 zend_reference 这个类型,这个是 PHP7 新增的变量类型,当对变量使用 “&” 操作时,会创建新的中间结构体 zend_reference,这个结构体会真正的指向对应的 value 结构。
举个例子:
// 当进行如下赋值操作时 $a = 'hello'; // $a -> zend_string $b = $a; // $b,$a -> zend_string $c = &$b; // $c,$b -> zval(type = IS_REFERENCE, refcount = 2) -> zend_string
最终会变成如下这样:
即 $b 和 $c 的 zval 是通过中间结构体 zend_reference 再指向最终的 zend_string。
回到循环引用的问题,举个数组循环引用例子:
$arr = [1];
$a[] = &$a;
unset($a);
使用 & 操作之后,变量 a 就变成了引用类型且引用计数 refcount 为 2,而又赋值给自己里面的元素,即变量 a 变成了自己引用自己。
具体如下如所示:
当 unset 之后就变成下图这样:
即 $a 所在的 zval 类型已经变成了 IS_UNDEF 了,zend_reference 结构体的引用计数减 1,但是仍然大于 0,这时候,这部分结构体就变成了垃圾,对此不处理的话,就可能会造成内存泄露。这里就需要垃圾收集器将这部分收集到缓冲区,之后进行回收处理。
回收过程
如果当变量的 refcount 减小后大于 0,PHP 并不会立即对这个变量进行垃圾鉴定和回收,而是放入一个缓冲区中,等这个缓冲区满了以后(10000 个值)再统一进行处理,加入缓冲区的是变量 zend_value 里的 gc,目前垃圾只会出现在数组和对象两种类型中,数组的情况上面已经介绍了,对象的情况则是成员属性引用对象本身导致的,其它类型不会出现这种变量中的成员引用变量自身的情况,所以垃圾回收只会处理这两种类型的变量。
gc 的结构 zend_refcounted_h 具体如下:
typedef struct _zend_refcounted_h { uint32_t refcount; // 记录 zend_value 的引用数 union { struct { zend_uchar type, // zend_value的类型, 与zval.u1.type一致 zend_uchar flags, uint16_t gc_info // GC信息,记录在 gc 池中的位置和颜色,垃圾回收的过程会用到 } v; uint32_t type_info; } u; } zend_refcounted_h;
一个变量只能加入一次缓冲区,为了防止重复加入,变量加入后会把 zend_refcounted_h.gc_info 置为 GC_PURPLE,即标为紫色,后续不会重复插入。
垃圾缓冲区是一个双向链表,等到缓存区满了以后则启动垃圾检查过程:遍历缓冲区,对当前变量的所有成员进行遍历,然后把成员的 refcount 减 1 (如果成员还包含子成员则也进行递归遍历,即深度优先遍历),最后再检查当前变量的引用,如果减为了 0 则为垃圾。这个算法的原理核心是:垃圾是由于成员引用自身导致的,那么就对所有的成员减一遍引用,如果发现最后变量本身的 refcount 变为了 0 则就表明其引用全部来自自身成员,即其他任何地方都不再使用它,那么它就是垃圾,需要被回收掉。反之说明不是垃圾,需要将其从缓冲区移出去。具体的过程如下:
(1) 从缓冲区链表的 roots 开始遍历,把当前 value 标为灰色 (zend_refcounted_h.gc_info 置为 GC_GREY),然后对当前 value 的成员进行深度优先遍历,把成员 value 的 refcount 减 1,并且也标为灰色;
(2) 重复遍历缓冲区链表,检查当前 value 引用是否为 0,为 0 则表示确实是垃圾,把它标为白色(GC_WHITE),如果不为 0 则排除了引用全部来自自身成员的可能,表示还有外部的引用,并不是垃圾,这时候因为步骤(1)对成员进行了 refcount 减 1 操作,需要再还原回去,对所有成员进行深度遍历,把成员 refcount 加 1,同时标为黑色;
(3) 再次遍历缓冲区链表,将非 GC_WHITE 的节点从 roots 链表中移出(移到待释放的列表),最终 roots 链表中全部为真正的垃圾,最后将这些垃圾清除。
总结
以上所述是小编给大家介绍的PHP7 的垃圾回收机制,希望对大家有所帮助,如果大家有任何疑问请给我留言,小编会及时回复大家的。在此也非常感谢大家对易盾网络网站的支持!
如果你觉得本文对你有帮助,欢迎转载,烦请注明出处,谢谢!

