PHP7的抽象语法树(AST)新特性具体带来了哪些变化?
- 内容介绍
- 文章标签
- 相关推荐
本文共计2471个文字,预计阅读时间需要10分钟。
本文字分析了PHP7新特性之抽象语法树(AST)带来的变化。分享给广大开发者参考,内容大致如下:
+ 内容部分参考AST的RFC文档而成:https://wiki.php.net/rfc/abstractsyntaxtree+ 为了便于理解,以下内容参考AST的RFC文档和RFC本身:
---
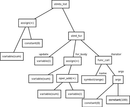
PHP7的AST特性主要包括:
1.改进的AST解析能力,支持更丰富的语法结构。
2.优化AST遍历算法,提高解析效率。
3.新增AST节点类型,扩展AST表达能力。
以下列举部分AST节点类型及其作用:
1.`Variable`:表示变量。
2.`Assign`:表示赋值操作。
3.`BinaryOp`:表示二进制操作。
4.`Call`:表示函数调用。
通过AST,可以更好地理解和处理PHP代码。以下列举一些应用场景:
1.代码静态分析,如代码质量检查、错误检测等。
2.代码转换,如PHP7向下兼容转换、PHP到其他语言的转换等。
3.代码生成,如生成伪代码、汇编代码等。
总结:PHP7的AST特性为开发者提供了更强大的代码处理能力,有助于提高代码质量和开发效率。
本文分析了PHP7新特性之抽象语法树(AST)带来的变化。分享给大家供大家参考,具体如下:
这里大部分内容参照 AST 的 RFC 文档而成:wiki.php.net/rfc/abstractsyntaxtree,为了易于理解从源文档中节选部分进行介绍。
本文并不会告诉你抽象语法树是什么,这需要你自己去了解,这里只是描述 AST 给 PHP 带来的一些变化。
新的执行过程
PHP7 的内核中有一个重要的变化是加入了 AST。在 PHP5中,从 php 脚本到 opcodes 的执行的过程是:
- Lexing:词法扫描分析,将源文件转换成 token 流;
- Parsing:语法分析,在此阶段生成 op arrays。
PHP7 中在语法分析阶段不再直接生成 op arrays,而是先生成 AST,所以过程多了一步:
- Lexing:词法扫描分析,将源文件转换成 token 流;
- Parsing:语法分析,从 token 流生成抽象语法树;
- Compilation:从抽象语法树生成 op arrays。
执行时间和内存消耗
从以上的步骤来看,这比之前的过程还多了一步,所以按常理来说这反而会增加程序的执行时间和内存的使用。但事实上内存的使用确实增加了,但是执行时间上却有所降低。
以下结果是使用小(代码大约 100 行)、中(大约 700 行)、大(大约 2800 行)三个脚本分别进行测试得到的,测试脚本: gist.github.com/nikic/289b0c7538b46c2220bc.
每个文件编译 100 次的执行时间(注意文章的测试结果时间是 14 年,PHP7 还叫 PHP-NG 的时候):
单次编译中的内存峰值:
单次编译的测试结果可能并不能代表实际使用的情况,以下是使用 PhpParser 进行完整项目测试得到的结果:
测试表明,使用 AST 之后程序的执行时间整体上大概有 10% 到 15% 的提升,但是内存消耗也有增加,在大文件单次编译中增加明显,但是在整个项目执行过程中并不是很严重的问题。
还有注意的是以上的结果都是在没有 Opcache 的情况下,生产环境中打开 Opcache 的情况下,内存的消耗增加也不是很大的问题。
语义上的改变
如果仅仅是时间上的优化,似乎也不是使用 AST 的充足理由。其实实现 AST 并不是基于时间优化上的考虑,而是为了解决语法上的问题。下面来看一下语义上的一些变化。
yield 不需要括号
在 PHP5 的实现中,如果在一个表达式上下文(例如在一个赋值表达式的右侧)中使用 yield,你必须在 yield 申明两边使用括号:
<?php $result = yield fn(); // 不合法的 $result = (yield fn()); // 合法的
这种行为仅仅是因为 PHP5 的实现方式的限制,在 PHP7 中,括号不再是必须的了。所以下面这些写法也都是合法的:
<?php $result = yield; $result = yield $v; $result = yield $k => $v;
当然了,还得遵循 yield 的应用场景才行。
括号不影响行为
在 PHP5 中,($foo)['bar'] = 'baz' 和 $foo['bar'] = 'baz' 两个语句的含义不一样。事实上前一种写法是不合法的,你会得到下面这样的错误:
<?php ($foo)['bar'] = 'baz'; # PHP Parse error: Syntax error, unexpected '[' on line 1
但是在 PHP7 中,两种写法表示同样的意思。
同样,如果函数的参数被括号包裹,类型检查存在问题,在 PHP7 中这个问题也得到了解决:
<?php function func() { return []; } function byRef(array &$a) { } byRef((func()));
以上代码在 PHP5 中不会告警,除非使用 byRef(func()) 的方式调用,但是在 PHP7 中,不管 func() 两边有没有括号都会产生以下错误:
PHP Strict standards: Only variables should be passed by reference ...
list() 的变化
list 关键字的行为改变了很多。list 给变量赋值的顺序(等号左右同时的顺序)以前是从右至左,现在是从左到右:
<?php list($array[], $array[], $array[]) = [1, 2, 3]; var_dump($array); // PHP5: $array = [3, 2, 1] // PHP7: $array = [1, 2, 3] # 注意这里的左右的顺序指的是等号左右同时的顺序, # list($a, $b) = [1, 2] 这种使用中 $a == 1, $b == 2 是没有疑问的。
产生上面变化的原因正是因为在 PHP5 的赋值过程中,3 会最先被填入数组,1 最后,但是现在顺序改变了。
同样的变化还有:
<?php $a = [1, 2]; list($a, $b) = $a; // PHP5: $a = 1, $b = 2 // PHP7: $a = 1, $b = null + "Undefined index 1"
这是因为在以前的赋值过程中 $b 先得到 2,然后 $a 的值才变成 1,但是现在 $a 先变成了 1,不再是数组,所以 $b 就成了 null。
list 现在只会访问每个偏移量一次:
<?php list(list($a, $b)) = $array; // PHP5: $b = $array[0][1]; $a = $array[0][0]; // PHP7: // 会产生一个中间变量,得到 $array[0] 的值 $_tmp = $array[0]; $a = $_tmp[0]; $b = $_tmp[1];
空的 list 成员现在是全部禁止的,以前只是在某些情况下:
<?php list() = $a; // 不合法 list($b, list()) = $a; // 不合法 foreach ($a as list()) // 不合法 (PHP5 中也不合法)
引用赋值的顺序
引用赋值的顺序在 PHP5 中是从右到左的,现在时从左到右:
<?php $obj = new stdClass; $obj->a = &$obj->b; $obj->b = 1; var_dump($obj); // PHP5: object(stdClass)#1 (2) { ["b"] => &int(1) ["a"] => &int(1) } // PHP7: object(stdClass)#1 (2) { ["a"] => &int(1) ["b"] => &int(1) }
__clone 方法可以直接调用
现在可以直接使用 $obj->__clone() 的写法去调用 __clone 方法。__clone 是之前唯一一个被禁止直接调用的魔术方法,之前你会得到一个这样的错误:
Fatal error: Cannot call __clone() method on objects - use 'clone $obj' instead in ...
变量语法一致性
AST 也解决了一些语法一致性的问题,这些问题是在另外一个 RFC 中被提出的:wiki.php.net/rfc/uniform_variable_syntax.
在新的实现上,以前的一些语法表达的含义和现在有些不同,具体的可以参照下面的表格:
整体上还是以前的顺序是从右到左,现在从左到右,同时也遵循括号不影响行为的原则。这些复杂的变量写法是在实际开发中需要注意的。
更多关于PHP相关内容感兴趣的读者可查看本站专题:《PHP扩展开发教程》、《php面向对象程序设计入门教程》、《php+mysql数据库操作入门教程》、《PHP网络编程技巧总结》及《php常见数据库操作技巧汇总》
希望本文所述对大家PHP程序设计有所帮助。
本文共计2471个文字,预计阅读时间需要10分钟。
本文字分析了PHP7新特性之抽象语法树(AST)带来的变化。分享给广大开发者参考,内容大致如下:
+ 内容部分参考AST的RFC文档而成:https://wiki.php.net/rfc/abstractsyntaxtree+ 为了便于理解,以下内容参考AST的RFC文档和RFC本身:
---
PHP7的AST特性主要包括:
1.改进的AST解析能力,支持更丰富的语法结构。
2.优化AST遍历算法,提高解析效率。
3.新增AST节点类型,扩展AST表达能力。
以下列举部分AST节点类型及其作用:
1.`Variable`:表示变量。
2.`Assign`:表示赋值操作。
3.`BinaryOp`:表示二进制操作。
4.`Call`:表示函数调用。
通过AST,可以更好地理解和处理PHP代码。以下列举一些应用场景:
1.代码静态分析,如代码质量检查、错误检测等。
2.代码转换,如PHP7向下兼容转换、PHP到其他语言的转换等。
3.代码生成,如生成伪代码、汇编代码等。
总结:PHP7的AST特性为开发者提供了更强大的代码处理能力,有助于提高代码质量和开发效率。
本文分析了PHP7新特性之抽象语法树(AST)带来的变化。分享给大家供大家参考,具体如下:
这里大部分内容参照 AST 的 RFC 文档而成:wiki.php.net/rfc/abstractsyntaxtree,为了易于理解从源文档中节选部分进行介绍。
本文并不会告诉你抽象语法树是什么,这需要你自己去了解,这里只是描述 AST 给 PHP 带来的一些变化。
新的执行过程
PHP7 的内核中有一个重要的变化是加入了 AST。在 PHP5中,从 php 脚本到 opcodes 的执行的过程是:
- Lexing:词法扫描分析,将源文件转换成 token 流;
- Parsing:语法分析,在此阶段生成 op arrays。
PHP7 中在语法分析阶段不再直接生成 op arrays,而是先生成 AST,所以过程多了一步:
- Lexing:词法扫描分析,将源文件转换成 token 流;
- Parsing:语法分析,从 token 流生成抽象语法树;
- Compilation:从抽象语法树生成 op arrays。
执行时间和内存消耗
从以上的步骤来看,这比之前的过程还多了一步,所以按常理来说这反而会增加程序的执行时间和内存的使用。但事实上内存的使用确实增加了,但是执行时间上却有所降低。
以下结果是使用小(代码大约 100 行)、中(大约 700 行)、大(大约 2800 行)三个脚本分别进行测试得到的,测试脚本: gist.github.com/nikic/289b0c7538b46c2220bc.
每个文件编译 100 次的执行时间(注意文章的测试结果时间是 14 年,PHP7 还叫 PHP-NG 的时候):
单次编译中的内存峰值:
单次编译的测试结果可能并不能代表实际使用的情况,以下是使用 PhpParser 进行完整项目测试得到的结果:
测试表明,使用 AST 之后程序的执行时间整体上大概有 10% 到 15% 的提升,但是内存消耗也有增加,在大文件单次编译中增加明显,但是在整个项目执行过程中并不是很严重的问题。
还有注意的是以上的结果都是在没有 Opcache 的情况下,生产环境中打开 Opcache 的情况下,内存的消耗增加也不是很大的问题。
语义上的改变
如果仅仅是时间上的优化,似乎也不是使用 AST 的充足理由。其实实现 AST 并不是基于时间优化上的考虑,而是为了解决语法上的问题。下面来看一下语义上的一些变化。
yield 不需要括号
在 PHP5 的实现中,如果在一个表达式上下文(例如在一个赋值表达式的右侧)中使用 yield,你必须在 yield 申明两边使用括号:
<?php $result = yield fn(); // 不合法的 $result = (yield fn()); // 合法的
这种行为仅仅是因为 PHP5 的实现方式的限制,在 PHP7 中,括号不再是必须的了。所以下面这些写法也都是合法的:
<?php $result = yield; $result = yield $v; $result = yield $k => $v;
当然了,还得遵循 yield 的应用场景才行。
括号不影响行为
在 PHP5 中,($foo)['bar'] = 'baz' 和 $foo['bar'] = 'baz' 两个语句的含义不一样。事实上前一种写法是不合法的,你会得到下面这样的错误:
<?php ($foo)['bar'] = 'baz'; # PHP Parse error: Syntax error, unexpected '[' on line 1
但是在 PHP7 中,两种写法表示同样的意思。
同样,如果函数的参数被括号包裹,类型检查存在问题,在 PHP7 中这个问题也得到了解决:
<?php function func() { return []; } function byRef(array &$a) { } byRef((func()));
以上代码在 PHP5 中不会告警,除非使用 byRef(func()) 的方式调用,但是在 PHP7 中,不管 func() 两边有没有括号都会产生以下错误:
PHP Strict standards: Only variables should be passed by reference ...
list() 的变化
list 关键字的行为改变了很多。list 给变量赋值的顺序(等号左右同时的顺序)以前是从右至左,现在是从左到右:
<?php list($array[], $array[], $array[]) = [1, 2, 3]; var_dump($array); // PHP5: $array = [3, 2, 1] // PHP7: $array = [1, 2, 3] # 注意这里的左右的顺序指的是等号左右同时的顺序, # list($a, $b) = [1, 2] 这种使用中 $a == 1, $b == 2 是没有疑问的。
产生上面变化的原因正是因为在 PHP5 的赋值过程中,3 会最先被填入数组,1 最后,但是现在顺序改变了。
同样的变化还有:
<?php $a = [1, 2]; list($a, $b) = $a; // PHP5: $a = 1, $b = 2 // PHP7: $a = 1, $b = null + "Undefined index 1"
这是因为在以前的赋值过程中 $b 先得到 2,然后 $a 的值才变成 1,但是现在 $a 先变成了 1,不再是数组,所以 $b 就成了 null。
list 现在只会访问每个偏移量一次:
<?php list(list($a, $b)) = $array; // PHP5: $b = $array[0][1]; $a = $array[0][0]; // PHP7: // 会产生一个中间变量,得到 $array[0] 的值 $_tmp = $array[0]; $a = $_tmp[0]; $b = $_tmp[1];
空的 list 成员现在是全部禁止的,以前只是在某些情况下:
<?php list() = $a; // 不合法 list($b, list()) = $a; // 不合法 foreach ($a as list()) // 不合法 (PHP5 中也不合法)
引用赋值的顺序
引用赋值的顺序在 PHP5 中是从右到左的,现在时从左到右:
<?php $obj = new stdClass; $obj->a = &$obj->b; $obj->b = 1; var_dump($obj); // PHP5: object(stdClass)#1 (2) { ["b"] => &int(1) ["a"] => &int(1) } // PHP7: object(stdClass)#1 (2) { ["a"] => &int(1) ["b"] => &int(1) }
__clone 方法可以直接调用
现在可以直接使用 $obj->__clone() 的写法去调用 __clone 方法。__clone 是之前唯一一个被禁止直接调用的魔术方法,之前你会得到一个这样的错误:
Fatal error: Cannot call __clone() method on objects - use 'clone $obj' instead in ...
变量语法一致性
AST 也解决了一些语法一致性的问题,这些问题是在另外一个 RFC 中被提出的:wiki.php.net/rfc/uniform_variable_syntax.
在新的实现上,以前的一些语法表达的含义和现在有些不同,具体的可以参照下面的表格:
整体上还是以前的顺序是从右到左,现在从左到右,同时也遵循括号不影响行为的原则。这些复杂的变量写法是在实际开发中需要注意的。
更多关于PHP相关内容感兴趣的读者可查看本站专题:《PHP扩展开发教程》、《php面向对象程序设计入门教程》、《php+mysql数据库操作入门教程》、《PHP网络编程技巧总结》及《php常见数据库操作技巧汇总》
希望本文所述对大家PHP程序设计有所帮助。

