如何实现SSM Vue前后端分离框架的整合及源码分享?
- 内容介绍
- 文章标签
- 相关推荐
本文共计1096个文字,预计阅读时间需要5分钟。
前言:本项目整合了Spring+SpringMVC+Mybatis后台开发框架(基于Maven构建)与Vue前端框架(基于webpack构建)的项目,旨在实现前后端分离的完整开发流程。本文将重点介绍两者结合的整合过程,而非单独介绍SSM或Vue的搭建。
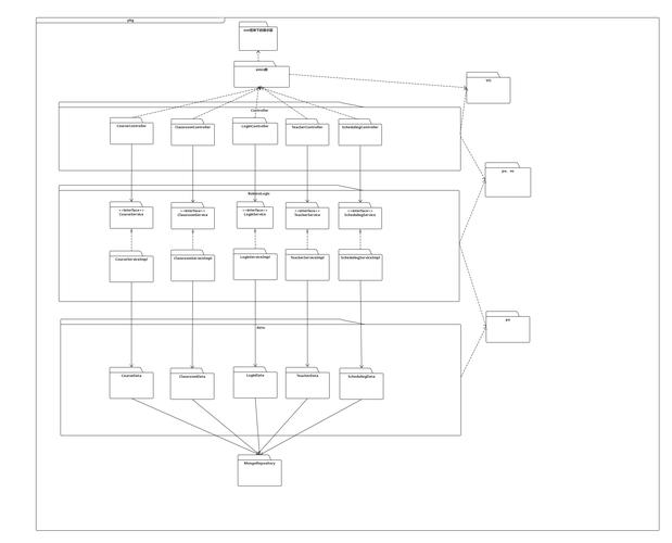
项目整合介绍:本项目将Spring+SpringMVC+Mybatis作为后台开发框架,基于Maven进行项目构建,实现业务逻辑处理和数据持久化。同时,采用Vue作为前端框架,利用webpack进行模块化和自动化构建,提供用户友好的交互界面。
整合要点:
1.后台框架:使用Spring+SpringMVC+Mybatis构建后台服务,实现业务逻辑处理和数据访问。
2.前端框架:使用Vue构建前端界面,实现与后台服务的交互。
3.构建工具:使用Maven进行后台项目构建,使用webpack进行前端项目构建。
4.数据交互:通过RESTful API实现前后端的数据交互。
整合步骤:
1.创建Maven项目,引入Spring、SpringMVC、Mybatis等依赖。
2.配置Spring、SpringMVC、Mybatis相关配置文件。
3.创建实体类、Mapper接口、Service接口和实现类。
4.编写Controller层代码,处理HTTP请求。
5.创建Vue项目,引入Vue相关依赖。
6.编写Vue组件,实现界面展示和交互。
7.配置webpack,进行前端项目构建。
8.通过API进行前后端数据交互。
总结:
本项目通过整合Spring+SpringMVC+Mybatis后台开发框架与Vue前端框架,实现了前后端分离的完整开发流程。本文共计1096个文字,预计阅读时间需要5分钟。
前言:本项目整合了Spring+SpringMVC+Mybatis后台开发框架(基于Maven构建)与Vue前端框架(基于webpack构建)的项目,旨在实现前后端分离的完整开发流程。本文将重点介绍两者结合的整合过程,而非单独介绍SSM或Vue的搭建。
项目整合介绍:本项目将Spring+SpringMVC+Mybatis作为后台开发框架,基于Maven进行项目构建,实现业务逻辑处理和数据持久化。同时,采用Vue作为前端框架,利用webpack进行模块化和自动化构建,提供用户友好的交互界面。
整合要点:
1.后台框架:使用Spring+SpringMVC+Mybatis构建后台服务,实现业务逻辑处理和数据访问。
2.前端框架:使用Vue构建前端界面,实现与后台服务的交互。
3.构建工具:使用Maven进行后台项目构建,使用webpack进行前端项目构建。
4.数据交互:通过RESTful API实现前后端的数据交互。
整合步骤:
1.创建Maven项目,引入Spring、SpringMVC、Mybatis等依赖。
2.配置Spring、SpringMVC、Mybatis相关配置文件。
3.创建实体类、Mapper接口、Service接口和实现类。
4.编写Controller层代码,处理HTTP请求。
5.创建Vue项目,引入Vue相关依赖。
6.编写Vue组件,实现界面展示和交互。
7.配置webpack,进行前端项目构建。
8.通过API进行前后端数据交互。
总结:
本项目通过整合Spring+SpringMVC+Mybatis后台开发框架与Vue前端框架,实现了前后端分离的完整开发流程。
