如何实现一个基于长尾关键词的复杂单点登录验证流程?
- 内容介绍
- 文章标签
- 相关推荐
本文共计52个文字,预计阅读时间需要1分钟。
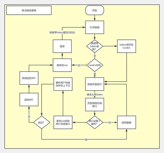
简单的单点登录验证过程【文章原创作者:韩国服务器租用+http://www.558idc.com/lg. 复制请保留原URL】
本文共计52个文字,预计阅读时间需要1分钟。
简单的单点登录验证过程【文章原创作者:韩国服务器租用+http://www.558idc.com/lg. 复制请保留原URL】
本文共计52个文字,预计阅读时间需要1分钟。
简单的单点登录验证过程【文章原创作者:韩国服务器租用+http://www.558idc.com/lg. 复制请保留原URL】
本文共计52个文字,预计阅读时间需要1分钟。
简单的单点登录验证过程【文章原创作者:韩国服务器租用+http://www.558idc.com/lg. 复制请保留原URL】