Vue中Virtual Dom是如何被创建出来的?
- 内容介绍
- 文章标签
- 相关推荐
本文共计2884个文字,预计阅读时间需要12分钟。
原文:本文将通过解读render函数的源码,来分析Vue中vNode是如何创建的。在Vue2.x的版本中,无论是直接书写render函数,还是使用template或el属性,或者是使用.vue单文件格式,最终都需编译成render函数。
改写后:本文深入解析render函数源码,探讨Vue中vNode的创建机制。在Vue 2.x版本,不论是通过直接编写render函数、使用template或el属性,还是采用.vue单文件格式,最终均需转换成render函数形式。
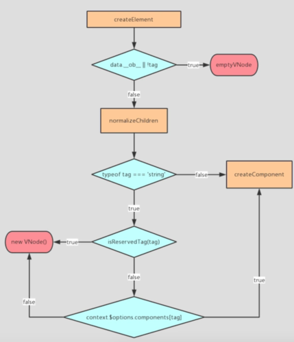
本文将通过解读render函数的源码,来分析vue中的vNode是如何创建的。在vue2.x的版本中,无论是直接书写render函数,还是使用template或el属性,或是使用.vue单文件的形式,最终都需要编译成render函数进行vnode的创建,最终再渲染成真实的DOM。 如果对vue源码的目录还不是很了解,推荐先阅读下 深入vue -- 源码目录和编译过程。
本文共计2884个文字,预计阅读时间需要12分钟。
原文:本文将通过解读render函数的源码,来分析Vue中vNode是如何创建的。在Vue2.x的版本中,无论是直接书写render函数,还是使用template或el属性,或者是使用.vue单文件格式,最终都需编译成render函数。
改写后:本文深入解析render函数源码,探讨Vue中vNode的创建机制。在Vue 2.x版本,不论是通过直接编写render函数、使用template或el属性,还是采用.vue单文件格式,最终均需转换成render函数形式。
本文将通过解读render函数的源码,来分析vue中的vNode是如何创建的。在vue2.x的版本中,无论是直接书写render函数,还是使用template或el属性,或是使用.vue单文件的形式,最终都需要编译成render函数进行vnode的创建,最终再渲染成真实的DOM。 如果对vue源码的目录还不是很了解,推荐先阅读下 深入vue -- 源码目录和编译过程。

