如何用栈实现括号匹配的长尾?
- 内容介绍
- 文章标签
- 相关推荐
本文共计824个文字,预计阅读时间需要4分钟。
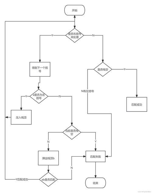
题目:设计算法,检测一个通过键盘输入的表达式中是否包含括号匹配。
思路:当读取到一个左括号时,生成一个匹配的意愿,如果接下来读取到的是右括号,则匹配成功;否则,将匹配的意愿存入栈中。当读取到右括号时,如果栈为空,则表示没有匹配的左括号,匹配失败;如果栈不为空,则弹出栈顶元素,表示当前右括号已经匹配。最后,如果栈为空,则表示所有括号都已正确匹配;如果不为空,则表示存在未匹配的左括号。
例题:假设通过键盘输入的一个表达式中只出现()和[]并允许任意顺序的嵌套,设计算法,检测括号是否匹配。
思路:当读取到一个左括号时,将产生一个“匹配的意愿”,若再读取到一个左括号,又将产生一个“匹配的意愿”,且后读取到的比先读取到的“匹配的意愿更强烈”
因此可借助栈,按“意愿强烈的优先级” 保存所有未匹配的左括号,即读到左括号即入栈。
当遇到右括号时,则从栈中弹出左括号,检验匹配情况。
( ) [ ] 的ASCII码分别为40、41、91、93
在检验过程中,若遇到以下几种情况之一,就可以得出括号不匹配的结论。
本文共计824个文字,预计阅读时间需要4分钟。
题目:设计算法,检测一个通过键盘输入的表达式中是否包含括号匹配。
思路:当读取到一个左括号时,生成一个匹配的意愿,如果接下来读取到的是右括号,则匹配成功;否则,将匹配的意愿存入栈中。当读取到右括号时,如果栈为空,则表示没有匹配的左括号,匹配失败;如果栈不为空,则弹出栈顶元素,表示当前右括号已经匹配。最后,如果栈为空,则表示所有括号都已正确匹配;如果不为空,则表示存在未匹配的左括号。
例题:假设通过键盘输入的一个表达式中只出现()和[]并允许任意顺序的嵌套,设计算法,检测括号是否匹配。
思路:当读取到一个左括号时,将产生一个“匹配的意愿”,若再读取到一个左括号,又将产生一个“匹配的意愿”,且后读取到的比先读取到的“匹配的意愿更强烈”
因此可借助栈,按“意愿强烈的优先级” 保存所有未匹配的左括号,即读到左括号即入栈。
当遇到右括号时,则从栈中弹出左括号,检验匹配情况。
( ) [ ] 的ASCII码分别为40、41、91、93
在检验过程中,若遇到以下几种情况之一,就可以得出括号不匹配的结论。

